本指南涵蓋 Adobe Experience Manager Assets,詳述 Adobe Experience Manager 資產分配入口網站的選項。 其中包括比較選項,以及 AEM 產品專家建議何時善用每個解決方案。
何時使用資產分配入口網站
在第一次使用 AEM Assets 的體驗期間,我擔任諮詢專案的 DAM 策略專家,有人告訴我:「良好的 DAM 可留住合適的人員,淘汰不稱職的人員」。 我當時對 AEM 知之甚少,但我堅持這個事實,將它當作我在會議上能夠自信複述的幾句話。放眼未來幾年,我可以告訴您更多關於 DAM 的資訊,今天,我將重新審視這個概念,談論 Adobe 將資產分配給合適人員的選項。
好的 DAM 允許 適當地存取 全部。我經常鼓勵我的客戶考慮其內容及其所有接觸點。單一資產可以 (也應該) 與眾多團隊互動,創意、檢閱者、法務、品牌、行銷活動、行銷、廠商、代理商、批發商、合作夥伴,不勝枚舉。DAM 可讓您的進階使用者控制您的資產,但為每個團隊提供 DAM 的編寫權限則不可取或不是最佳方式。即使從授權的角度來看,也會非常昂貴。
因此,請輸入資產分配入口網站的需求。簡言之,資產分配入口網站是使用者 (不需要存取 AEM Author) 存取已核准資產並執行重要活動 (例如搜尋和下載) 的地方。在今天的數位世界中,能夠存取核准的資產不應該成為您業務的瓶頸。
我樂於與客戶討論資產分配入口網站,原因有二:
-
Adobe 提供資產分配入口網站的三個快速價值實現時間選項,讓客戶能夠選擇最適合其業務的選項。
-
我親眼見證客戶使用所有三種選項,建立成熟而成功的解決方案,因此我可以放心地推薦每種選項。
Adobe 的分配選項包括 Content Hub、Brand Portal 和 Asset Share Commons。歸根結底,不妨考慮以下三種解決方案:
- Content Hub - Content Hub 是最新的資產分配產品,可自行部署,並免費提供 AEM Assets Cloud Service 授權。Content Hub 擁有搜尋優先的瀏覽體驗,以及 Adobe 產品團隊中心針對此解決方案的所有創新內容。
- Brand Portal - Brand Portal 是 Content Hub 的前身,具有以資料夾為基礎的瀏覽體驗。它適用於 AEM Managed Service 或內部部署授權。
- Asset Share Commons - Asset Share Commons 是開放原始碼解決方案,使用 Adobe Experience Manager Sites 原型和元件,讓您的團隊可以自訂您的分配入口網站。它需要實施。
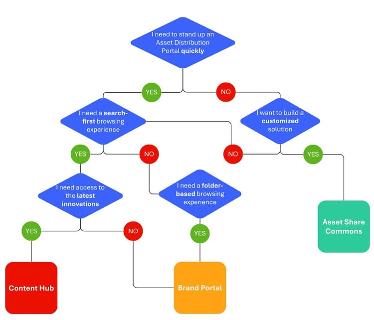
乍一看,此資產分配流程圖會將您帶到何處?
聚焦於每個解決方案,讓我們來討論您的團隊選取每個解決方案的原因,以便為合適人員授予您資產的存取權。
Content Hub
我鼓勵我的客戶先考慮 Content Hub。
推薦的原因
- 快速入門 - Content Hub 是可自行部署的全包解決方案,免費提供 AEM Assets Cloud Service 授權。有 OOTB 選項可設定 UI 以符合您的需求。
- 高效能基礎結構 - Content Hub 的擷取速度是 Brand Portal 的 50 倍,具有更快的搜尋、動態篩選和下載體驗。
- 正在進行創新 - AEM 的產品團隊為 Content Hub (而非 Brand Portal) 推出所有增強功能和創新。如果 Content Hub 目前沒有您團隊需要的功能,請透過您的 AEM UI 將其提交為意見回饋,以便我們將其納入藍圖進行考慮。
- 與您的內容供應鏈連線 - Content Hub 使用 AEM Assets 作為其單一事實來源,這表示將 AEM 與其他 Adobe 工具 (例如 Workfront 或 Creative Cloud) 整合可讓這些工作流程反映在 Content Hub 中。
- 以資產為中心的 UX - 我們已聽到您對 Brand Portal UX 的意見反應。Content Hub 的設計初衷是看起來更專業,並將使用者的注意力聚焦於資產本身。
- 搜尋優先體驗 - 使用者將焦點轉移到透過搜尋優先體驗尋找資產、使用關鍵字搜尋或篩選器透過導覽資料夾路徑或記住命名慣例來尋找資產。Content Hub 的設計目的就是要反映搜尋優先的體驗。
- 「重新混合」資產的機會 - 如果您的組織擁有 Adobe Express,使用者可以直接從 UI 編輯資產,這是新功能,不適用於其他解決方案。
何時選擇其他方案
- 如果團隊需要訂製入口網站
- 如果您的團隊使用 AEM Managed Service 或 AEM 內部部署 (Content Hub 僅供 Cloud Service 客戶使用)
重要功能
- 使用者可以搜尋、檢視、建立集合、下載和上傳資產
- 基本一般使用者行為資料的深入分析儀表板
- 透過「資產狀態」中繼資料欄位發佈
- 屬性層級的權限結構 (中繼資料值)
- 更快速的基礎結構
- 可輕鬆設定
- 讓使用者能從 UI 建立新的資產變化版本
- GenAI 的機會
Brand Portal
Managed Service 或內部部署的 AEM 客戶可將 Brand Portal 用於其資產分配解決方案。由於 Content Hub 是後續產品,因此鼓勵具有 Cloud Service 的客戶考慮使用 Content Hub 而非 Brand Portal。
推薦的原因
- 快速起立 - Brand Portal是專為快速設定而設計的 OOTB 解決方案。
- 資料夾式 UI - Brand Portal 看起來就像 AEM Assets,使用者會透過資料夾結構導覽至資產。如果您的一般使用者流程重度依賴資料夾階層,Brand Portal 會非常相容。
- 執行 AEM Managed Service 或內部部署 - 自從推出 Content Hub 後,Cloud Service 客戶預設不再包含 Brand Portal,並且鼓勵先前部署的租用戶進行遷移。Brand Portal 仍適用於 Managed Service 和內部部署客戶。
何時選擇其他方案
- 如果您的團隊正努力更新您的分配入口網站
- 如果團隊需要訂製入口網站
主要功能
- 使用者可以搜尋、檢視、建立集合、下載和上傳資產
- 資料夾層級的權限結構
- 在 AEM Author 中透過發佈工作流程發佈
- UI 模擬 AEM Author
- 允許訪客 UI 存取 (公開探索選項)
- 大量階層資料夾下載功能,從而維護結構
- 將資產上傳至「貢獻資料夾」的選項
- Managed Service 或內部部署客戶的附加授權 (不適用於新 Cloud Service 客戶)
- 工具處於「維護模式」- 不會引入新功能
Asset Share Commons
我建議任何正在尋找定製資產分配入口網站且開發團隊已做好準備的客戶,使用 Asset Share Commons。
推薦的原因
- 能夠自訂您的入口網站 - 此解決方案由開發團隊所建置,可符合您可能有的任何需求。
- 能夠利用開放原始碼來加快開發流程 - Asset Share Commons 提供免費下載 AEM 專案架構和元件,以協助您加快建立入口網站。
- 與任何 AEM 執行個體相容 - Cloud Service、Managed Service 或內部部署的客戶可以使用 Asset Share Commons。
- 複雜權限模型和登入體驗的機會 - 客戶可以開發其網站,為不同的一般使用者顯示不同的登入體驗,並視需要設定複雜的權限結構。
何時選擇其他方案
- 如果您希望快速啟用資產分配入口網站
- 如果您沒有開發團隊來實施
- 當您需要 OOTB 內容時
主要功能
- 使用者可以搜尋、檢視和下載資產
- 以資產為中心的 UX
- 能夠自訂 UX 以符合貴公司的品牌和需求
- 免費的開放原始碼參考資料,供您實施之用
- 需要完整的實施以及建置和維護網站的成本
在這三個資產分配入口網站中,我希望您找到符合團隊需求的入口網站,並協助您達成讓合適人員進出您的 DAM 的目標,同時允許所有必要團隊存取。如果您有任何其他問題,請聯絡 Adobe 客戶經理,他們很願意與您討論或示範這些選項。
請注意,為了成功使用任何資產分配入口網站,請務必在 AEM Assets 作者實例中設定通用 DAM 策略 (資料夾結構、命名慣例、中繼資料結構描述和標記階層)。您的團隊也應有開發人員來進行測試和部署。如需有關資產最佳做法快速入門的更多資訊,請參閱下列連結。