Dieser Leitfaden behandelt Adobe Experience Manager Assets und beschreibt die Optionen für Asset-Verteilungsportale mit Adobe Experience Manager. Er bietet Ihnen einen Vergleich der verfügbaren Optionen und eine Empfehlung einer AEM-Produktexpertin dazu, wann welche Lösung genutzt werden sollte.
Einsatzfelder für Asset-Verteilungsportale
Während meiner ersten Erfahrung in der Arbeit mit AEM Assets wurde ich als DAM-Strategin in ein Beratungsprojekt aufgenommen. Man sagte mir, „ein gutes DAM hält die richtigen Leute drinnen und die falschen Leute draußen“. Ohne damals viel von AEM zu wissen, hielt ich mich an diese Aussage, die zu einem der wenigen Sätze wurde, die ich selbstbewusst in einem Meeting nachplapperte. Einige Jahre später kann ich Ihnen viel mehr über DAMs erzählen und diese Aussage heute mit Blick auf die Optionen von Adobe zur Verteilung Ihrer Assets an die richtigen Personen neu überdenken.
Ein gutes DAM ermöglicht den richtigen Zugriff für alle. Ich ermutige meine Kundinnen und Kunden häufig, an alle ihre Inhalte und Touchpoints zu denken. Ein einzelnes Asset könnte (und sollte) mit einer Vielzahl von Teams interagieren – Mitglieder der Kreativ-, Prüf-, Rechts-, Marken-, Kampagnen- und Marketing-Teams, Anbieter, Agenturen, Großhändler, Partner – um nur einige zu nennen. Mit dem DAM können Power-Nutzende Ihre Assets steuern. Es ist allerdings nicht empfehlenswert oder optimal, jedem Authoring-Team Zugriff auf das DAM zu gewähren. Schon mit Blick auf die Lizenzierung würde das sehr teuer werden.
Hier kommt der Nutzen eines Asset-Verteilungsportals ins Spiel. Einfach ausgedrückt ist ein Asset-Verteilungsportal ein Ort, an dem Benutzende (die keinen Zugriff auf AEM Author benötigen) auf genehmigte Assets zugreifen und wichtige Aktivitäten wie Suchvorgänge und Downloads durchführen können. In der digitalen Welt von heute sollte der Zugriff auf genehmigte Assets keinen Engpass für Ihr Unternehmen darstellen.
Ich spreche aus zwei Gründen gerne mit meiner Kundschaft über Asset-Verteilungsportale:
-
Adobe verfügt über drei Optionen zur schnellen Wertschöpfung für Asset-Verteilungsportale, unter denen die Kundschaft die für ihr Unternehmen am sinnvollsten geeignete auswählen kann.
-
Ich habe gesehen, wie Kundschaft anspruchsvolle und erfolgreiche Lösungen mit allen drei Optionen erstellt hat, sodass ich jede Option mit Überzeugung empfehlen kann.
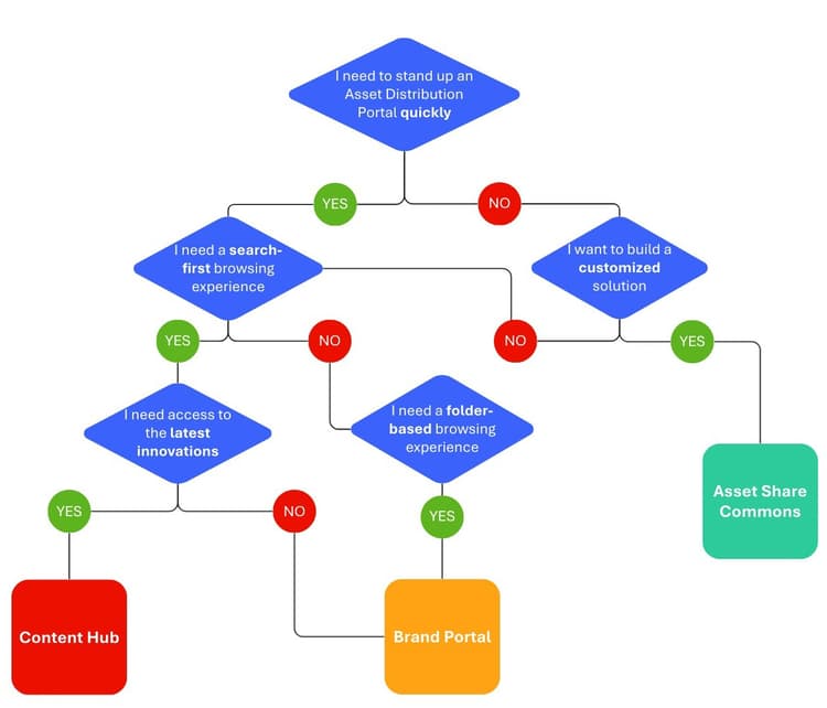
Zu den Verteilungsoptionen von Adobe gehören Content Hub, Brand Portal und Asset Share Commons. Um es möglichst einfach zu halten, betrachten Sie diese drei Lösungen wie folgt:
- Content Hub – Content Hub ist das neueste Asset-Verteilungsangebot, das Sie selbst bereitstellen können und das kostenlos in AEM Assets Cloud Service-Lizenzen enthalten ist. Content Hub verfügt über ein suchorientiertes Browser-Erlebnis und alle Innovationen des Adobe-Produkt-Teams basieren auf dieser Lösung.
- Brand Portal – Brand Portal ist der Vorgänger von Content Hub und verfügt über ein ordnerbasiertes Browser-Erlebnis. Diese Option ist in AEM Managed Service- oder On-Premise-Lizenzen enthalten.
- Asset Share Commons – Asset Share Commons ist eine Open-Source-Lösung, die Adobe Experience Manager Sites-Strukturen und -Komponenten verwendet, damit Ihr Team Ihr Verteilungsportal anpassen kann. Hierfür ist eine Implementierung erforderlich.
Wohin führt Sie dieses Flussdiagramm für die Asset-Verteilung auf den ersten Blick?
Wir betrachten nun jede Lösung und besprechen, warum Ihr Team die jeweilige Lösung auswählen würde, damit den richtigen Personen Zugriff auf Ihre Assets gewährt wird.
Content Hub
Ich empfehle meiner Kundschaft, zuerst Content Hub in Betracht zu ziehen.
Gründe für die Empfehlung
- Schnelle Einrichtung – Content Hub ist eine schlüsselfertige Lösung, die sich selbst bereitstellen lässt und kostenlos in AEM Assets Cloud Service-Lizenzen enthalten ist. Es gibt vorkonfigurierte Optionen, um die Benutzeroberfläche an Ihre Anforderungen anzupassen.
- Leistungsstarke Infrastruktur – Content Hub verfügt über eine 50-mal höhere Aufnahmegeschwindigkeit als Brand Portal und bietet schnellere Erlebnisse für Suchvorgänge, dynamische Filter und Downloads.
- Innovationen werden hier bereitgestellt – Das Produkt-Team von AEM veröffentlicht alle Verbesserungen und Innovationen in Content Hub (nicht in Brand Portal). Wenn Content Hub derzeit nicht über die Funktionen verfügt, die Ihr Team benötigt, teilen Sie und dies als Feedback über Ihre AEM-Benutzeroberfläche mit. Wir erwägen dann, ob wir diese Funktionen in unsere Roadmap aufnehmen.
- Verbindung mit Ihrer Content-Lieferkette – Content Hub verwendet AEM Assets als zentrale Datenquelle. Durch die Integration von AEM mit anderen Adobe-Tools wie Workfront oder Creative Cloud können diese Workflows daher in Content Hub widergespiegelt werden.
- Asset-orientierte UX – Wir haben Ihr Feedback zum Brand Portal-Benutzererlebnis zur Kenntnis genommen. Die Entwicklung von Content Hub hatte einen professionellen Look zum Ziel und legt den Schwerpunkt darauf, die Aufmerksamkeit der Benutzenden auf die Assets selbst zu lenken.
- Suchorientiertes Erlebnis – Benutzende bevorzugen bei der Suche nach Assets ein suchorientiertes Erlebnis mithilfe von Keyword-Suchen oder Filtern, statt durch einen Ordnerpfad navigieren oder sich an Namenskonventionen erinnern zu müssen. Content Hub wurde entwickelt, um dieses suchorientierte Erlebnis umzusetzen.
- Möglichkeiten zum „Remixen“ von Assets – Wenn Ihr Unternehmen Adobe Express besitzt, können Benutzende Assets direkt über die Benutzeroberfläche bearbeiten. Dies ist etwas Neues und steht bei den anderen Lösungen nicht zur Verfügung.
Gründe für die Auswahl einer Alternative
- Ihr Team benötigt ein maßgeschneidertes Portal
- Ihr Team arbeitet in AEM Managed Service oder AEM On-Premise (Content Hub ist nur für Cloud Service-Kundschaft verfügbar)
Hauptfunktionen
- Benutzende können Assets suchen, anzeigen, herunterladen, hochladen und Sammlungen erstellen
- Erkenntnis-Dashboard mit Daten zum allgemeinen Endbenutzerverhalten
- Veröffentlichen über das Metadatenfeld „Asset-Status“
- Berechtigungsstruktur auf Attributebene (Metadatenwerte)
- Schnellere Infrastruktur
- Einfache Konfiguration
- Benutzende können neue Asset-Varianten über die Benutzeroberfläche erstellen
- Möglichkeiten für GenAI
Weitere Informationen zu Content Hub
Brand Portal
AEM-Kundeschaft mit Managed Service oder On-Premise kann Brand Portal als Asset-Verteilungslösung nutzen. Kundschaft mit Cloud Service sollte Content Hub über Brand Portal in Erwägung ziehen, da Content Hub dessen Nachfolger ist.
Gründe für die Empfehlung
- Schnelle Einrichtung – Brand Portal ist eine vorkonfigurierte Lösung, die für eine schnelle Einrichtung entwickelt wurde.
- Ordnerbasierte Benutzeroberfläche – Brand Portal sieht genau wie AEM Assets aus und Benutzende können über die Ordnerstruktur zu Assets navigieren. Wenn die Prozesse der Endbenutzenden stark von einer Ordnerhierarchie abhängen, ist Brand Portal sehr kompatibel.
- Ausführen von AEM Managed Service oder On-Premise – Seit der Einführung von Content Hub ist Brand Portal für Cloud Service-Kundschaft nicht mehr standardmäßig enthalten. Für zuvor bereitgestellte Mandanten wird die Migration empfohlen. Brand Portal bleibt für Kundschaft von Managed Service und On-Premise verfügbar.
Gründe für die Auswahl einer Alternative
- Ihr Team möchte Maßnahmen zur Modernisierung Ihres Verteilungsportals ergreifen
- Ihr Team benötigt ein maßgeschneidertes Portal
Hauptfunktionen
- Benutzende können Assets suchen, anzeigen, herunterladen, hochladen und Sammlungen erstellen
- Berechtigungsstruktur auf Ordnerebene
- Veröffentlichung über den Veröffentlichungs-Workflow in AEM Author
- Benutzeroberfläche gleicht AEM Author
- Möglichkeit für Gastzugang zur Benutzeroberfläche (öffentliche Explorationsoptionen)
- Möglichkeit zum Massen-Download hierarchischer Ordner unter Beibehaltung der Struktur
- Option zum Hochladen von Assets in „Beitragsordner“
- Add-on-Lizenz für Managed Service- oder On-Premise-Kundschaft (nicht enthalten für neue Cloud Service-Kundschaft)
- Das Tool befindet sich im Wartungsmodus und keine neuen Funktionen werden eingeführt
Weitere Informationen zu Brand Portal
Asset Share Commons
Ich empfehle Asset Share Commons allen Kundinnen und Kunden, die nach einem maßgeschneiderten Asset-Verteilungsportal suchen und ein einsatzbereites Entwicklungs-Team haben.
Gründe für die Empfehlung
- Möglichkeit zum Anpassen Ihres Portals – Diese Lösung wird von einem Entwicklungs-Team erstellt und kann an alle Ihre Anforderungen angepasst werden.
- Möglichkeit zur Nutzung von Open-Source-Code zur Beschleunigung des Entwicklungsprozesses – Asset Share Commons bietet einen kostenlosen Download von AEM-Projektstrukturen und -komponenten, um die Erstellung Ihres Portals zu beschleunigen.
- Kompatibilität mit jeder AEM-Instanz – Kundinnen und Kunden von Cloud Service, Managed Service oder On-Premise können Asset Share Commons verwenden.
- Möglichkeit für komplexe Berechtigungsmodelle und Anmeldeerlebnisse – Kundinnen und Kunden können ihre Website entwickeln, um verschiedene Anmeldeerlebnisse für verschiedene Endbenutzende anzuzeigen und bei Bedarf komplexe Berechtigungsstrukturen einzurichten.
Gründe für die Auswahl einer Alternative
- Sie möchten Ihr Asset-Verteilungsportal möglichst schnell einrichten
- Sie haben kein Entwicklungs-Team für die Implementierung
- Sie möchten eine vorkonfigurierte Lösung
Hauptfunktionen
- Benutzende können Assets suchen, anzeigen und herunterladen
- Asset-fokussiertes Benutzererlebnis
- Möglichkeit zur Anpassung der Benutzeroberfläche an die Marke und die Anforderungen Ihres Unternehmens
- Kostenlose Open-Source-Referenz für Ihre Implementierung
- Erfordert eine vollständige Implementierung und verursacht Kosten für den Aufbau und die Wartung des Standorts
Weitere Informationen zu Asset Share Commons
Ich hoffe, dass Sie unter diesen drei Portalen zur Asset-Verteilung eines finden, das den Anforderungen Ihres Teams entspricht und Ihnen bei der Umsetzung des Ziels hilft, die richtigen Personen in Ihr DAM-System einzubinden, die falschen Personen auszuschließen und dabei allen erforderlichen Teams den Zugang zu ermöglichen. Sollten Sie weitere Fragen haben, wird Ihnen Ihre Adobe-Kundenbetreuerin oder Ihr Adobe-Kundenbetreuer diese Optionen gerne erläutern oder demonstrieren.
Beachten Sie Folgendes, damit Sie mit einem Asset-Verteilungsportal erfolgreich sein können: Stellen Sie sicher, dass Sie in Ihrer AEM Assets-Autoreninstanz eine universelle DAM-Strategie (Ordnerstruktur, Namenskonventionen, Metadatenschemata und Tagging-Hierarchien) eingerichtet haben. Ihr Team sollte auch über Entwicklerinnen und Entwickler für Tests und die Bereitstellung verfügen. Weitere Informationen zu den Best Practices bei den ersten Schritten mit Assets finden Sie unten.
- Best Practices und Tipps für die ersten Schritte mit Assets
- Ordnerstruktur und -benennung
- Zugriff und Berechtigungen
- Metadaten, Metadatenschemata und Metadatenprofile
- Taxonomie und Tagging
- Governance
- Schulung und Unterstützung
Ressourcen zu Asset-Verteilungsoptionen
- Content Hub – Überblick
- Content Hub-Webinar – Aufzeichnung und Präsentation
- Einführungsvideo zu Content Hub
- Brand Portal – Überblick
- Asset Share Commons