Este guia aborda o Adobe Experience Manager Assets, detalhando as opções de portais de distribuição de ativos com o Adobe Experience Manager. Ele inclui uma comparação das opções existentes e uma recomendação de um especialista no AEM sobre quando utilizar cada solução.
Quando usar os portais de distribuição de ativos
Na minha primeira experiência de trabalho com o AEM Assets, fui colocada em um projeto de consultoria como estrategista do DAM e informada de que 'um bom DAM mantém as pessoas certas dentro e as pessoas erradas fora’. Sem saber muito sobre o AEM à época, eu gravei esse fato como uma das poucas frases que me senti confiante para repetir em uma reunião. Vários anos depois, posso dizer muito mais sobre os DAMs e, hoje, vou rever essa noção em termos das opções da Adobe para distribuir os seus ativos às pessoas certas.
Um bom DAM permite um acesso adequado a todos. Recomendo com frequência aos meus clientes que pensem em seu conteúdo e em todos os seus pontos de contato. Um mesmo ativo pode (e deve) interagir com uma grande variedade de equipes: criação, revisão, jurídico, marca, campanha, marketing, fornecedores, agências, atacadistas, parceiros, entre outras. O DAM permite que os seus usuários avançados tenham controle sobre seus ativos, mas não é viável nem ideal conceder acesso de criação ao DAM a todas as equipes. Até do ponto de vista do licenciamento, isso ficaria muito caro.
Aqui entra em cena a necessidade de um portal de distribuição de ativos. Simplificando, um portal de distribuição de ativos é um local onde os usuários (que não precisam de acesso ao AEM Author) podem acessar ativos aprovados e executar atividades importantes, como pesquisar e baixar. No mundo digital atual, o acesso a ativos aprovados não deveria ser um obstáculo para a sua empresa.
Gosto de falar sobre os portais de distribuição de ativos com os meus clientes por dois motivos:
-
A Adobe tem três opções de portais de distribuição de ativos com tempo de implantação rápido, permitindo que os clientes selecionem a que faça mais sentido para sua empresa.
-
Sou testemunha de que os clientes criam soluções sofisticadas e bem-sucedidas com todas as três opções. Portanto, posso recomendar cada opção com confiança.
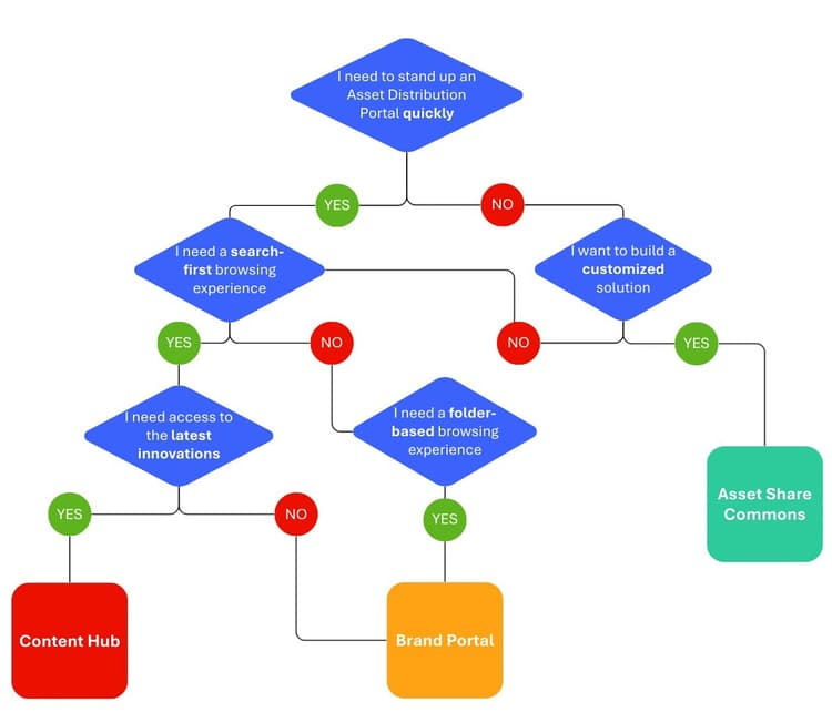
As opções de distribuição da Adobe incluem Content Hub, Brand Portal e Asset Share Commons. Para resumir o básico de cada uma, considere estas três soluções:
- Content Hub: o Content Hub é a mais nova oferta de distribuição de ativos que pode ser implantada automaticamente e que vem gratuitamente com as licenças do AEM Assets Cloud Service. O Content Hub oferece uma experiência de navegação de pesquisa e todas as inovações do centro da equipe de produtos da Adobe nesta solução.
- Brand Portal: o Brand Portal é o antecessor do Content Hub, com uma experiência de navegação baseada em pastas. Ele está disponível para licenças do AEM Managed Service ou no local.
- Asset Share Commons: o Asset Share Commons é uma solução de código aberto que usa arquétipos e componentes do Adobe Experience Manager Sites para permitir que a sua equipe personalize o portal de distribuição. Ele exige implementação.
Em termos gerais, aonde leva esse fluxograma de distribuição de ativos?
Com foco em cada solução, vamos falar sobre por que a sua equipe selecionaria cada uma delas para conceder às pessoas certas acesso aos seus ativos.
Content Hub
Recomendo aos meus clientes que considerem o Content Hub primeiro.
Por que eu o recomendaria
- Tempo de preparo rápido: o Content Hub é uma solução pronta para uso que pode ser autoimplantada e acompanha gratuitamente as licenças do AEM Assets Cloud Service. Há opções prontas para uso para configurar a IU de acordo com as suas necessidades.
- Infraestrutura de alto desempenho: o Content Hub tem uma velocidade de assimilação 50 vezes maior que o Brand Portal, com pesquisa, filtragem dinâmica e experiências de download mais rápidas.
- As inovações estão chegando aqui: a equipe do AEM implementa todos os aprimoramentos e inovações no Content Hub (não no Brand Portal). Se, atualmente, o Content Hub não tiver a funcionalidade de que a sua equipe precisa, envie um feedback por meio da IU do AEM para que ela seja levada em consideração no nosso roteiro.
- Conecte-se à sua cadeia de suprimento de conteúdo: o Content Hub usa o AEM Assets como sua única fonte da verdade, o que significa que a integração do AEM com outras ferramentas da Adobe, como o Workfront ou a Creative Cloud, permite que esses fluxos de trabalho sejam refletidos no Content Hub.
- UX focada em ativos: ouvimos os seus comentários sobre a UX do Brand Portal. O Content Hub foi projetado para parecer mais profissional e concentrar a atenção do usuário nos ativos em si.
- Experiência de pesquisa em primeiro lugar: os usuários estão mudando o foco para a localização de ativos por meio de uma experiência de pesquisa em primeiro lugar, usando pesquisa por palavra-chave ou filtros para localizar ativos por meio de um caminho de pastas ou lembrando convenções de nomenclatura. O Content Hub foi projetado para refletir essa experiência de pesquisa em primeiro lugar.
- Oportunidades de “remixar” ativos: se a sua organização possuir o Adobe Express, os usuários poderão editar ativos diretamente na IU, algo novo que não está disponível para as outras soluções.
Quando escolher algo diferente
- Se a sua equipe precisar de um portal personalizado
- Se a sua equipe estiver no AEM Managed Service ou no AEM no local (o Content Hub só está disponível para clientes do Cloud Service)
Recursos principais
- Os usuários podem pesquisar, visualizar, criar coleções, baixar e fazer upload de ativos
- Painel de insights de dados sobre o comportamento básico do usuário final
- Publicar por meio do campo de metadados “Status do ativo”
- Estrutura de permissões no nível dos atributos (valores dos metadados)
- Infraestrutura mais rápida
- Facilmente configurável
- Os usuários podem criar novas variações de ativos a partir da IU
- Oportunidades de usar a GenAI
Saiba mais sobre o Content Hub
Brand Portal
Os clientes do AEM que utilizam o Managed Service ou no local podem aproveitar o Brand Portal em sua solução de distribuição de ativos. Os clientes com o Cloud Service são incentivados a considerar o Content Hub em vez do Brand Portal, já que o Content Hub é seu sucessor.
Por que eu o recomendaria
- Tempo de preparo rápido: o Brand Portal é uma solução pronta para uso projetada para uma configuração rápida.
- IU baseada em pastas: o Brand Portal é semelhante ao AEM Assets no sentido de que os usuários navegam até os ativos por meio da estrutura de pastas. Se os processos dos usuários finais dependerem muito de uma hierarquia de pastas, o Brand Portal será muito compatível.
- Execução do AEM Managed Service ou no local: desde a introdução do Content Hub, o Brand Portal não é mais incluído por padrão nos clientes do Cloud Service, e os locatários implantados anteriormente são incentivados a migrar. O Brand Portal permanece ativo para clientes do Managed Service e no local.
Quando escolher algo diferente
- Se a sua equipe estiver se esforçando para modernizar o seu portal de distribuição
- Se a sua equipe precisar de um portal personalizado
Recursos principais
- Os usuários podem pesquisar, visualizar, criar coleções, baixar e fazer upload de ativos
- Estrutura de permissões no nível das pastas
- Publicar por meio do fluxo de trabalho de publicação no AEM Author
- A IU imita o AEM Author
- Capacidade de acesso à IU por parte do convidado (opções de exploração pública)
- Capacidade de baixar pastas hierárquicas em massa, mantendo-se a estrutura
- Opção de fazer upload de ativos em “pastas de contribuição”
- Licença complementar para clientes do Managed Service ou no local (não inclusa para novos clientes do Cloud Service)
- A ferramenta está no “modo de manutenção”, e nenhuma nova funcionalidade será introduzida
Saiba mais sobre o Brand Portal
Asset Share Commons
Recomendo o Asset Share Commons a qualquer cliente que precise de um portal de distribuição de ativos sob medida e que tenha uma equipe de desenvolvimento pronta para entrar em funcionamento.
Por que eu o recomendo
- Capacidade de personalizar o portal: esta solução foi criada por uma equipe de desenvolvimento e pode satisfazer todos os requisitos que você possa ter.
- Capacidade de usar o código aberto para agilizar o processo de desenvolvimento: o Asset Share Commons permite baixar gratuitamente os arquétipos e componentes do projeto do AEM para ajudar a agilizar a criação do seu portal.
- Compatível com qualquer instância do AEM: os clientes do Cloud Service, Managed Service ou no local podem usar o Asset Share Commons.
- Oportunidade de usar modelos de permissão e experiências de logon complexos: os clientes podem desenvolver seu site para exibir diferentes experiências de logon a diferentes usuários finais e configurar estruturas de permissão complexas, se necessário.
Quando escolher algo diferente
- Se quiser ativar o seu portal de distribuição de ativos rapidamente
- Se você não contar com uma equipe de desenvolvimento disponível para implementar
- Se você quiser algo pronto para uso
Recursos principais
- Os usuários podem pesquisar, visualizar e baixar ativos
- UX focada em ativos
- Capacidade de personalizar a UX para adequar-se à marca e aos requisitos da sua empresa
- Referência gratuita de código aberto para a implementação
- Requer uma implementação completa e custos de criação e manutenção do site
Saiba mais sobre o Asset Share Commons
Desses três portais de distribuição de ativos, espero que você encontre um que supra as necessidades da sua equipe e a ajude a atingir o objetivo de manter as pessoas certas dentro e as erradas fora do seu DAM, enquanto permite o acesso de todas as equipes necessárias. Tenho a impressão de que o seu gerente de conta da Adobe gostaria de conversar com você ou fazer uma demonstração dessas opções, caso você tenha mais dúvidas.
Observe que, para obter êxito com qualquer portal de distribuição de ativos, é necessário contar com uma estratégia universal do DAM (estrutura de pastas, convenções de nomenclatura, esquemas de metadados e hierarquias de marcação) em vigor na sua instância de criação do AEM Assets. A sua equipe também deve dispor de desenvolvedores disponíveis para testes e implantação. Mais informações sobre a introdução às práticas recomendadas referentes a ativos estão vinculadas abaixo.
- Práticas recomendadas para começar a usar o Assets
- Estrutura e nomenclatura de pastas
- Acesso e permissões
- Metadados, esquemas de metadados e perfis de metadados
- Taxonomia e marcação
- Governança
- Treinamento e capacitação