Esta guía cubre Adobe Experience Manager Assets y detalla las opciones para los portales de distribución de recursos con Adobe Experience Manager. Incluye una comparación de sus opciones y una recomendación de un experto en productos de AEM sobre cuándo aprovechar cada solución.
Cuándo usar los portales de distribución de recursos
Durante mi primera experiencia trabajando con AEM Assets, me asignaron a un proyecto de consultoría como estratega de DAM y me dijeron que “un buen DAM mantiene a las personas correctas adentro y a las incorrectas afuera”. Sin saber mucho sobre AEM en ese momento, me aferré a ese dato como una de las pocas frases que me daba confianza repetir en una reunión. Varios años después, puedo contar mucho más sobre los DAM y, hoy, volveré a abordar ese concepto en relación con las opciones que ofrece Adobe para distribuir sus recursos a las personas adecuadas.
Un buen DAM permite un acceso correcto a todos. A menudo animo a mis clientes a que piensen en su contenido y en todos sus puntos de contacto. Un solo recurso podría (y debería) interactuar con una multitud de equipos (creativo, revisores, legal, de marca, de campaña, de marketing, proveedores, agencias, mayoristas y socios), por nombrar solo algunos. DAM permite que los usuarios avanzados tengan control sobre los recursos, pero no es factible ni óptimo dar a cada equipo de creación acceso a DAM. Incluso desde el punto de vista de las licencias, eso resultaría muy caro.
Por lo tanto, surge la necesidad de un portal de distribución de recursos. En pocas palabras, un portal de distribución de recursos es un lugar para que los usuarios (que no necesitan acceso a AEM Author) accedan a recursos aprobados y realicen actividades clave como búsquedas y descargas. En el mundo digital actual, el acceso a los recursos aprobados no debería ser un obstáculo para su empresa.
Me gusta hablar de los portales de distribución de recursos con mis clientes por dos razones:
-
Adobe cuenta con tres opciones de rápida obtención de valor para los portales de distribución de recursos, lo que permite a los clientes seleccionar la que más se adapte a su negocio.
-
He sido testigo de cómo los clientes crean soluciones sofisticadas y de éxito con las tres opciones, por lo que puedo recomendar con confianza cada opción.
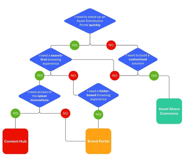
Las opciones de distribución de Adobe incluyen Content Hub, Brand Portal y Asset Share Commons. Para resumir lo básico, piense en estas tres soluciones:
- Content Hub: Content Hub es la oferta de distribución de recursos más reciente que se puede implementar automáticamente y que se entrega gratis con licencias de Cloud Service para AEM Assets. Content Hub tiene una experiencia de navegación basada en búsquedas y todas las innovaciones del equipo de productos de Adobe se centran en esta solución.
- Brand Portal: Brand Portal es el predecesor de Content Hub, con una experiencia de exploración basada en carpetas. Está disponible para licencias de AEM Managed Service u On-Premise.
- Asset Share Commons: Asset Share Commons es una solución de código abierto que utiliza arquetipos y componentes de Adobe Experience Manager Sites para permitir que su equipo personalice su portal de distribución. Requiere implementación.
De un vistazo, ¿a dónde le lleva este diagrama de flujo de distribución de recursos?
Centrándonos en cada solución, analizaremos por qué su equipo seleccionaría cada una para proporcionar a las personas adecuadas acceso a sus recursos.
Content Hub
Recomiendo a mis clientes que consideren primero Content Hub.
Por qué lo recomendaría
- Rápida puesta en marcha: Content Hub es una solución llave en mano que se puede implementar automáticamente y que se entrega gratis con licencias de Cloud Service para AEM Assets. Existen opciones integradas para configurar la interfaz de usuario de modo que se ajuste a sus necesidades.
- Infraestructura de alto rendimiento: Content Hub tiene 50 veces más velocidad de ingesta que Brand Portal, con experiencias de búsqueda, filtrado dinámico y descarga más rápidas.
- Aquí llegan las innovaciones: el equipo de productos de AEM despliega todas las mejoras e innovaciones en Content Hub (y no en Brand Portal). Si Content Hub no tiene la funcionalidad que su equipo necesita actualmente, envíela como comentario a través de la interfaz de usuario de AEM para que se tenga en cuenta en la hoja de ruta.
- Conexión con su cadena de suministro de contenido: Content Hub utiliza AEM Assets como única fuente de confianza, lo que significa que la integración de AEM con otras herramientas de Adobe como Workfront o Creative Cloud permite que esos flujos de trabajo se reflejen en Content Hub.
- Experiencia de usuario centrada en los recursos: hemos escuchado sus comentarios sobre la experiencia de usuario de Brand Portal. Content Hub se ha diseñado para parecer más profesional y centrar la atención del usuario en los propios recursos.
- Experiencia centrada en la búsqueda: los usuarios están cambiando su enfoque hacia la búsqueda de recursos mediante una experiencia centrada en la búsqueda, utilizando búsquedas por palabras clave o filtros para encontrar recursos, en lugar de navegar por una ruta de carpetas o recordar convenciones de nomenclatura. Content Hub se diseñó para reflejar esa experiencia centrada en la búsqueda.
- Oportunidades de “versionar” recursos: si su organización posee Adobe Express, los usuarios pueden editar recursos directamente desde la interfaz de usuario, algo nuevo y que no está disponible para las otras soluciones.
Cuándo elegir otra cosa
- Si su equipo necesita un portal a medida
- Si su equipo está en AEM Managed Service o AEM On-Premise (Content Hub solo está disponible para los clientes de Cloud Service)
Características principales
- Los usuarios pueden buscar, ver, crear colecciones, descargar y cargar recursos
- Panel de información para obtener datos sobre el comportamiento básico del usuario final
- Publicar mediante el campo de metadatos “Estado del recurso”
- Estructura de permisos en el nivel de atributo (valores de metadatos)
- Infraestructura más rápida
- De fácil configuración
- Capacidad para que los usuarios creen nuevas variaciones de recursos desde la interfaz de usuario
- Oportunidades para GenAI
Más información sobre Content Hub
Brand Portal
Los clientes de AEM con Managed Service u On-Premise pueden aprovechar Brand Portal para su solución de distribución de recursos. Se recomienda a los clientes con Cloud Service que consideren Content Hub sobre Brand Portal, ya que Content Hub es su sucesor.
Por qué lo recomendaría
- Rápida puesta en marcha: Brand Portal es una solución integrada diseñada para una configuración rápida.
- IU basada en carpetas: Brand Portal se parece a AEM Assets y los usuarios navegan a los recursos a través de la estructura de carpetas. Si los procesos de los usuarios finales dependen en gran medida de una jerarquía de carpetas, Brand Portal será muy compatible.
- Ejecución de AEM Managed Service u On-Premise: desde la introducción de Content Hub, Brand Portal ya no se incluye de forma predeterminada a los clientes de Cloud Service y se recomienda migrar a los inquilinos implementados anteriormente. Brand Portal permanece para los clientes de Managed Service y On-Premise.
Cuándo elegir otra cosa
- Si su equipo está haciendo un esfuerzo para modernizar su portal de distribución
- Si su equipo necesita un portal a medida
Funciones principales
- Los usuarios pueden buscar, ver, crear colecciones, descargar y cargar recursos
- Estructura de permisos en el nivel de carpeta
- Publicar mediante el flujo de trabajo de publicación en AEM Author
- La interfaz de usuario imita a AEM Author
- Capacidad de acceso a la interfaz de usuario de los invitados (opciones públicas de exploración)
- Capacidad para descargas de carpetas jerárquicas masivas, manteniendo la estructura
- Opción para cargar recursos en “carpetas de contribución”
- Licencia de complementos para clientes de Managed Service u On-Premise (no incluida para los nuevos clientes de Cloud Service)
- La herramienta se encuentra en “modo de mantenimiento”, por lo que no se introducirán nuevas funciones
Más información sobre Brand Portal
Asset Share Commons
Recomiendo Asset Share Commons a cualquier cliente que busque un portal de distribución de recursos a medida y que tenga un equipo de desarrollo preparado para ello.
Por qué lo recomendaría
- Capacidad para personalizar el portal: esta solución se ha creado por un equipo de desarrollo y puede cumplir con cualquier requisito que pueda tener.
- Capacidad de aprovechar el código de código abierto para acelerar el proceso de desarrollo: Asset Share Commons proporciona una descarga gratuita de los arquetipos y componentes de los proyectos de AEM para acelerar la creación del portal.
- Compatible con cualquier instancia de AEM: los clientes de Cloud Service, Managed Service u On-Premise pueden usar Asset Share Commons.
- Oportunidad para modelos de permisos complejos y experiencias de inicio de sesión: los clientes pueden desarrollar su sitio para mostrar diferentes experiencias de inicio de sesión para distintos usuarios finales y configurar estructuras de permisos complejas si es necesario.
Cuándo elegir otra cosa
- Si desea implementar su portal de distribución de recursos rápidamente
- Cuando no tiene un equipo de desarrollo disponible para implementarlo
- Cuando quiera algo integrado
Funciones principales
- Los usuarios pueden buscar, ver y descargar recursos
- Experiencia de usuario centrada en los recursos
- Capacidad para personalizar la experiencia de usuario para adaptarla a la marca y los requisitos de su empresa.
- Referencia de código abierto gratuita para su implementación
- Requiere una implementación completa y costes para construir y mantener el sitio
Más información sobre Asset Share Commons
Entre estos tres portales de distribución de recursos, espero que descubra uno que satisfaga las necesidades de su equipo y le ayude a alcanzar el objetivo de mantener a las personas adecuadas dentro y fuera de su DAM, al tiempo que permite el acceso a todos los equipos necesarios. Estoy seguro de que su administrador de cuentas de Adobe estará encantado de comentar o mostrarle estas opciones si tiene alguna pregunta adicional.
Recuerde que, para tener éxito con cualquier portal de distribución de recursos, debe asegurarse de tener una estrategia DAM universal (estructura de carpetas, convenciones de nomenclatura, esquemas de metadatos y jerarquías de etiquetado) en la instancia de autor de AEM Assets. Su equipo también debe tener desarrolladores disponibles para realizar pruebas e implementaciones. A continuación, encontrará vínculos a más información sobre cómo empezar a aplicar las mejores prácticas en materia de recursos.
- Prácticas recomendadas para empezar a trabajar con recursos
- Estructura de carpetas y nomenclatura
- Acceso y permisos
- Metadatos, esquemas de metadatos y perfiles de metadatos
- Taxonomía y etiquetado
- Gobernanza
- Formación y capacitación