[Legacy]{class="badge informative"}

Use case: Configure personalized offers to use them in an email configure-add-personalized-offers-email

TIP
Decisioning, Adobe Journey Optimizer’s new decisioning capability, is now available via the code-based experience and email channels! Learn more

This section presents an end-to-end example to show how to configure offers and use them in a email, based on a decision you previously created.

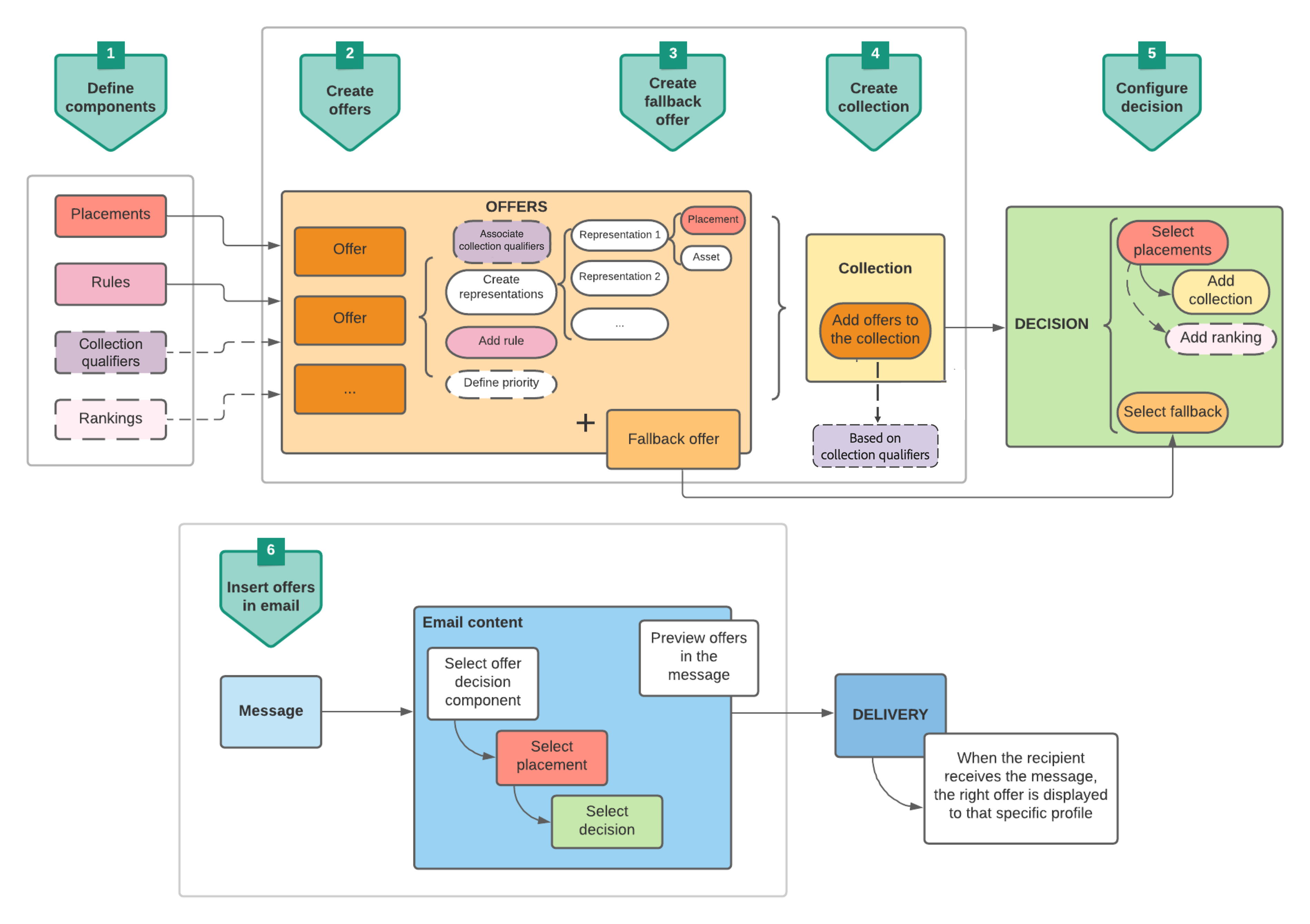
Main steps main-steps

The key steps to configure offers, include them in a decision and leverage this decision in an email are listed below:

  1. Before creating offers, define your components

    • Create placements
    • Create decision rules
    • Create collection qualifiers (previously known as “tags”)
    • Create rankings (optional)
  2. Configure the offers

    • Create offers

    • For each offer:

      • Create representations, and select a placement and an asset for each representation
      • Add a rule for each offer
      • Define a priority for each offer
  3. Create a fallback offer

  4. Create a collection to include the personalized offers you created

  5. Configure the decision

    • Create a decision
    • Select the placements you created
    • For each placement, select the collection
    • For each placement, select a ranking (optional)
    • Select the fallback
  6. Insert the decision in an email

    • Select a placement matching the offers you want to display
    • Select the decision from the items compatible with the selected placement
    • Preview your offers

The overall Decision Management process to use offers in an email can be described as follows:

Define the components define-components

Before starting to create offers, you must define several components that you will use in your offers.

You will find them under the Decision Management > Components menu.

  1. Start by creating placements for your offers.

    You will use these placements to define where the resulting offer will appear when defining your offer decision.

    In this example, create three placements with the following channel and content types:

    • Web - Image
    • Email - Image
    • Non-digital - Text

    The detailed steps to create placements are described in this section.

  2. Create decision rules.

    Decision rules will provide the best offer to a profile in Adobe Experience Platform.

    Configure two simple rules by using the XDM Individual Profile > Person > Gender attribute:

    • Female Customers
    • Male Customers

    The detailed steps to create rules are described in this section.

  3. You can also create a collection qualifier.

    You will then be able to associate it to your offers and use this collection qualifier to group your offers together into a collection.

    In this example, create the Yoga collection qualifier.

    The detailed steps to create collection qualifiers are described in this section.

  4. If you want to define rules that will determine which offer should be presented first for a given placement (rather than taking into account the offers’ priority scores), you can create a ranking formula.

    The detailed steps to create ranking formulas are described in this section.

    note
    NOTE
    In this example, we will only use the priority scores. Learn more about eligibility rules and constraints.

Configure offers configure-offers

You can now create and configure your offers. In this example, you will create four offers that you want to display according to each specific profile.

  1. Create an offer. Learn more in this section.

  2. In this offer, create three representations. Each representation must be a combination of a placement that you created earlier and an asset:

    • One corresponding to the Web - Image placement
    • One corresponding to the Email - Image placement
    • One corresponding to the Non-digital - Text placement
    note
    NOTE
    An offer can be displayed at different places in a message to create more opportunities to use the offer in different placement contexts.

    Learn more about representations in this section.

  3. Select an appropriate image for the first two placements. Enter custom text for the Non-digital - Text placement.

  4. In the Offer eligibility section, select By defined decision rule and drag and drop the rule of your choice.

  5. Fill out the Priority. In this example, add 25.

  6. Review your offer, then click Save and approve.

  7. In this example, create three more offers with the same representations, but different assets. Assign them with different rules and priorities, such as:

    • First offer - Decision rule: Female Customers, Priority: 25
    • Second offer - Decision rule: Female Customers, Priority: 15
    • Third offer - Decision rule: Male Customers, Priority: 25
    • Fourth offer - Decision rule: Male Customers, Priority: 15

The detailed steps to create and configure offers are described in this section.

Create a fallback offer create-fallback

  1. Create a fallback offer.

  2. Define the same representations as for the offers, with appropriate assets (they should be different from the ones used in your offers).

    Each representation must be a combination of a placement that you created earlier and an asset:

    • One corresponding to the Web - Image placement
    • One corresponding to the Email - Image placement
    • One corresponding to the Non-digital - Text placement

  3. Review your fallback offer, then click Save and approve.

Your fallback offer is now ready to be used in a decision.

The detailed steps to create and configure a fallback offer are described in this section.

Create a collection create-collection

When configuring the decision, you will need to add your personalized offers as part of a collection.

  1. To speed up the decision process, create a dynamic collection.

  2. Use the Yoga collection qualifier to select the four personalized offers you created earlier.

The detailed steps to create a collection are described in this section.

Configure the decision configure-decision

Now you must create a decision that will combine placements with the personalized offers and the fallback offer you just created.

This combination will be used by the decisioning engine to find the best offer for a specific profile: in this example, it will be based on the priority and decision rule you assigned to each offer.

To create and configure an offer decision, follow the main steps below:

  1. Create a decision. Learn more in this section.

  2. Select the Web - Image, Email - Image and Non-digital - Text placements.

  3. For each placement, add the collection you created.

  4. If you defined a ranking when building your components, you can assign it to a placement in the decision. If multiple offers are eligible to be presented in this placement, the decision will use this formula to calculate which offer to deliver first.

    The detailed steps to assign a ranking formula to a placement are described in this section.

  5. Select the fallback offer that you created. It will be displayed as an available fallback offer for the three selected placements.

  6. Review your decision, then click Save and approve.

Your decision is now ready to be used to deliver optimized and personalized offers.

The detailed steps to create and configure a decision are described in this section.

Insert the decision in an email insert-decision-in-email

Now that your decision is live, you can insert it into an email message. To do so, follow the steps detailed on this page.

recommendation-more-help
journey-optimizer-help