Vídeos e tutoriais do AEM Sites overview

[Para publicar a partir do AEM Sites por meio do Edge Delivery Services, clique aqui.]{class="badge positive" title="Publicar no Edge Delivery Services a partir do AEM"}

O Adobe Experience Manager (AEM) Sites é a plataforma de gerenciamento de experiências da Adobe que permite a criação, o gerenciamento e a entrega de experiências digitais, seja por meio de um site, de um aplicativo móvel ou de qualquer outro canal digital.

Três maneiras de fornecer experiências com o AEM Sites

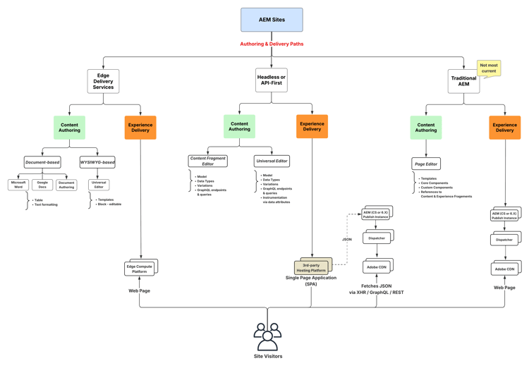
O AEM Sites fornece três maneiras de criar e entregar experiências. Quer você esteja criando sites, otimizando para desempenho de borda ou acionando aplicativos headless, o AEM Sites oferece opções flexíveis para atender às suas necessidades de projeto:

  1. As experiências do Edge Delivery Services usam o Edge Network da Adobe para fornecer conteúdo com alta velocidade e baixa latência. O serviço otimiza automaticamente o conteúdo para o dispositivo de consumo, os mecanismos de pesquisa e os agentes GenAI. Os autores criam conteúdo usando o Adobe Universal Editor ou a criação baseada em documento.
  2. As experiências Headless/API-first usam o AEM Publish para fornecer conteúdo como JSON sobre APIs HTTP para aplicativos móveis, aplicativos de página única (SPAs) ou outros clientes headless. Os autores criam conteúdo usando o Editor de fragmento de conteúdo ou o Editor universal.
  3. As experiências AEM tradicionais usam o AEM Publish para fornecer conteúdo como páginas da Web do HTML. Os autores criam conteúdo usando o Editor de páginas do autor do AEM. Essa opção é mais adequada para projetos existentes ou já migrados.

Todas as três opções são abordagens fortes e a melhor opção depende do seu caso de uso e das necessidades organizacionais. Cada abordagem permite que as equipes forneçam experiências personalizadas e envolventes em velocidade e escala em qualquer canal ou dispositivo.

IMPORTANT
O Edge Delivery Services é a maneira mais recente e avançada de fornecer sites com o AEM. Ele combina a velocidade e a escalabilidade do Edge Network do Adobe com opções de criação modernas. Embora a Edge Delivery Services seja recomendada para novos projetos, a AEM Sites continua a oferecer suporte a abordagens headless e tradicionais, para que você possa escolher o caminho que melhor se adapta às suas necessidades.

O diagrama a seguir descreve as diferentes opções para criar experiências com o AEM Sites:

AEM-Sites-Content-Authoring-and-Experience-Delivery-Paths.png {width="700" modal="regular"}

Comparar maneiras de criar com o AEM Sites

A tabela a seguir fornece uma comparação de alto nível entre os três caminhos. Ela se concentra na criação de conteúdo e nas nuances de entrega de experiência de cada caminho.

Edge Delivery Services
Headless/API-First
AEM tradicional
Recomendado para
Sites com altas necessidades de tráfego, desempenho e escalabilidade
Aplicativos móveis, SPAs e outros aplicativos headless
Projetos existentes ou migrados
Ferramentas de criação
Criação baseada em documento, Editor universal, Editor de páginas
Fragmentos de conteúdo, editor universal
Editor de páginas, Editor universal
Repositório de conteúdo criado
Documentos ou AEM Author (JCR)
AEM Author (JCR)
AEM Author (JCR)
Entrega
Edge Delivery Services
AEM Publish (com Adobe CDN + Dispatcher)
AEM Publish (com Adobe CDN + Dispatcher)
Repositório de conteúdo de entrega
Edge Delivery Services
AEM Publish (JCR)
AEM Publish (JCR)
Formato de entrega
HTML
JSON
HTML
Tecnologia de desenvolvimento
JavaScript, CSS
Qualquer (por exemplo, Swift, React etc.)
Java™, HTL, JavaScript, CSS
Pesquisar suporte de bot e agente GenAI
Otimizado para bots, mecanismos de pesquisa e agentes GenAI
Funciona para bots e agentes, mas pode exigir SSR ou configuração adicional
Adequado para bots, mas o desempenho pode ser mais lento em comparação ao Edge Delivery Services

Migração do AMS ou no local

Se você estiver migrando do AMS ou no local (OTP) para o AEM as a Cloud Service, a Adobe incentiva avaliar a mudança diretamente para o Edge Delivery Services. Normalmente, o esforço não é maior do que migrar para o AEM as a Cloud Service Publish e, ao mesmo tempo, fornecer desempenho mais rápido e maior escalabilidade. Se você decidir que o Edge Delivery Services não é a escolha certa para você no momento ou se as outras abordagens atenderem melhor às suas necessidades, elas permanecerão totalmente compatíveis e válidas para o seu projeto.

Tutoriais

Explore as três abordagens para criar com o AEM Sites em mais detalhes. Os tutoriais abaixo orientam você sobre como cada opção funciona, as ferramentas envolvidas e quando usá-las.

Edge Delivery Services — Guias

Edge Delivery Services — Guias

Explore o Edge Delivery Services com guias abrangentes. Os guias Criar, Publicar e Launch abordam tudo o que você precisa para começar a usar o Edge Delivery Services.

Saiba mais

Headless/API-First — Tutoriais

Headless/API-First — Tutoriais

Saiba como criar aplicativos headless alimentados por conteúdo do AEM. Os tutoriais abrangem estruturas como iOS, Android e React: escolha o que corresponde à sua pilha.

Saiba mais

AEM tradicional: tutorial da WKND

AEM tradicional: tutorial da WKND

Saiba como criar um projeto de amostra do AEM Sites usando o tutorial WKND. Este guia aborda a configuração de projetos, os Componentes principais, os Modelos editáveis, as bibliotecas do lado do cliente e o desenvolvimento de componentes.

Saiba mais

Recursos adicionais

recommendation-more-help
bb44cebf-d964-4e3c-b64e-ce882243fe4d