AEM Sites - video's en zelfstudies overview

[​ voor het publiceren van AEM Sites die Edge Delivery Services gebruiken, klik hier.]{class="badge positive" title="Publiceren van AEM naar Edge Delivery Services"}

Adobe Experience Manager (AEM) Sites is een beheerplatform voor Adobe-ervaringen waarmee u digitale ervaringen kunt ontwerpen, beheren en aanbieden, via een website, mobiele app of een ander digitaal kanaal.

Drie manieren om ervaringen met AEM Sites te bieden

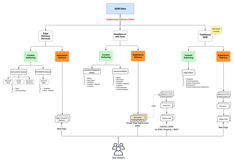
AEM Sites biedt drie manieren om ervaringen op te bouwen, te schrijven en te leveren. Of u nu websites bouwt, optimaliseert voor de prestaties van de Edge-server of toepassingen zonder koppen gebruikt, AEM Sites biedt flexibele opties die aansluiten bij uw projectbehoeften:

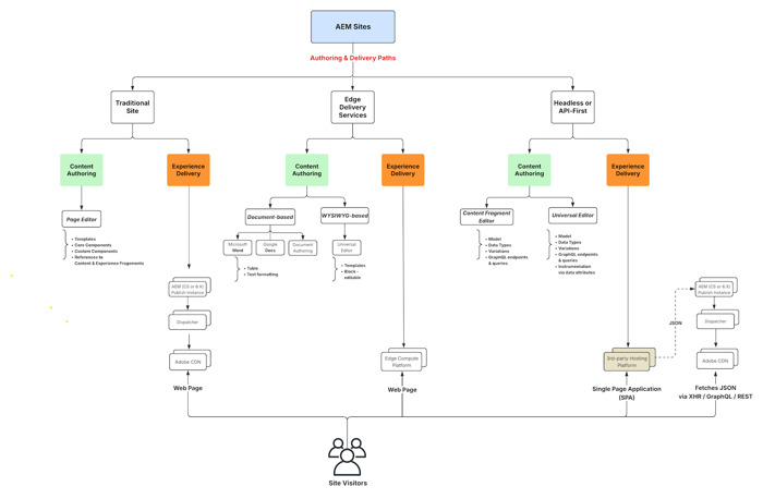
  1. Edge Delivery Services ervaart gebruik Adobe Edge Network om inhoud met hoge snelheid en lage latentie te leveren. De service optimaliseert automatisch inhoud voor het verbruikende apparaat, zoekmachines en GenAI-agents. Auteurs maken inhoud met Adobe Universal Editor of op documenten gebaseerde authoring.
  2. Koploze/API-eerste ervaringen gebruiken AEM publiceren om inhoud als JSON over HTTP APIs voor mobiele apps, enig-paginatoepassingen (SPAs), of andere headless cliënten te leveren. Auteurs maken inhoud met de Content Fragment Editor of de Universal Editor.
  3. Traditionele AEM ervaringen gebruiken AEM publiceren om inhoud als webpagina's van HTML te leveren. Auteurs maken inhoud met de paginaeditor van AEM Auteur. Deze optie is het meest geschikt voor bestaande projecten of projecten die al zijn gemigreerd.

Alle drie de opties zijn sterke benaderingen, en de beste keus hangt van uw gebruiksgeval en organisatorische behoeften af. Elke benadering staat teams toe om gepersonaliseerde, boeiende ervaringen bij snelheid en schaal over om het even welk kanaal of apparaat te leveren.

IMPORTANT
Edge Delivery Services is de nieuwste en meest geavanceerde manier om websites met AEM te leveren. Het combineert de snelheid en schaalbaarheid van Adobe Edge Network met moderne ontwerpopties. Hoewel Edge Delivery Services wordt aanbevolen voor nieuwe projecten, blijft AEM Sites ondersteuning bieden voor een aanpak zonder kop en met een traditionele aanpak, zodat u het pad kunt kiezen dat het beste bij uw behoeften past.

In het volgende diagram worden de verschillende opties weergegeven voor het maken van ervaringen met AEM Sites:

​ AEM-Sites-Content-Authoring-and-Experience-Delivery-Paths.png ​ {width="700" modal="regular"}

Vergelijk de manieren om te bouwen met AEM Sites

De volgende tabel biedt een vergelijking op hoog niveau van de drie paden. Het richt zich op de inhoud creatie en ervaart leveringsnuances van elk weg.

Edge Delivery Services
Koploos / API-eerste
Traditioneel AEM
Best voor
Websites met hoge vereisten voor verkeer, prestaties en schaalbaarheid
Mobiele apps, SPA's en andere toepassingen zonder kop
Bestaande projecten of gemigreerde projecten
Authoring hulpmiddelen
Op documenten gebaseerde authoring, Universal Editor, Pagina-editor
Inhoudsfragmenten, Universele editor
Pagina-editor, Universal Editor
Geautoriseerde inhoudsopslag
Documenten of AEM-auteur (JCR)
AEM-auteur (JCR)
AEM-auteur (JCR)
Levering
Edge Delivery Services
AEM Publiceren (met Adobe CDN + Dispatcher)
AEM Publiceren (met Adobe CDN + Dispatcher)
opslag van de Inhoud van de Levering
Edge Delivery Services
AEM Publish (JCR)
AEM Publish (JCR)
formaat van de Levering
HTML
JSON
HTML
de technologie van de Ontwikkeling
JavaScript, CSS
Willekeurig (bv. Swift, Reageren, enz.)
Java™, HTML, JavaScript, CSS
Onderzoek zowel en de agent GenAI steun
Geoptimaliseerd voor bots, zoekmachines en GenAI-agents
De werken voor bots en agenten, maar kunnen SSR of extra opstelling vereisen
Geschikt voor bots, maar de prestaties kunnen trager zijn in vergelijking met Edge Delivery Services

Migreren van AMS of op locatie

Als u van AMS of on-premise (OTP) aan AEM as a Cloud Service migreert, moedigt Adobe u aan om direct het bewegen aan Edge Delivery Services te evalueren. De inspanningen zijn doorgaans niet groter dan het migreren naar AEM as a Cloud Service Publish, terwijl ze snellere prestaties en grotere schaalbaarheid bieden. Als u besluit dat Edge Delivery Services op dit moment niet de juiste keuze voor u is, of als de andere oplossingen beter aan uw behoeften voldoen, blijven ze volledig ondersteund en geldige opties voor uw project.

Tutorials

Ontdek de drie benaderingen om met AEM Sites samen te werken. In de onderstaande zelfstudies wordt uitgelegd hoe elke optie werkt, welke gereedschappen worden gebruikt en wanneer.

Edge Delivery Services - Hulplijnen

Edge Delivery Services - Gidsen

Ontdek Edge Delivery Services met uitgebreide gidsen. De gidsen van de Bouwstijl, van de Publicatie, en van de Lancering behandelen alles u met Edge Delivery Services moet beginnen.

Leer meer

Headless/API-First - Lesbestanden

Headless/API-Eerste - Leerprogramma's

Leer hoe u toepassingen zonder koppen kunt maken met AEM-inhoud. De leerprogramma's behandelen kaders zoals iOS, Android, en React-kiezen wat uw stapel past.

Leer meer

Traditionele AEM - WKND-zelfstudie

Traditionele AEM - WKND Leerprogramma

Leer hoe u een voorbeeld-AEM Sites-project maakt aan de hand van de WKND-zelfstudie. Deze gids begeleidt u door projectopstelling, de Componenten van de Kern, Bewerkbare Malplaatjes, cliënt-zijbibliotheken, en componentenontwikkeling.

Leer meer

Aanvullende bronnen

recommendation-more-help
bb44cebf-d964-4e3c-b64e-ce882243fe4d