AEM Sites videos and tutorials overview

[For publishing from AEM Sites using Edge Delivery Services, click here.]{class="badge positive" title="Publish from AEM to Edge Delivery Services"}

Adobe Experience Manager (AEM) Sites is Adobe’s experience management platform, enabling the authoring, management, and delivery of digital experiences, be it through a web site, mobile app, or any other digital channel.

Three ways to deliver experiences with AEM Sites

AEM Sites provides three ways to build, author and deliver experiences. Whether you’re building web sites, optimizing for edge performance, or powering headless apps, AEM Sites offers flexible options to match your project needs:

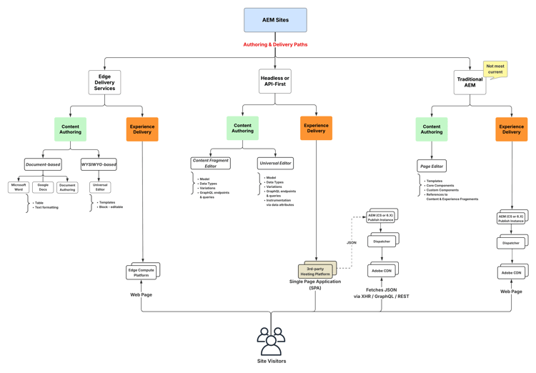
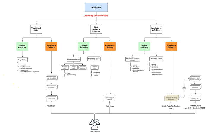
  1. Edge Delivery Services experiences use Adobe’s Edge Network to deliver content with high speed and low latency. The service automatically optimizes content for the consuming device, searching engines, and GenAI agents. Authors create content using Adobe Universal Editor or document-based authoring.
  2. Headless/API-first experiences use AEM Publish to deliver content as JSON over HTTP APIs for mobile apps, single-page applications (SPAs), or other headless clients. Authors create content using Content Fragment Editor or Universal Editor.
  3. Traditional AEM experiences use AEM Publish to deliver content as HTML webpages. Authors create content using AEM Author’s Page Editor. This option is best for existing projects or projects already migrated.

All three options are strong approaches, and the best choice depends on your use case and organizational needs. Each approach allows teams to deliver personalized, engaging experiences at speed and scale across any channel or device.

IMPORTANT
Edge Delivery Services is the newest and most advanced way to deliver websites with AEM. It combines the speed and scalability of Adobe’s Edge Network with modern authoring options. While Edge Delivery Services is recommended for new projects, AEM Sites continues to support headless and traditional approaches, so you can choose the path that best fits your needs.

The following diagram depicts the different options for building experiences with AEM Sites:

AEM-Sites-Content-Authoring-and-Experience-Delivery-Paths.png {width="700" modal="regular"}

Compare the ways to build with AEM Sites

The following table provides a high-level comparison of the three paths. It focuses on the content authoring and experience delivery nuances of each path.

Edge Delivery Services
Headless / API-First
Traditional AEM
Best for
Websites with high traffic, performance, and scalability needs
Mobile apps, SPAs, and other headless applications
Existing projects or migrated projects
Authoring tools
Document-based authoring, Universal Editor, Page Editor
Content Fragments, Universal Editor
Page Editor, Universal Editor
Authored content store
Documents or AEM Author (JCR)
AEM Author (JCR)
AEM Author (JCR)
Delivery
Edge Delivery Services
AEM Publish (w/ Adobe CDN + Dispatcher)
AEM Publish (w/ Adobe CDN + Dispatcher)
Delivery content store
Edge Delivery Services
AEM Publish (JCR)
AEM Publish (JCR)
Delivery format
HTML
JSON
HTML
Development technology
JavaScript, CSS
Any (e.g. Swift, React, etc.)
Java™, HTL, JavaScript, CSS
Search bot and GenAI agent support
Optimized for bots, search engines, and GenAI agents
Works for bots and agents, but may require SSR or additional setup
Suitable for bots, but performance may be slower compared to Edge Delivery Services

Migrating from AMS or On-Premise

If you are migrating from AMS or on-premise (OTP) to AEM as a Cloud Service, Adobe encourages you to evaluate moving directly to Edge Delivery Services. The effort is typically no greater than migrating to AEM as a Cloud Service Publish, while providing faster performance and greater scalability. If you decide that Edge Delivery Services isn’t the right choice for you at this time, or if the other approaches better meet your needs, they remain fully supported and valid options for your project.

Tutorials

Explore the three approaches to building with AEM Sites in more detail. The tutorials below walk you through how each option works, the tools involved, and when to use them.

Edge Delivery Services - Guides

Edge Delivery Services - Guides

Explore Edge Delivery Services with comprehensive guides. The Build, Publish, and Launch guides cover everything you need to get started with Edge Delivery Services.

Learn more

Headless/API-First - Tutorials

Headless/API-First - Tutorials

Learn how to build headless applications powered by AEM content. Tutorials cover frameworks like iOS, Android, and React—choose what fits your stack.

Learn more

Traditional AEM - WKND Tutorial

Traditional AEM - WKND Tutorial

Learn how to build a sample AEM Sites project using the WKND tutorial. This guide walks you through project setup, Core Components, Editable Templates, client-side libraries, and component development.

Learn more

Additional resources

recommendation-more-help
bb44cebf-d964-4e3c-b64e-ce882243fe4d