Ciclo de vida da mensagem transacional publishing-transactional-message

Quando a mensagem transacional estiver pronta para ser enviada, ela poderá ser publicada.

As etapas para publicar, pausar, cancelar a publicação e excluir uma mensagem transacional são detalhadas abaixo.

IMPORTANT
Somente usuários com a função Administração podem acessar e publicar mensagens transacionais.

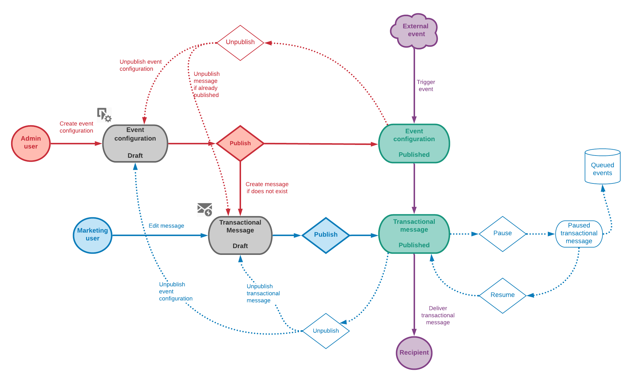
Processo de publicação de mensagens transacionais transactional-messaging-pub-process

O gráfico abaixo ilustra o processo geral de publicação de mensagens transacionais.

Tópicos relacionados:

Publicação de mensagem transacional publishing-a-transactional-message

Depois de editar e testar a mensagem transacional, você pode publicá-la. Basta clicar no botão Publish.

Agora, assim que o evento "Abandono do carrinho" for acionado, ele automaticamente solicitará uma mensagem contendo o título e sobrenome do destinatário, o URL do carrinho, o último produto consultado ou uma lista de produtos, se você tiver definido uma lista de produtos, e o valor total do carrinho a ser enviado.

Para acessar os relatórios referentes à sua mensagem transacional, use o botão Reports. Consulte Relatórios dinâmicos.

Tópicos relacionados:

Suspensão de publicação de mensagem transacional suspending-a-transactional-message-publication

Você pode suspender a publicação da mensagem transacional usando o botão Pause, por exemplo, para modificar os dados contidos na mensagem. Portanto, os eventos não são mais processados, mas mantidos em fila no banco de dados do Adobe Campaign.

Os eventos em fila são mantidos durante um período definido na API REST (consulte a documentação da API REST) ou no evento de acionador, se você estiver usando o serviço principal Acionadores (consulte Sobre o Adobe Experience Cloud Triggers).

Ao clicar em Resume, todos os eventos em fila (desde que não tenham expirado) são processados. Eles agora contêm todas as modificações efetuadas durante a suspensão da publicação do modelo.

Cancelamento de publicação de uma mensagem transacional unpublishing-a-transactional-message

Clicar em Unpublish permite cancelar a publicação da mensagem transacional, mas também a publicação do evento correspondente, que exclui da API REST o recurso correspondente ao evento criado anteriormente.

Agora, mesmo que o evento seja acionado pelo seu site, as mensagens correspondentes não serão mais enviadas e não serão armazenadas no banco de dados.

NOTE
Para publicar a mensagem novamente, você precisa voltar para a configuração de evento correspondente, publicar o evento e publicar a mensagem.

Se você cancelar a publicação de uma mensagem transacional pausada, talvez precise aguardar até 24 horas para poder publicá-la novamente. Isso permite que o fluxo de trabalho da Database cleanup limpe todos os eventos enviados para a fila.

As etapas para pausar uma mensagem estão detalhadas na seção Suspensão de publicação de mensagem transacional.

O fluxo de trabalho da Database cleanup, que é executado todos os dias às 4h da manhã, pode ser acessado por meio de Administration > Application settings > Workflows.

Exclusão de uma mensagem transacional deleting-a-transactional-message

Depois de cancelada a publicação de uma mensagem transacional, ou se uma mensagem transacional ainda não tiver sido publicada, você poderá excluí-la da lista de mensagens transacionais. Para fazer isso:

  1. Clique no logotipo Adobe, no canto superior esquerdo, em seguida selecione Marketing plans > Transactional messages > Transactional messages.
  2. Passe o mouse sobre a mensagem de sua escolha.
  3. Clique no botão Delete element.

No entanto, a exclusão de uma mensagem transacional só pode ser feita sob certas condições:

  • Verifique se a mensagem transacional tem o status Draft; caso contrário, você não poderá excluí-la. O status Draft se aplica a uma mensagem que ainda não foi publicada ou cuja publicação foi cancelada (e não pausada).

  • Mensagens transacionais: a menos que outra mensagem transacional esteja vinculada ao evento correspondente, se a publicação da mensagem transacional for cancelada, a publicação da configuração do evento também precisará ser cancelada para excluir com êxito a mensagem transacional. Para obter mais informações, consulte Cancelamento de publicação de evento.

    note important
    IMPORTANT
    A exclusão de uma mensagem transacional que já enviou notificações também excluirá seus logs de rastreamento e envios.
  • Mensagens transacionais de um modelo de evento pronto para uso (mensagens transacionais internas): se uma mensagem transacional interna for a única associada ao evento interno correspondente, ela não poderá ser excluída. Primeiro, você precisa criar outra mensagem transacional duplicando-a, ou pelo menu Resources > Templates > Transactional message templates.

recommendation-more-help
3ef63344-7f3d-48f9-85ed-02bf569c4fff