AEM Sites videor och självstudiekurser overview

[Klicka här om du vill publicera från AEM Sites med Edge Delivery Services.]{class="badge positive" title="Publicera från AEM till Edge Delivery Services"}

Adobe Experience Manager (AEM) Sites är en Adobe plattform för upplevelsehantering, som gör det möjligt att skapa, hantera och leverera digitala upplevelser, oavsett om det sker via en webbplats, mobilapp eller någon annan digital kanal.

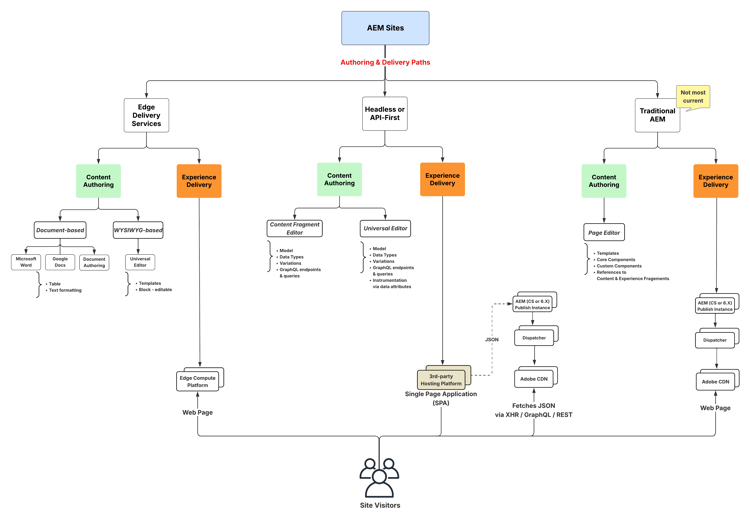
Tre sätt att leverera upplevelser med AEM Sites

AEM Sites erbjuder tre sätt att bygga, skapa och leverera upplevelser. Oavsett om du skapar webbplatser, optimerar för bästa prestanda eller använder headless-appar erbjuder AEM Sites flexibla alternativ som passar dina projektbehov:

  1. Edge Delivery Services-upplevelser använder Adobe Edge Network för att leverera innehåll med hög hastighet och låg latens. Tjänsten optimerar automatiskt innehållet för den förbrukande enheten, sökmotorer och GenAI-agenter. Man skapar material med Adobe Universal Editor eller dokumentbaserad redigering.
  2. Headless/API-first -upplevelser använder AEM Publish för att leverera innehåll som JSON över HTTP-API:er för mobilappar, SPA:er (single page applications) eller andra headless-klienter. Författare skapar innehåll med Content Fragment Editor eller Universal Editor.
  3. Traditionella AEM-upplevelser använder AEM Publish för att leverera innehåll som HTML webbsidor. Författare skapar innehåll med AEM Authors sidredigerare. Det här alternativet passar bäst för befintliga projekt eller projekt som redan har migrerats.

Alla tre alternativen är kraftfulla strategier, och det bästa valet beror på ditt användningssätt och organisationens behov. Med varje strategi kan team leverera personaliserade, engagerande upplevelser i hastighet och i stor skala över alla kanaler och enheter.

IMPORTANT
Edge Delivery Services är det senaste och mest avancerade sättet att leverera webbplatser med AEM. Här kombineras snabbheten och skalbarheten i Adobe Edge Network med moderna redigeringsfunktioner. Edge Delivery Services rekommenderas för nya projekt, men AEM Sites har fortfarande stöd för headless och traditionella metoder så att du kan välja den väg som passar dina behov bäst.

I följande diagram visas de olika alternativen för att skapa upplevelser med AEM Sites:

AEM-Sites-Content-Authoring-and-Experience-Delivery-Paths.png {width="700" modal="regular"}

Jämför olika sätt att bygga med AEM Sites

I följande tabell visas en jämförelse på hög nivå av de tre banorna. Det fokuserar på de olika banornas innehållsutveckling och upplevelseleverans.

Edge Delivery Services
Headless / API-First
Traditionell AEM
Bäst för
Webbplatser med hög trafik, höga prestanda och skalbarhet
Mobilappar, SPA och andra headless-applikationer
Befintliga projekt eller migrerade projekt
Redigeringsverktyg
Dokumentbaserad redigering, Universal Editor, Page Editor
Content Fragments, Universal Editor
Page Editor, Universal Editor
Skapat innehållsarkiv
Dokument eller AEM Author (JCR)
AEM Author (JCR)
AEM Author (JCR)
Leverans
Edge Delivery Services
AEM Publish (w/ Adobe CDN + Dispatcher)
AEM Publish (w/ Adobe CDN + Dispatcher)
Leveransinnehåll, butik
Edge Delivery Services
AEM Publish (JCR)
AEM Publish (JCR)
Leveransformat
HTML
JSON
HTML
Utvecklingsteknik
JavaScript, CSS
Valfritt (t.ex. virvel, reaktion)
Java™, HTL, JavaScript, CSS
Stöd för sökrut och GenAI-agent
Optimerad för bots, sökmotorer och GenAI-agenter
Fungerar för robotar och agenter, men kan kräva SSR eller ytterligare konfiguration
Passar för botar, men prestanda kan vara långsammare jämfört med Edge Delivery Services

Migrera från AMS eller On-Premise

Om du migrerar från AMS eller OTP till AEM as a Cloud Service rekommenderar Adobe att du utvärderar möjligheten att gå direkt till Edge Delivery Services. Arbetet är vanligtvis inte större än att migrera till AEM as a Cloud Service Publish, samtidigt som det ger bättre prestanda och skalbarhet. Om du bestämmer dig för att Edge Delivery Services inte är rätt val för dig just nu, eller om de andra strategierna bättre motsvarar dina behov, fortsätter de att ha full support och giltiga alternativ för ditt projekt.

Självstudiekurser

Utforska de tre sätten att bygga med AEM Sites i detalj. Självstudiekurserna nedan visar hur de olika alternativen fungerar, vilka verktyg som används och när de ska användas.

Edge Delivery Services - stödlinjer

Edge Delivery Services - stödlinjer

Utforska Edge Delivery Services med omfattande guider. Handböckerna Build, Publish och Launch täcker allt du behöver för att komma igång med Edge Delivery Services.

Läs mer

Headless/API-First - Tutorials

Headless/API-First - Tutorials

Lär dig hur du skapar headless-applikationer som bygger på AEM-material. Självstudiekurserna omfattar ramverk som iOS, Android och React - välj vad som passar er bäst.

Läs mer

Traditionell AEM - WKND självstudiekurs

Traditionell AEM - WKND-självstudiekurs

Lär dig hur du bygger ett AEM Sites-projekt med WKND-självstudiekursen. I den här guiden får du hjälp med projektinställningar, kärnkomponenter, redigerbara mallar, klientbibliotek och komponentutveckling.

Läs mer

Ytterligare resurser

recommendation-more-help
bb44cebf-d964-4e3c-b64e-ce882243fe4d