AEM Sites 视频和教程 overview

[如需使用 Edge Delivery Services 从 AEM Sites 进行发布,请点击此处。]{class="badge positive" title="从 AEM Publish 到 Edge Delivery Services"}

Adobe Experience Manager (AEM) Sites 是 Adobe 的体验管理平台,无论是通过网站、移动应用程序还是任何其他数字渠道,都可创作、管理和传递数字体验。

使用 AEM Sites 传递体验的三种方式

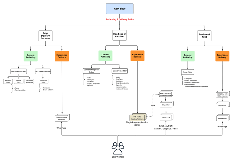
AEM Sites 提供了三种构建、创作和传递体验的方式。无论您要构建网站、优化边缘性能,还是为 Headless 应用程序提供支持,AEM Sites 都能提供灵活的选项来满足您的项目需求:

  1. Edge Delivery Services 体验使用 Adobe 的 Edge Network 以高速、低延迟的方式传递内容。该服务会为使用设备、搜索引擎和生成式 AI 代理自动优化内容。作者使用 Adobe 通用编辑器或基于文档的创作方法来创建内容。
  2. Headless/API-first 体验使用 AEM Publish 通过 HTTP API 为移动应用程序、单页应用程序 (SPA) 或其他无头客户端传递 JSON 形式的内容。作者使用内容片段编辑器或通用编辑器来创建内容。
  3. 传统 AEM 体验通过 AEM Publish 传递 HTML 网页形式的内容。作者使用 AEM Author 的页面编辑器来创建内容。此选项最适合现有项目或已迁移的项目。

这三种选项全都是非常强大的方法,选择哪一种取决于您的用例和组织需求。每种方法都允许团队在任何渠道或设备上都能大规模地快速提供极具吸引力的个性化的体验。

IMPORTANT
Edge Delivery Services 是通过 AEM 提供网站的最新和最高级的方法。它将 Adobe Edge Network 的速度和可扩展性与各种现代创作选项相结合。Edge Delivery Services 适合用于新项目,而 AEM Sites 将继续支持传统无头方法,您可以选择最适合您需求的路径。

下图描述了使用 AEM Sites 构建体验的各种不同的选项:

AEM-Sites-Content-Authoring-and-Experience-Delivery-Paths.png {width="700" modal="regular"}

比较使用 AEM Sites 进行构建的方式

下表对三条路径进行了大致比较。它侧重于每条路径在内容创作和体验投放方面的细微差别。

Edge Delivery Services
Headless/API 优先
传统 AEM
最适合
具有高流量、高性能和高可扩展性需求的网站
移动应用程序、SPA 和其他无头应用程序
现有项目或已迁移的项目
创作工具
基于文档的创作、通用编辑器、页面编辑器
内容片段,通用编辑器
页面编辑器,通用编辑器
创作内容存储
文档或 AEM Author (JCR)
AEM Author (JCR)
AEM Author (JCR)
投放
Edge Delivery Services
AEM Publish(带 Adobe CDN + Dispatcher)
AEM Publish(带 Adobe CDN + Dispatcher)
传递内容存储
Edge Delivery Services
AEM Publish (JCR)
AEM Publish (JCR)
传递格式
HTML
JSON
HTML
开发技术
JavaScript, CSS
任何(例如 Swift、React 等)
Java™, HTL, JavaScript, CSS
支持搜索机器人和生成式 AI 代理
为机器人、搜索引擎和生成式 AI 代理进行了优化
适用于机器人和代理,但可能需要 SSR 或额外设置
适合机器人,但性能可能比 Edge Delivery Services 低

从 AMS 或内部部署迁移

如果您要从 AMS 或内部部署 (OTP) 迁移到 AEM as a Cloud Service,Adobe 建议您评估直接迁移到 Edge Delivery Services 的可能性。通常,这个工作量并不比迁移到 AEM as a Cloud Service Publish 更大,同时还能提供更快的性能和更大的可扩展性。如果您认为 Edge Delivery Services 目前对您来说不是适当选择,或者如果其他方法能更好地满足您的需求,这些方法会完全受支持,仍是您项目的有效选项。

教程

更详细地了解使用 AEM Sites 构建的三种方法。以下教程将指导您了解每个选项的工作方法、所涉及的工具以及何时使用这些工具。

Edge Delivery Services - 指南

Edge Delivery Services - 指南

通过全面指南,探索 Edge Delivery Services。 构建、发布和启动指南涵盖了您开始使用 Edge Delivery Services 所需的所有内容。

了解详情

Headless/API 优先 - 教程

Headless/API 优先 - 教程

了解如何构建由 AEM 内容提供支持的 Headless 应用程序。 教程涵盖 iOS、Android 和 React 等框架——选择适合您技术栈的框架。

了解详情

传统 AEM - WKND 教程

传统 AEM - WKND 教程

了解如何使用 WKND 教程构建示例 AEM Sites 项目。 本指南将带您了解项目设置、核心组件、可编辑模板、客户端库以及组件开发。

了解详情

其他资源

recommendation-more-help
bb44cebf-d964-4e3c-b64e-ce882243fe4d