[Alleen SaaS]{class="badge positive" title="Is op Adobe Commerce as a Cloud Service en Adobe Commerce Optimizer slechts projecten (Adobe-Beheerde infrastructuur SaaS) van toepassing."}

Catalogusweergaven voor Merchandising Services

Catalogusweergaven vormen de basis van Adobe Commerce Optimizer Merchandising Services, waarmee u uw productcatalogus kunt ordenen op basis van de bedrijfsstructuur, het beleid en de prijzen. Dit flexibele gegevensmodel ondersteunt multibrand, multi-business unit en meertalige scenario’s terwijl het handhaven van operationele efficiency.

Wat zijn catalogusweergaven?

In de catalogusweergaven wordt gedefinieerd hoe de productcatalogus wordt ingedeeld en weergegeven. Ze fungeren als filters die bepalen:

  • Welke producten zichtbaar zijn die op bedrijfsstructuur (merken, gebieden, dealers) wordt gebaseerd
  • welke tarifering door verbonden prijsboeken wordt getoond
  • hoe de producten gebruikend beleid (attributen zoals merk, model, categorie) worden gefiltreerd
  • welke catalogusbron wordt gebruikt die op attributen zoals scène wordt gebaseerd

Beschouw catalogusweergaven als verschillende ‘lenzen’ waardoor klanten uw catalogus zien. Bijvoorbeeld:

  • In de catalogusweergave van een dealer kunnen alleen producten worden weergegeven die beschikbaar zijn voor die specifieke dealer
  • Een regionale catalogusweergave kan producten en prijzen weergeven die specifiek zijn voor een geografisch gebied
  • Een merkcatalogusweergave kan alleen producten van een bepaald merk weergeven

Catalogusweergave versus catalogusbron

In het volgende voorbeeld wordt het verschil tussen een catalogusweergave en een catalogusbron uitgelegd:

  • de mening van de Catalogus - een gevormde mening van uw catalogus voor een specifieke bedrijfsbehoefte. Wanneer u een catalogusmening creeert, selecteert u welke catalogusbron (of scène) om te gebruiken, dan ​ beleid ​ aan filter toevoegen welke producten zichtbaar en verbind ​ prijsboeken ​ om het tarief te controleren. Met één catalogusbron kunt u veel catalogusweergaven inschakelen (bijvoorbeeld één en-US -bron met aparte catalogusweergaven voor verschillende merken of regio’s). Denk aan een catalogusmening als hoe u die gegevens aan een storefront, kanaal, of publiek blootstelt.

  • bron van de Catalogus - de onderliggende gegevenscontext die productinformatie levert. Een catalogusbron is doorgaans een landinstelling (bijvoorbeeld en-US , fr-CA ) of een extern systeem zoals een PIM of ERP. Adobe Commerce Optimizer voegt productgegevens van een of meer catalogusbronnen in een verenigde basiscatalogus in. Denk van een catalogusbron als waar de ruwe catalogusgegevens uit komen.

Samenvattend, catalogusbron is de gegevenscontext u van trekt; terwijl catalogusmening gefilterde, geprijste, en georganiseerde context is u aan consumenten of kanalen presenteert.

Een catalogusweergave maken

In deze sectie, creeert u een catalogusmening, selecteert a ​ beleid ​, en a ​ prijsboek ​.

Voordat u een catalogusweergave maakt, moet u controleren of:

  1. Van het linkermenu, ga naar opstelling van de Opslag, en klik Catalog views.

  2. Klik op Create catalog view . ​

  3. Configureer de details van de catalogusweergave:

    • Naam - ga de naam van de catalogusmening in, bijvoorbeeld Celport. ​
    • de bronnen van de Catalogus - selecteer de catalogusbron (scène), bijvoorbeeld en-US.
    • lagen van de Catalogus - herzie opgenomen lagen en prioriteit.
    • Beleid - gebruik drop-down om het relevante beleid te selecteren. Bijvoorbeeld ‘Merk’, ‘Model’. ​ zorg ervoor u reeds ​ een beleid ​ hebt gecreeerd.
  4. Selecteer het prijzenboek om aan de catalogusmening te verbinden.

    • gebruik alle beschikbare prijsboeken - Deze optie trekt prijsgegevens van alle beschikbare prijsboeken.
    • staat geselecteerde prijsboeken slechts toe - Deze optie toont toegestane prijsboeken dialoog toevoegen waar u kunt selecteren welk specifiek prijsboek voor de catalogusmening te gebruiken.
    • maak prijzen-Deze optie onbruikbaar op dit ogenblik niet beschikbaar.
  5. Klik op Add om de catalogusweergave te maken met de gekoppelde prijsboeken en het bijbehorende beleid.

De pagina van de catalogusweergaven wordt bijgewerkt om de nieuwe catalogusweergave weer te geven. ​

Nadat u deze stappen hebt uitgevoerd, is de catalogusweergave nu geconfigureerd voor het weergeven van producten en prijzen op basis van uw geselecteerde bronnen en beleid.

Catalogusweergaven opgeven voor aanbevelingen en regels voor productdetectie

IMPORTANT
Deze functie is momenteel in bèta.

U kunt een catalogusmening specificeren wanneer u ​ aanbevelingen tot eenheden ​ of ​ merchandising regels ​ creeert.

Cataloguslagen

Met cataloguslagen kunt u productgegevens in een catalogusweergave wijzigen zonder de oorspronkelijke brongegevens te wijzigen. Lagen passen wijzigingen toe op specifieke productkenmerken, zoals naam, beschrijving, afbeeldingen, koppelingen en metagegevens, door een laag boven op de basiscatalogus te maken. Uw oorspronkelijke productgegevens blijven intact, zodat u producten veilig kunt aanpassen en wijzigingen op elk gewenst moment kunt herstellen.

Veelvoorkomende gebruiksgevallen voor cataloguslagen zijn:

  • optimalisering SEO - de titels en beschrijvingen van productmeta’s met voeten treden die op AI aanbevelingen van ​ Sites Optimizer ​ worden gebaseerd
  • seizoenscampagnes - Werk tijdelijk productnamen, beschrijvingen, of beelden voor bevordering bij
  • Regionale aanpassing - toon verschillende productinformatie die op geografische plaats of taal wordt gebaseerd
  • A/B het testen - test verschillende productpresentaties om omzettingspercentages te optimaliseren
  • beheer van meerdere merken - pas productattributen voor verschillende meningen van de merkcatalogus aan

Meer leren over het creëren van, het leiden van, en het voorrang geven aan cataloguslagen, zie ​ de lagen van de Catalogus ​.

Catalogusweergave beheren

Volg deze instructies om de eigenschappen van bestaande catalogusweergaven bij te werken of weer te geven.

Catalogusweergave bewerken

  1. Voor de meningen van de Catalogus werkruimte, vind de catalogusmening in het net dat u wilt uitgeven en klikken om het menu Handelingen te openen.
  2. Klik uitgeven om tot de redacteur van de catalogusmening toegang te hebben.
  3. Werk indien nodig de naam, catalogusbronnen, beleidsregels en informatie over het prijzenboek bij.
  4. Sla de wijzigingen op.

Catalogusweergave verwijderen

  1. In de meningen van de Catalogus werkruimte, vind de catalogusmening in het net dat u wilt uitgeven en klikken om het menu Handelingen te openen.

  2. Klik Schrapping.

    Klik op Delete wanneer het bevestigingsvenster verschijnt.

Details weergeven

Deze optie verstrekt een snelle manier om alle parameters van de catalogusmening te zien, terwijl het blijven op de de meningen van de Catalogus lijst.

Op de werkruimte van de meningen van de Catalogus, vind de catalogusmening in het net dat u wilt uitgeven en het ​ informatiepictogram ​ klikken.

​ de meningsdetails van de Catalogus ​

Van hier kunt u de configuratiedetails van de catalogusmening zien, zoals:

  • Weergave-id
  • Naam
  • Catalogusbronnen
  • Beleid
  • Gemaakt op
  • Gewijzigde gegevens

Sommige van deze configuratie-instellingen zijn nodig wanneer u de winkel instelt of de API voor gegevensinvoer gebruikt.

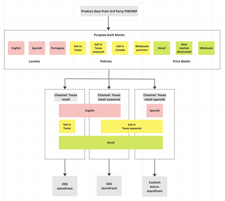
Overzicht van architectuur

Catalogusweergaven maken deel uit van het Merchandising Services-framework dat het in Adobe Commerce-stichtingen gebruikte kader voor websites, winkels en winkels vervangt door een flexibeler model:

Merchandising Services Architectuur ​

Hoe werkt het

1. Gegevensinname
Catalogusgegevens van PIM, ERP en andere systemen worden opgenomen in het framework Merchandising Services. Elke SKU bevat locale informatie en productkenmerken die aan catalogusmeningen, beleid, en scènes in kaart brengen. Voor meer informatie over gegevensopname, zie de ​ documentatie van de ontwikkelaar ​.

2. Unified Base-catalogus
De ingesloten gegevens leiden tot een verenigde basiscatalogus in de de gegevenspijpleiding van de Dienst van de Catalogus. Met deze ene bron voorkomt u dubbele gegevens in verschillende bedrijfseenheden.

3. Catalogusweergaven
Meerdere catalogusweergaven vertegenwoordigen verschillende bedrijfseenheden (bijvoorbeeld “Texas Retail”, “Texas Retail Seasonal”). Landinstellingen, beleidsregels en prijzenboeken kunnen worden gedeeld door catalogusweergaven voor flexibiliteit.

4. Levering via meerdere kanalen
De gefilterde catalogusgegevens worden geleverd aan verschillende bestemmingen, waaronder Edge Delivery Services-winkels, -markten, -advertentieplatforms en aangepaste microwinkels. Voor meer informatie over de levering van catalogusgegevens, zie de ​ ontwikkelaardocumentatie ​.

Belangrijkste componenten

Component
Doel
Voorbeeld
mening van de Catalogus
Zakelijke eenheid of distributiekanaal
Dealer-netwerk, regionale winkel
Beleid
Productfilter op basis van kenmerken
Merk, model, categorie
Landinstelling
Taal/regio-instelling
en-US, fr-CA, es-MX
Boek van de Prijs
Prijsstructuur
Detailhandel, groothandel, werknemer

Gegevensstroom

  1. Samenvatting - de gegevens van het Product van systemen PIM/ERP
  2. Proces - pas catalogusmeningen, beleid, en tarifering toe
  3. lever - de server filtreerde catalogus aan winkelcentra, markten, enz.

Belangrijkste kenmerken

Functie
Voordeel
Enige Catalogus van de Basis
Gegevensduplicatie elimineren voor verschillende bedrijfseenheden
Flexibele Prijsstelling
Meerdere prijzenboeken per SKU voor verschillende klantensegmenten
Scalable
200M+ SKU’s efficiënt beheren
Multikanaal
Catalogi leveren aan winkels, markten en advertentieplatforms
Updates in real time
Snel catalogusgegevens bijwerken voor promoties en campagnes

Gebruiksscenario’s

Multibrand conglomeraat

uitdaging: Meerdere merken, landen en talen beheren

Oplossing: Eén catalogus met catalogusweergaven voor elke merk/regio-combinatie

Automobielindustrie

uitdaging: 3.000 dealers met dezelfde producten, maar verschillende prijzen

Oplossing: Eén catalogus met dealerspecifieke catalogusweergaven en prijsboeken

Retailer met meerdere locaties

uitdaging: Verschillende prijzen en voorraad per locatie

Oplossing: Op locatie gebaseerde catalogusweergaven met regiospecifiek beleid

INFO
Voor gedetailleerde informatie over de opname en levering van catalogusgegevens, zie de ​ documentatie van de ontwikkelaar ​.

Meer als dit

recommendation-more-help
commerce-help-optimizer