事务性消息生命周期 publishing-transactional-message

事务型消息准备好发送时,可以发布该消息。

发布、暂停、取消发布和删除事务型消息的步骤详见下文。

IMPORTANT
只有具有管理角色的用户才能访问和发布事务型消息。

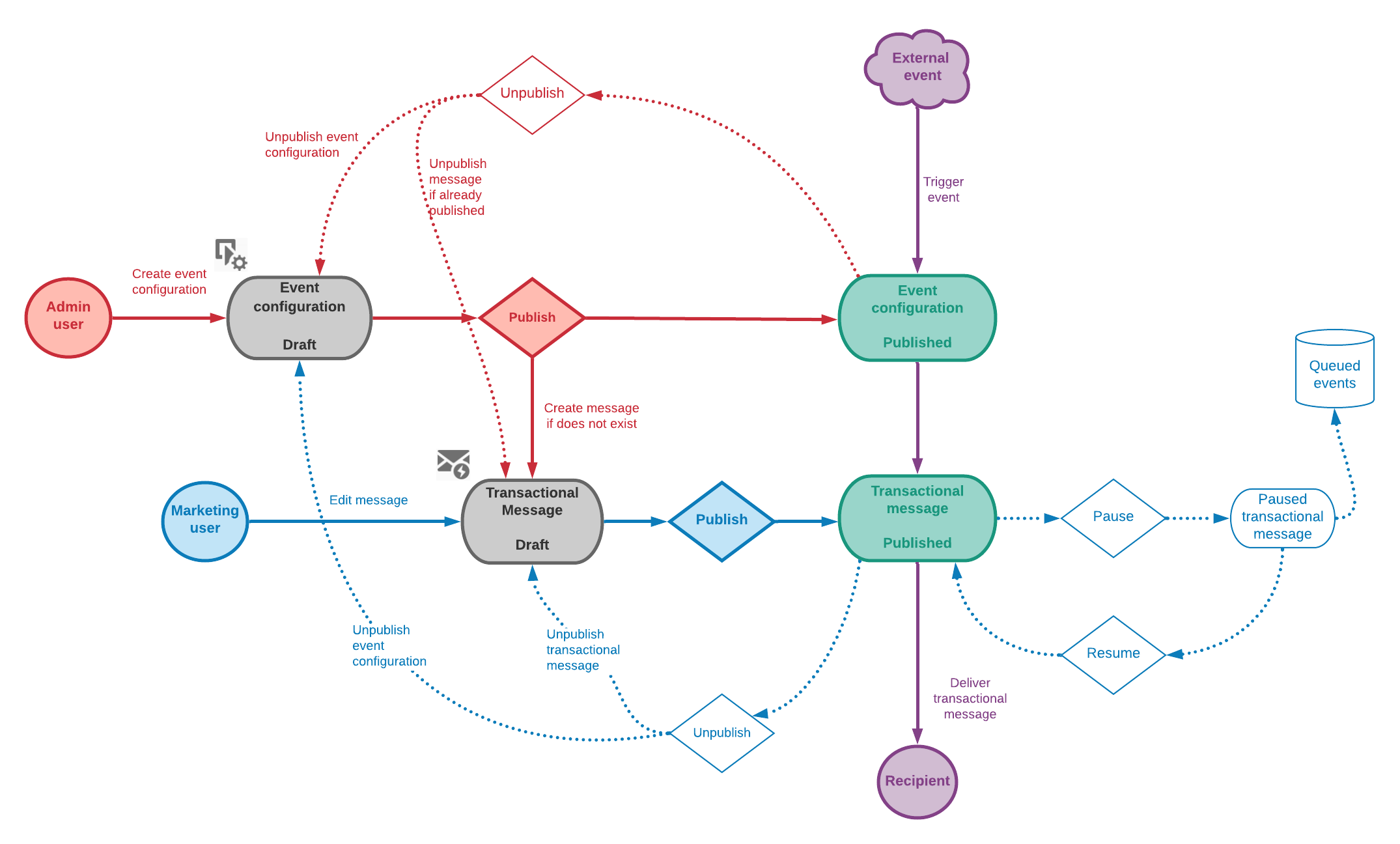
事务型消息传递发布流程 transactional-messaging-pub-process

下图说明了整个事务型消息传递发布流程。

相关主题:

发布事务型消息 publishing-a-transactional-message

编辑并测试事务型消息后,即可发布该消息。 只需单击​ Publish ​按钮。

现在,一旦触发“购物车废弃”事件,就会自动提示发送消息,其中包含收件人的头衔和姓氏、购物车 URL、查看的最后一个产品或产品清单(如果您定义了产品清单)以及购物车总金额。

要访问有关事务型消息的报告,请使用 Reports 按钮。查看动态报告

相关主题

暂停事务型消息发布 suspending-a-transactional-message-publication

例如,可以使用 Pause 按钮暂停发布事务型消息,以修改消息中包含的数据。这样,就不会再处理事件,而是将其保留在 Adobe Campaign 数据库的队列中。

排队事件的保留期限,在REST API中定义(请参阅REST API文档),如果您使用Triggers核心服务,则在触发器事件中定义(请参阅关于Adobe Experience Cloud Triggers)。

单击 Resume 后,将继续处理所有排队的事件(前提是它们未过期)。现在,它们包含暂停模板发布时执行的所有修改。

取消发布事务型消息 unpublishing-a-transactional-message

单击 Unpublish 可取消事务型消息发布,但也会取消相应事件的发布,从 REST API 中删除与之前创建的事件对应的资源。

现在,即使是通过您的网站触发了事件,也不再发送相应的消息,也不会将消息存储在数据库中。

NOTE
若要再次发布消息,您需要返回相应的事件配置,发布事件,然后发布消息

如果取消发布已暂停的事务型消息,则可能需要等待最多 24 小时,才能再次发布该消息。这是为了让 Database cleanup 工作流清理发送到队列的所有事件。

有关暂停消息的详细步骤,请参阅暂停事务型消息发布一节。

Database cleanup 工作流每天凌晨 4 点运行,可通过 Administration > Application settings > Workflows 访问。

删除事务型消息 deleting-a-transactional-message

取消发布某条事务型消息后,或尚未发布该事务型消息时,可以从事务型消息列表中删除该消息。操作步骤:

  1. 单击左上角的​ Adobe ​徽标,然后选择​ Marketing plans > Transactional messages > Transactional messages
  2. 将鼠标指针悬停在您选择的消息上。
  3. 单击 Delete element 按钮。

但是,删除事务型消息只能在特定条件下完成:

  • 确保事务型消息具有 Draft 状态,否则您将无法删除它。Draft 状态适用于尚未发布或已取消发布(且未暂停)的消息。

  • 事务型消息:除非将其他事务型消息链接到相应的事件,否则如果事务型消息已取消发布,则还需要取消发布事件配置才能成功删除事务型消息。有关更多信息,请参阅取消发布事件

    note important
    IMPORTANT
    删除已发送通知的事务型消息,也会删除其发送和跟踪日志。
  • 来自现成事件模板的事务型消息(内部事务型消息):如果内部事务型消息是唯一与相应内部事件关联的消息,则无法删除该消息。首先必须复制事务型消息或通过 Resources > Templates > Transactional message templates 菜单创建另一个事务型消息。

recommendation-more-help
3ef63344-7f3d-48f9-85ed-02bf569c4fff