Ciclo di vita dei messaggi transazionali publishing-transactional-message

Quando il messaggio transazionale è pronto per essere inviato, può essere pubblicato.

Di seguito sono descritti i passaggi per pubblicare, mettere in pausa, annullare la pubblicazione e eliminare un messaggio sulle transazioni.

IMPORTANT
Solo gli utenti con il ruolo Amministrazione possono accedere e pubblicare messaggi transazionali.

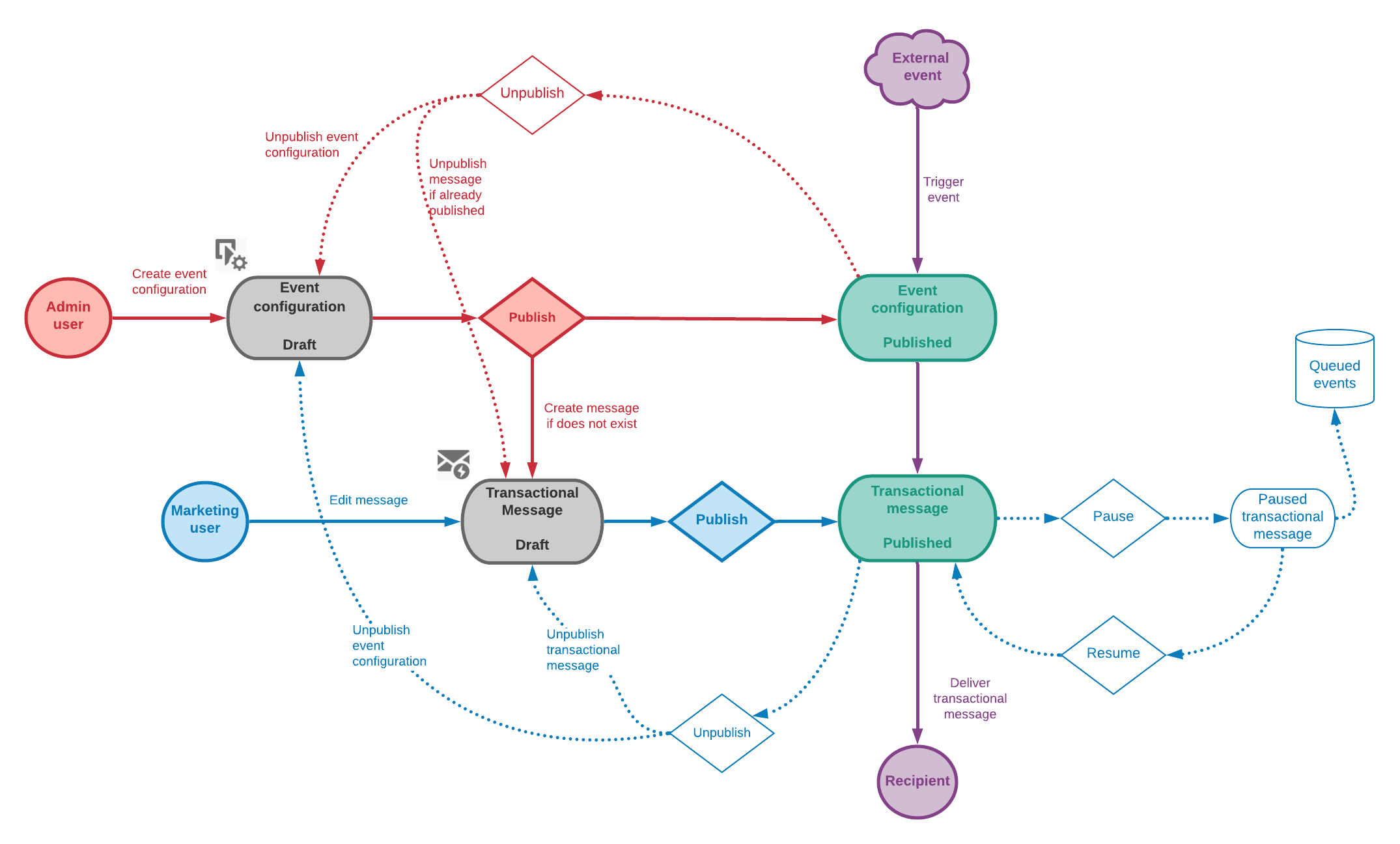
Processo di pubblicazione della messaggistica transazionale transactional-messaging-pub-process

Il grafico seguente illustra l’intero processo di pubblicazione della messaggistica transazionale.

Argomenti correlati:

Pubblicazione di un messaggio sulle transazioni publishing-a-transactional-message

Dopo aver modificato e testato il messaggio sulle transazioni, puoi pubblicarlo. Fare clic sul pulsante Publish.

Ora, non appena si attiva l’evento "Abbandono carrello", viene visualizzato automaticamente un messaggio contenente il titolo e il cognome del destinatario, l’URL del carrello, l’ultimo prodotto visionato o un elenco di prodotti, se definito, e l’importo totale del carrello da inviare.

Per accedere ai rapporti relativi al messaggio sulle transazioni, usa il pulsante Reports. Consulta Rapporti dinamici.

Argomenti correlati:

Sospensione di una pubblicazione di un messaggio sulle transazioni suspending-a-transactional-message-publication

Puoi sospendere la pubblicazione del messaggio sulle transazioni utilizzando, ad esempio, il pulsante Pause per la modifica dei dati contenuti nel messaggio. Pertanto, gli eventi non vengono più elaborati, ma rimangono in coda nel database di Adobe Campaign.

Gli eventi in coda vengono conservati durante un periodo di tempo definito nell'API REST (vedi la documentazione API REST) o nell'evento trigger se utilizzi il servizio core Triggers (vedi Informazioni su Adobe Experience Cloud Triggers).

Durante la selezione di Resume, vengono elaborati tutti gli eventi in coda, purché non siano scaduti. Adesso tali eventi contengono tutte le modifiche apportate durante la sospensione della pubblicazione del modello.

Annullamento della pubblicazione di un messaggio sulle transazioni unpublishing-a-transactional-message

Facendo clic su Unpublish puoi annullare la pubblicazione dei messaggi sulle transazioni, ma anche la pubblicazione dell’evento corrispondente, che elimina dall’API REST la risorsa corrispondente all’evento creato in precedenza.

Adesso, anche se l’evento viene attivato nel sito web, i messaggi corrispondenti non saranno più inviati e pertanto non verranno memorizzati nel database.

NOTE
Per pubblicare nuovamente il messaggio, devi tornare alla configurazione dell'evento corrispondente, pubblicare l'evento, quindi pubblicare il messaggio.

Se annulli la pubblicazione di un messaggio sulle transazioni in sospensione, potresti dover attendere fino a 24 ore prima di poterlo pubblicare nuovamente. In questo modo, il flusso di lavoro Database cleanup eliminerà tutti gli eventi inviati alla coda.

La procedura per la sospensione di un messaggio è spiegata nei dettagli nella sezione Sospensione della pubblicazione di un messaggio sulle transazioni.

Il flusso di lavoro Database cleanup, che viene eseguito ogni giorno alle 4.00, è accessibile tramite Administration > Application settings > Workflows.

Eliminazione di un messaggio sulle transazioni deleting-a-transactional-message

Dopo aver annullato la pubblicazione di un messaggio sulle transazioni o se tale messaggio non è ancora stato pubblicato, puoi eseguirne l’eliminazione dall’elenco dei messaggi sulle transazioni. Per eseguire questa operazione:

  1. Fai clic sul logo Adobe nell'angolo in alto a sinistra, quindi seleziona Marketing plans > Transactional messages > Transactional messages.
  2. Passa il mouse sopra il messaggio desiderato.
  3. Fai clic sul pulsante Delete element.

Tuttavia, l’eliminazione di un messaggio sulle transazioni può essere eseguita solo in presenza di determinate condizioni:

  • Assicurati che il messaggio sulle transazioni presenti lo stato Draft, altrimenti non potrai eliminarlo. Lo stato Draft si applica a un messaggio che non è ancora stato pubblicato o che è stato annullato (e non è stato sospeso).

  • Messaggi sulle transazioni: a meno che un altro messaggio sulle transazioni non sia collegato all’evento corrispondente, se il messaggio sulle transazioni non viene pubblicato, anche la configurazione dell’evento deve essere annullata onde consentire una corretta eliminazione del messaggio sulle transazioni. Per ulteriori informazioni, consulta Annullamento della pubblicazione di un evento.

    note important
    IMPORTANT
    Se elimini un messaggio sulle transazioni che ha già inviato delle notifiche, verranno cancellati anche i registri di invio e di tracciamento.
  • Messaggi sulle transazioni da un modello di evento predefinito (messaggi sulle transazioni interni): se un messaggio sulle transazioni interno è l’unico associato all’evento corrispondente, non è possibile eseguirne l’eliminazione. Devi innanzitutto creare un altro messaggio sulle transazioni effettuandone la duplicazione o utilizzando il menu Resources > Templates > Transactional message templates .

recommendation-more-help
3ef63344-7f3d-48f9-85ed-02bf569c4fff