Videos und Tutorials zu AEM Sites overview

[Zum Veröffentlichen aus AEM Sites unter Verwendung der Edge Delivery Services klicken Sie hier.]{class="badge positive" title="Veröffentlichen aus AEM mit Edge Delivery Services"}

Adobe Experience Manager (AEM) Sites ist die Erlebnis-Management-Plattform von Adobe, die die Erstellung, Verwaltung und Bereitstellung digitaler Erlebnisse ermöglicht, sei es über eine Website, eine App oder einen anderen digitalen Kanal.

Drei Möglichkeiten zur Bereitstellung von Erlebnissen mit AEM Sites

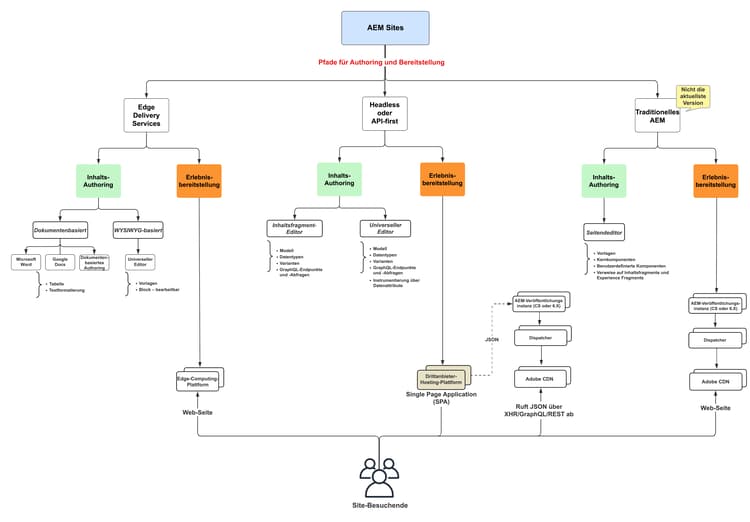
AEM Sites bietet drei Möglichkeiten zum Aufbauen, Erstellen und Bereitstellen von Erlebnissen. Unabhängig davon, ob Sie Websites erstellen, die Edge-Leistung optimieren oder Headless-Apps nutzen, bietet AEM Sites flexible Optionen, um Ihren Projektanforderungen zu entsprechen:

  1. Edge Delivery Services-Erlebnisse verwenden Adobes Edge Network, um Inhalte mit hoher Geschwindigkeit und geringer Latenz bereitzustellen. Der Service optimiert automatisch Inhalte für das verbrauchende Gerät, Suchmaschinen und GenAI-Agenten. Autorinnen und Autoren erstellen Inhalte mit dem universellen Editor von Adobe oder der dokumentbasierten Inhaltserstellung.
  2. Headless-/API-First-Erlebnisse verwenden AEM Publish, um Inhalte als JSON über HTTP-APIs für Mobile Apps, Single Page Applications (SPAs) oder andere Headless-Clients bereitzustellen. Autorinnen und Autoren erstellen Inhalte mit dem Inhaltsfragment-Editor oder dem universellen Editor.
  3. Herkömmliche AEM-Erlebnisse verwenden AEM Publish, um Inhalte als HTML-Web-Seiten bereitzustellen. Autorinnen und Autoren erstellen Inhalte mit dem Seiteneditor der AEM-Autoreninstanz. Diese Option eignet sich am besten für vorhandene Projekte oder bereits migrierte Projekte.

Alle drei Optionen sind überzeugende Ansätze. Die beste Wahl hängt von Ihrem Anwendungsfall und den betrieblichen Anforderungen ab. Jeder Ansatz ermöglicht es Teams, personalisierte, ansprechende Erlebnisse schnell und skalierbar über jeden Kanal oder jedes Gerät bereitzustellen.

IMPORTANT
Edge Delivery Services ist die neueste und fortschrittlichste Methode, Websites mit AEM bereitzustellen. Es kombiniert die Geschwindigkeit und Skalierbarkeit von Adobe Edge Network mit modernen Authoring-Optionen. Edge Delivery Services wird zwar für neue Projekte empfohlen, AEM Sites unterstützt jedoch weiterhin Headless- und herkömmliche Ansätze, sodass Sie den Pfad wählen können, der Ihren Anforderungen am besten entspricht.

Die folgende Abbildung zeigt die verschiedenen Optionen zum Erstellen von Erlebnissen mit AEM Sites:

AEM-Sites-Content-Authoring-and-Experience-Delivery-Paths.png {width="700" modal="regular"}

Vergleichen der Methoden zum Erstellen mit AEM Sites

Die folgende Tabelle bietet einen umfassenden Vergleich der drei Pfade. Der Schwerpunkt liegt dabei auf den Nuancen der Inhaltserstellung und der Bereitstellung für jeden Pfad.

Edge Delivery Services
Headless/API-First
Traditionelles AEM
Am besten geeignet für
Websites mit hohen Anforderungen an Traffic, Leistung und Skalierbarkeit
Mobile Apps, SPAs und andere Headless-Anwendungen
Bestehende Projekte oder migrierte Projekte
Authoring-Tools
Dokumentenbasiertes Authoring, universeller Editor, Seiteneditor
Inhaltsfragmente, universeller Editor
Seiteneditor, universeller Editor
Speicher für erstellte Inhalte
Dokumente oder AEM Author (JCR)
AEM Author (JCR)
AEM Author (JCR)
Versand
Edge Delivery Services
AEM Publish (mit Adobe CDN + Dispatcher)
AEM Publish (mit Adobe CDN + Dispatcher)
Speicher für Versandinhalte
Edge Delivery Services
AEM Publish (JCR)
AEM Publish (JCR)
Bereitstellungsformat
HTML
JSON
HTML
Entwicklungstechnologie
JavaScript, CSS
Beliebig (z. B. Swift, React usw.)
Java™, HTL, JavaScript, CSS
Unterstützung von Such-Bots und GenAI-Agenten
Optimiert für Bots, Suchmaschinen und GenAI-Agenten
Funktioniert für Bots und Agenten, erfordert jedoch möglicherweise SSR oder ein zusätzliches Setup
Geeignet für Bots, aber die Leistung kann im Vergleich zu Edge Delivery Services langsamer sein

Migration von AMS oder On-Premise

Wenn Sie von AMS oder On-Premise (OTP) zu AEM as a Cloud Service migrieren, empfiehlt Ihnen Adobe, den direkten Wechsel zu Edge Delivery Services in Erwägung zu ziehen. Dieser Aufwand ist in der Regel nicht größer als bei der Migration zur AEM as a Cloud Service Publish-Veröffentlichung und bietet gleichzeitig eine schnellere Leistung und höhere Skalierbarkeit. Wenn Sie sich entscheiden, dass Edge Delivery Services derzeit nicht die richtige Wahl für Sie ist, oder wenn die anderen Ansätze Ihren Anforderungen besser entsprechen, bleiben sie vollständig unterstützt und gültige Optionen für Ihr Projekt.

Tutorials

Lernen Sie die drei Ansätze zum Erstellen mit AEM Sites genauer kennen. Die folgenden Tutorials zeigen Ihnen Schritt für Schritt, wie die einzelnen Optionen funktionieren, welche Tools Sie benötigen und wann Sie sie verwenden müssen.

Handbücher zu Edge Delivery Services

Edge Delivery Services – Handbücher

Erkunden Sie Edge Delivery Services mit umfassenden Handbüchern. Die Build-, Veröffentlichungs- und Launch-Handbücher decken alles ab, was Sie für die ersten Schritte mit Edge Delivery Services benötigen.

Mehr erfahren

Headless/API-First – Tutorials

Headless/API-First – Tutorials

Erfahren Sie, wie Sie Headless-Anwendungen erstellen, die auf AEM-Inhalten basieren. Die Tutorials behandeln Frameworks wie iOS, Android und React – wählen Sie das aus, was zu Ihrem Stapel passt.

Mehr erfahren

Traditionelles AEM – WKND-Tutorial

Traditionelles AEM – WKND-Tutorial

Erfahren Sie im WKND-Tutorial, wie Sie ein Beispielprojekt für AEM Sites erstellen. Dieses Handbuch führt Sie durch die Einrichtung von Projekten, Kernkomponenten, bearbeitbare Vorlagen, Client-seitige Bibliotheken und die Entwicklung von Komponenten.

Mehr erfahren

Zusätzliche Ressourcen

recommendation-more-help
bb44cebf-d964-4e3c-b64e-ce882243fe4d