AEM Sites 影片和教學課程 overview

[若要使用 Edge Delivery Services 從 AEM Sites 進行發佈,請按一下此處。]{class="badge positive" title="從 AEM 發佈至 Edge Delivery Services"}

Adobe Experience Manager (AEM) Sites 是 Adobe 的體驗管理平台,可讓您透過網站、行動應用程式或任何其他數位管道來製作、管理和提供數位體驗。

AEM Sites 提供體驗的三種方式

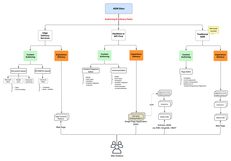
AEM Sites 提供三種方法來建置、製作和提供體驗。無論是要建置網站、最佳化邊緣效能,還是支援無周邊應用程式,AEM Sites 都能提供靈活的選項來滿足您的專案需求:

  1. Edge Delivery Services 體驗使用 Adobe 的 Edge Network,以高速且低延遲的方式傳遞內容。此服務會針對使用裝置、搜尋引擎和生成式 AI 代理,自動將內容最佳化。作者使用 Adobe 通用編輯器或文件型製作建立內容。
  2. 無周邊/API 優先 ​體驗會使用 AEM Publish,透過適用於行動應用程式、單頁應用程式 (SPA) 或其他無周邊用戶端的 HTTP API,以 JSON 形式傳遞內容。作者使用內容片段編輯器或通用編輯器建立內容。
  3. 傳統 AEM 體驗會使用 AEM Publish,以 HTML 網頁的形式傳遞內容。作者使用 AEM Author 的頁面編輯器建立內容。此選項最適合現有專案或已經移轉的專案。

三種選項皆為極實用的方法,最佳選擇取決於您的使用案例和組織需求。每種方法都可以讓團隊在任何管道或裝置上,快速且大規模地提供個人化、引人入勝的體驗。

IMPORTANT
Edge Delivery Services 是透過 AEM 提供網站的最新且最進階方式。它結合了 Adobe Edge Network 的速度和擴充性,且具備現代化的製作選項。雖然我們建議對新專案採用 Edge Delivery Services,但 AEM Sites 仍會持續支援無周邊和傳統方法,因此您可以選擇最符合您需求的路徑。

以下圖表呈現使用 AEM Sites 建置體驗的不同選項:

AEM-Sites-Content-Authoring-and-Experience-Delivery-Paths.png {width="700" modal="regular"}

比較使用 AEM Sites 進行建置的方式

以下表格針對這三條路徑進行高層級比較。其聚焦於每條路徑在內容製作和體驗傳遞方面的細微差別。

Edge Delivery Services
無周邊/API 優先
傳統 AEM
最適合
對流量、效能與擴充性有高度需求的網站
行動應用程式、SPA 和其他無周邊應用程式
現有專案或已移轉的專案
製作工具
文件型製作、通用編輯器、頁面編輯器
內容片段、通用編輯器
頁面編輯器、通用編輯器
製作內容儲存
文件或 AEM Author (JCR)
AEM Author (JCR)
AEM Author (JCR)
傳遞
Edge Delivery Services
AEM Publish (透過 Adobe CDN + Dispatcher)
AEM Publish (透過 Adobe CDN + Dispatcher)
傳遞內容儲存
Edge Delivery Services
AEM Publish (JCR)
AEM Publish (JCR)
傳遞格式
HTML
JSON
HTML
開發技術
JavaScript、CSS
任何 (例如 Swift、React 等)
Java™、HTL、JavaScript、CSS
搜尋機器人和生成式 AI 代理支援
已針對機器人、搜尋引擎和生成式 AI 代理進行最佳化
適用於機器人和代理,但可能需要 SSR 或其他設定
適合機器人,但效能可能會比 Edge Delivery Services 慢

從 AMS 或內部部署移轉

如果您要從 AMS 或內部部署 (OTP) 移轉至 AEM as a Cloud Service,Adobe 鼓勵您評估直接移至 Edge Delivery Services。此方式的工作量通常不會比移轉至 AEM as a Cloud Service Publish 更多,但能提供更快速的效能和更高的擴充性。如果您認為 Edge Delivery Services 目前並非適合您的選項,或者其他方法更符合您的需求,這些方法對您的專案而言依然是受到完整支援且有效的選項。

教學課程

深入探索使用 AEM Sites 進行建置的三種方法。以下教學課程會逐步引導您了解各個選項的運作方式、相關工具及使用時機。

Edge Delivery Services - 指南

Edge Delivery Services - 指南

透過完整指南探索 Edge Delivery Services。建置、發佈和啟動指南,涵蓋開始使用 Edge Delivery Services 所需的一切。

了解更多

無周邊/API 優先 - 教學課程

無周邊/API 優先 - 教學課程

了解如何建置由 AEM 內容支援的無周邊應用程式。教學課程涵蓋 iOS、Android 和 React 等框架,請根據您的堆疊選擇適合的框架。

了解更多

傳統 AEM - WKND 教學課程

傳統 AEM - WKND 教學課程

了解如何使用 WKND 教學課程建置 AEM Sites 專案範例。本指南會為您逐步解說專案設定、核心元件、可編輯的範本、用戶端資料庫和元件開發。

了解更多

其他資源

recommendation-more-help
bb44cebf-d964-4e3c-b64e-ce882243fe4d