(旧版)Apple SSO指南(REST API V1) apple-sso-cookbook-rest-api-v1

IMPORTANT
此页面上的内容仅供参考。 使用此API需要来自Adobe的当前许可证。 不允许未经授权使用。
IMPORTANT
确保随时了解汇总在产品公告页中的最新Adobe Pass身份验证产品公告和停用时间表。

Adobe Pass身份验证REST API V1支持在iOS、iPadOS或tvOS上运行的客户端应用程序的最终用户的合作伙伴单点登录(SSO)。

此文档可用作现有REST API V1文档的扩展,该文档可在此处找到。

指南 apple-sso-cookbook-rest-api-v1-cookbook

为了从Apple SSO用户体验中获益,应用程序需要集成由Apple开发的视频订阅者帐户框架,而对于Adobe Pass身份验证REST API V1通信,它需要遵循下面列出的步骤顺序。

权限 apple-sso-cookbook-rest-api-v1-permission

TIP
专业提示: ​流式应用程序必须请求访问保存在设备级别的用户订阅信息,用户必须授予应用程序继续操作的权限,类似于提供对设备摄像头或麦克风的访问权限。 必须使用Apple的视频订阅者帐户框架为每个应用程序请求此权限,设备将保存用户的选择。
TIP
专业提示: ​我们建议通过说明Apple单点登录用户体验的好处,来激励拒绝授予访问订阅信息权限的用户,但请注意,用户可以通过转到应用程序设置(访问电视提供商权限)、转到iOS和iPadOS上的​*Settings -> TV Provider​或tvOS上的​Settings -> Accounts -> TV Provider*​来更改其决策。
TIP
专业提示: ​我们建议在应用程序进入前台状态时请求用户的权限,因为在需要用户身份验证之前,应用程序可以随时检查访问用户订阅信息的权限。

身份验证 apple-sso-cookbook-rest-api-v1-authentication

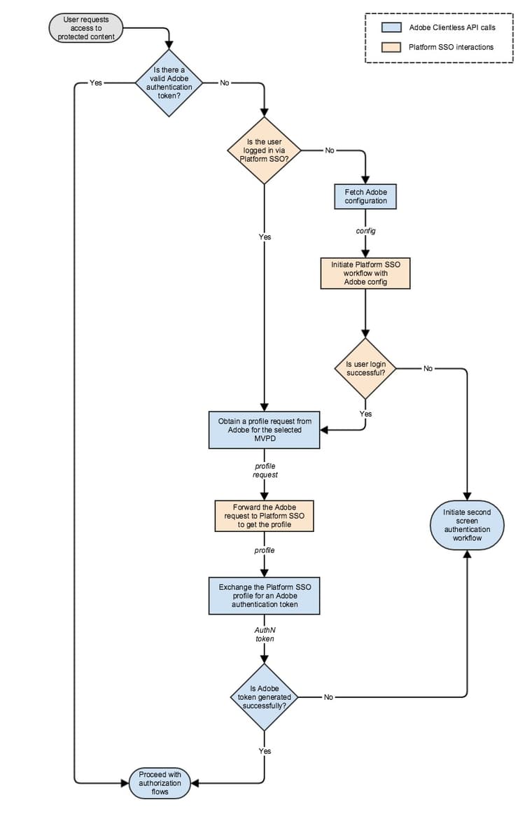
步骤:“是否存在有效的Adobe身份验证令牌?” step1

TIP
提示: ​通过Adobe Pass身份验证检查身份验证令牌 API服务的媒体实现此功能。

步骤:“用户是否通过合作伙伴SSO登录?” step2

TIP
提示: ​通过视频订阅者帐户框架的媒体实现此功能。
  • 应用程序必须检查权限以访问用户的订阅信息,并且只有在用户允许的情况下才继续。
  • 应用程序必须提交请求以获取订阅者帐户信息。
  • 应用程序必须等待并处理元数据信息。
TIP
专业提示: ​请遵循代码片段并特别注意这些备注。
...
let videoSubscriberAccountManager: VSAccountManager = VSAccountManager();

videoSubscriberAccountManager.checkAccessStatus(options: [VSCheckAccessOption.prompt: true]) { (accessStatus, error) -> Void in
            switch (accessStatus) {
            // The user allows the application to access subscription information.
            case VSAccountAccessStatus.granted:
                    // Construct the request for subscriber account information.
                    let vsaMetadataRequest: VSAccountMetadataRequest = VSAccountMetadataRequest();

                    // This is actually the SAML Issuer not the channel ID.
                    vsaMetadataRequest.channelIdentifier = "https://saml.sp.auth.adobe.com";

                    // This is the subscription account information needed at this step.
                    vsaMetadataRequest.includeAccountProviderIdentifier = true;

                    // This is the subscription account information needed at this step.
                    vsaMetadataRequest.includeAuthenticationExpirationDate = true;

                    // This is going to make the Video Subscriber Account Framework to refrain from prompting the user with the providers picker at this step.
                    vsaMetadataRequest.isInterruptionAllowed = false;

                    // Submit the request for subscriber account information - accountProviderIdentifier.
                    videoSubscriberAccountManager.enqueue(vsaMetadataRequest) { vsaMetadata, vsaError in
                        if (vsaMetadata != nil && vsaMetadata!.accountProviderIdentifier != nil) {
                            // The vsaMetadata!.authenticationExpirationDate will contain the expiration date for current authentication session.
                            // The vsaMetadata!.authenticationExpirationDate should be compared against current date.
                            ...
                            // The vsaMetadata!.accountProviderIdentifier will contain the provider identifier as it is known for the platform configuration.
                            // The vsaMetadata!.accountProviderIdentifier represents the platformMappingId in terms of Adobe Pass Authentication configuration.
                            ...
                            // The application must determine the MVPD id property value based on the platformMappingId property value obtained above.
                            // The application must use the MVPD id further in its communication with Adobe Pass Authentication services.
                            ...
                            // Continue with the "Obtain a profile request from Adobe for the selected MVPD" step.
                            ...
                            // Continue with the "Forward the Adobe request to Partner SSO to obtain the profile" step.
                            ...
                        } else {
                            // The user is not authenticated at platform level, continue with the "Fetch Adobe configuration" step.
                            ...
                        }
                    }

            // The user has not yet made a choice or does not allow the application to access subscription information.
            default:
                // Continue with the "Initiate regular authentication workflow" step.
                ...
            }
}
...

步骤:“获取Adobe配置” step3

TIP
提示: ​通过Adobe Pass身份验证提供MVPD列表 API服务媒体实现此功能。
TIP
专业提示: ​请了解MVPD属性: enablePlatformServicesboardingStatusdisplayInPlatformPickerplatformMappingIdrequiredMetadataFields,并特别注意其他步骤中代码片段出现的注释。

步骤“使用Adobe配置启动Partner SSO工作流” step4

TIP
提示: ​通过视频订阅者帐户框架的媒体实现此功能。
  • 应用程序必须检查权限以访问用户的订阅信息,并且只有在用户允许的情况下才继续。
  • 应用程序必须为VSAccountManager提供委托
  • 应用程序必须提交请求以获取订阅者帐户信息。
  • 应用程序必须等待并处理元数据信息。
TIP
专业提示: ​请遵循代码片段并特别注意这些备注。
    ...
    let videoSubscriberAccountManager: VSAccountManager = VSAccountManager();

    // This must be a class implementing the VSAccountManagerDelegate protocol.
    let videoSubscriberAccountManagerDelegate: VideoSubscriberAccountManagerDelegate = VideoSubscriberAccountManagerDelegate();

    videoSubscriberAccountManager.delegate = videoSubscriberAccountManagerDelegate;

    videoSubscriberAccountManager.checkAccessStatus(options: [VSCheckAccessOption.prompt: true]) { (accessStatus, error) -> Void in
                switch (accessStatus) {
                // The user allows the application to access subscription information.
                case VSAccountAccessStatus.granted:
                        // Construct the request for subscriber account information.
                        let vsaMetadataRequest: VSAccountMetadataRequest = VSAccountMetadataRequest();

                        // This is actually the SAML Issuer not the channel ID.
                        vsaMetadataRequest.channelIdentifier = "https://saml.sp.auth.adobe.com";

                        // This is the subscription account information needed at this step.
                        vsaMetadataRequest.includeAccountProviderIdentifier = true;

                        // This is the subscription account information needed at this step.
                        vsaMetadataRequest.includeAuthenticationExpirationDate = true;

                        // This is going to make the Video Subscriber Account Framework to prompt the user with the providers picker at this step.
                        vsaMetadataRequest.isInterruptionAllowed = true;

                        // This can be computed from the [Adobe Pass Authentication](/docs/pass/authentication/provide-mvpd-list.md) service response in order to filter the TV providers from the Apple picker.
                        vsaMetadataRequest.supportedAccountProviderIdentifiers = supportedAccountProviderIdentifiers;

                        // This can be computed from the [Adobe Pass Authentication](/docs/pass/authentication/provide-mvpd-list.md) service response in order to sort the TV providers from the Apple picker.
                        if #available(iOS 11.0, tvOS 11, *) {
                            vsaMetadataRequest.featuredAccountProviderIdentifiers = featuredAccountProviderIdentifiers;
                        }

                        // Submit the request for subscriber account information - accountProviderIdentifier.
                        videoSubscriberAccountManager.enqueue(vsaMetadataRequest) { vsaMetadata, vsaError in
                            // This represents the checks for the "Is user login successful?" step.
                            if (vsaMetadata != nil && vsaMetadata!.accountProviderIdentifier != nil) {
                                // The vsaMetadata!.authenticationExpirationDate will contain the expiration date for current authentication session.
                                // The vsaMetadata!.authenticationExpirationDate should be compared against current date.
                                ...
                                // The vsaMetadata!.accountProviderIdentifier will contain the provider identifier as it is known for the platform configuration.
                                // The vsaMetadata!.accountProviderIdentifier represents the platformMappingId in terms of Adobe Pass Authentication configuration.
                                ...
                                // The application must determine the MVPD id property value based on the platformMappingId property value obtained above.
                                // The application must use the MVPD id further in its communication with Adobe Pass Authentication services.
                                ...
                                // Continue with the "Obtain a profile request from Adobe for the selected MVPD" step.
                                ...
                                // Continue with the "Forward the Adobe request to Partner SSO to obtain the profile" step.
                                ...
                            } else {
                                // The user is not authenticated at platform level.
                                if (vsaError != nil) {
                                    // The application can check to see if the user selected a provider which is present in Apple picker, but the provider is not onboarded in platform SSO.
                                    if let error: NSError = (vsaError! as NSError), error.code == 1, let appleMsoId = error.userInfo["VSErrorInfoKeyUnsupportedProviderIdentifier"] as! String? {
                                        var mvpd: Mvpd? = nil;

                                        // The requestor.mvpds must be computed during the "Fetch Adobe configuration" step.
                                        for provider in requestor.mvpds {
                                            if provider.platformMappingId == appleMsoId {
                                                mvpd = provider;
                                                break;
                                            }
                                        }

                                        if mvpd != nil {
                                            // Continue with the "Initiate regular authentication workflow" step, but you can skip prompting the user with your MVPD picker and use the mvpd selection, therefore creating a better UX.
                                            ...
                                        } else {
                                            // Continue with the "Initiate regular authentication workflow" step.
                                            ...
                                        }
                                    } else {
                                        // Continue with the "Initiate regular authentication workflow" step.
                                        ...
                                    }
                                } else {
                                    // Continue with the "Initiate regular authentication workflow" step.
                                    ...
                                }
                            }
                        }

                // The user has not yet made a choice or does not allow the application to access subscription information.
                default:
                    // Continue with the "Initiate regular authentication workflow" step.
                    ...
                }
    }
    ...

步骤:“用户登录是否成功?” step5

TIP
专业提示: ​请注意“使用Adobe配置启动合作伙伴SSO工作流”步骤中的代码片段。 如果​*vsaMetadata!.accountProviderIdentifier​包含有效值并且当前日期未传递​vsaMetadata!.authenticationExpirationDate*​值,则用户登录成功。

步骤“从Adobe获取所选MVPD的配置文件请求” step6

TIP
提示: ​通过Adobe Pass身份验证配置文件请求 API服务的媒体实现此功能。
TIP
专业提示: ​请注意,从Adobe Pass身份验证配置中获得的提供程序标识符代表​*platformMappingId。 因此,应用程序必须使用​platformMappingId*​值,通过MVPD身份验证提供Adobe Pass列表 API服务的介质来确定MVPD ID属性值。

步骤:“将Adobe请求转发给Partner SSO以获取配置文件” step7

TIP
提示: ​通过视频订阅者帐户框架的媒体实现此功能。
  • 应用程序必须检查权限以访问用户的订阅信息,并且只有在用户允许的情况下才继续。
  • 应用程序必须提交请求以获取订阅者帐户信息。
  • 应用程序必须等待并处理元数据信息。
TIP
专业提示: ​请遵循代码片段并特别注意这些备注。
    ...
    let videoSubscriberAccountManager: VSAccountManager = VSAccountManager();

    videoSubscriberAccountManager.checkAccessStatus(options: [VSCheckAccessOption.prompt: true]) { (accessStatus, error) -> Void in
                switch (accessStatus) {
                // The user allows the application to access subscription information.
                case VSAccountAccessStatus.granted:
                        // Construct the request for subscriber account information.
                        let vsaMetadataRequest: VSAccountMetadataRequest = VSAccountMetadataRequest();

                        // This is actually the SAML Issuer not the channel ID.
                        vsaMetadataRequest.channelIdentifier = "https://saml.sp.auth.adobe.com";

                        // This is going to include subscription account information which should match the provider determined in a previous step.
                        vsaMetadataRequest.includeAccountProviderIdentifier = true;

                        // This is going to include subscription account information which should match the provider determined in a previous step.
                        vsaMetadataRequest.includeAuthenticationExpirationDate = true;

                        // This is going to make the Video Subscriber Account Framework to refrain from prompting the user with the providers picker at this step.
                        vsaMetadataRequest.isInterruptionAllowed = false;

                        // This are the user metadata fields expected to be available on a successful login and are determined from the [Adobe Pass Authentication](/docs/pass/authentication/provide-mvpd-list.md) service. Look for the requiredMetadataFields associated with the provider determined in a previous step.
                        vsaMetadataRequest.attributeNames = requiredMetadataFields;

                        // This is the payload from [Adobe Pass Authentication](/docs/pass/authentication/retrieve-profilerequest.md) service.
                        vsaMetadataRequest.verificationToken = profileRequestPayload;

                        // Submit the request for subscriber account information.
                        videoSubscriberAccountManager.enqueue(vsaMetadataRequest) { vsaMetadata, vsaError in
                            if (vsaMetadata != nil && vsaMetadata!.samlAttributeQueryResponse != nil) {
                                var samlResponse: String? = vsaMetadata!.samlAttributeQueryResponse!;

                                // Remove new lines, new tabs and spaces.
                                samlResponse = samlResponse?.replacingOccurrences(of: "[ \\t]+", with: " ", options: String.CompareOptions.regularExpression);
                                samlResponse = samlResponse?.components(separatedBy: CharacterSet.newlines).joined(separator: "");
                                samlResponse = samlResponse?.trimmingCharacters(in: CharacterSet.whitespacesAndNewlines);

                                // Base64 encode.
                                samlResponse = samlResponse?.data(using: .utf8)?.base64EncodedString(options: []);

                                // URL encode. Please be aware not to double URL encode it further.
                                samlResponse = samlResponse?.addingPercentEncoding(withAllowedCharacters: CharacterSet.init(charactersIn: "!*'();:@&=+$,/?%#[]").inverted);

                                // Continue with the "Exchange the Partner SSO profile for an Adobe authentication token" step.
                                ...
                            } else {
                                // Continue with the "Initiate regular authentication workflow" step.
                                ...
                            }
                        }

                // The user has not yet made a choice or does not allow the application to access subscription information.
                default:
                    // Continue with the "Initiate regular authentication workflow" step.
                    ...
                }
    }
    ...

步骤:“将Partner SSO配置文件交换为Adobe身份验证令牌” step8

TIP
提示: ​通过Adobe Pass身份验证令牌交换 API服务的媒体实现此功能。
TIP
专业提示: ​请注意“将Adobe请求转发给合作伙伴SSO以获取配置文件”步骤中的代码片段。 此​*vsaMetadata!.samlAttributeQueryResponse!​表示需要在令牌交换上传递的​SAMLResponse,它需要在调用之前进行字符串操作和编码(Base64 ​编码和​ URL*​编码)。

步骤:“是否已成功生成Adobe令牌?” step9

TIP
提示: ​通过Adobe Pass身份验证令牌交换成功响应的媒体实现此目的,响应将为​*204 No Content*,这表示已成功创建令牌并准备好用于授权流。

步骤:“启动常规身份验证工作流” step10

TIP
提示: ​通过Adobe Pass身份验证注册码请求启动身份验证检索身份验证令牌检查身份验证令牌 API服务实现此功能。
TIP
专业提示: ​请按照以下步骤实施tvOS。
TIP
专业提示: ​请按照以下步骤实施iOS/iPadOS。

步骤:“继续进行授权流” step11

TIP
提示: ​通过Adobe Pass身份验证启动授权获取短媒体令牌 API服务的媒体实现此功能。

注销 apple-sso-cookbook-rest-api-v1-logout

视频订阅者帐户框架不提供API以编程方式注销已在设备系统级别登录其电视提供程序帐户的人员。 因此,要完全注销,最终用户必须从iOS/iPadOS上的​ Settings -> TV Provider ​或tvOS上的​ Settings -> Accounts -> TV Provider ​中显式注销。 用户将拥有的另一个选项是从特定应用程序设置部分(TV提供商访问)撤销访问用户订阅信息的权限。

TIP
提示: ​通过Adobe Pass身份验证用户元数据调用注销 API服务的媒体实现此功能。
TIP
专业提示: ​请按照以下步骤实施tvOS。
  • 应用程序必须使用Adobe Pass身份验证服务中的"tokenSource" user metadata,确定是否由于通过合作伙伴SSO登录而发生了身份验证。
  • 如果​ “tokenSource” ​值等于“Apple”,则应用程序必须指示/提示用户仅在tvOS ​从​Settings -> Accounts -> TV Provider显式注销。
  • 应用程序必须使用直接HTTP调用从Adobe Pass身份验证服务启动注销。 这将无助于MVPD端的会话清理。
TIP
专业提示: ​请按照以下步骤实施iOS/iPadOS。
  • 应用程序必须使用Adobe Pass身份验证服务中的"tokenSource" user metadata,确定是否由于通过合作伙伴SSO登录而发生了身份验证。
  • 如果​ “tokenSource” ​值等于​ “Apple”,则应用程序必须指示/提示用户仅在iOS/iPadOS ​从​ Settings -> TV Provider ​显式注销。
  • 应用程序必须使用WKWebViewSFSafariViewController组件从Adobe Pass身份验证服务启动注销。 这将有助于MVPD端的会话清理。
recommendation-more-help
3f5e655c-af63-48cc-9769-2b6803cc5f4b