修饰标记 decoration-tag

呈现网页中的组件后,可以生成一个 HTML 元素,以将呈现的组件封装在其中。这主要有两个目的:

  • 仅当组件使用HTML元素封装时,才能对其进行编辑。

  • 包装元素用于应用提供以下功能的HTML类:

    • 布局信息
    • 样式信息

对于开发人员而言,AEM可提供清晰而简单的逻辑来控制用于封装所包含组件的修饰标记。 是否以及如何呈现修饰标记取决于两个因素的组合,本页将深入探讨这两个因素:

  • 组件本身可以使用一组属性配置其修饰标记。
  • 包含组件(HTL、JSP、Dispatcher等)的脚本可以使用包含参数定义修饰标记的方面。

推荐 recommendations

以下是有关何时包含包装器元素的一些一般建议,这些建议应有助于避免遇到意外问题:

  • WCMModes(编辑或预览模式)、实例(创作或发布)或环境(暂存或生产)之间不存在包装器元素,因此页面的CSS和JavaScripts在所有情况下均具有相同的工作方式。
  • 应将包装器元素添加到所有可编辑的组件中,以便页面编辑器可以正确初始化和更新这些组件。
  • 对于不可编辑的组件,如果包装器元素不提供特定功能,则可以避免使用包装器元素,以便生成的标记不会不必要地膨胀。

组件控件 component-controls

可以将以下属性和节点应用于组件以控制其修饰标记的行为:

  • cq:noDecoration {boolean} ​此属性可以添加到组件中,true值会强制AEM不在该组件上生成任何包装元素。

  • cq:htmlTag节点: ​此节点可以添加到组件下,并且可以具有以下属性:

    • cq:tagName {String} ​这可用于指定用于封装组件的自定义HTML标记,而不是默认的DIV元素。
    • class {String} ​这可用于指定要添加到包装器的CSS类名。
    • 其他属性名称将添加为HTML属性,其字符串值与提供的值相同。

脚本控件 script-controls

但包装器行为有所不同,具体取决于HTLJSP是否用于包含该元素。

HTL htl

通常,HTL中的包装器行为可概括如下:

  • 默认情况下,不呈现包装器DIV(仅在执行data-sly-resource="foo"时)。
  • 所有wcm模式(已禁用、预览、编辑创作和发布)的呈现方式相同。

也可以完全控制包装器的行为。

  • HTL脚本可以完全控制包装器标记的结果行为。
  • 组件属性(如cq:noDecorationcq:tagName)也可以定义包装器标记。

可以从HTL脚本及其相关逻辑完全控制包装器标记的行为。

有关在HTL中进行开发的更多信息,请参阅HTL文档

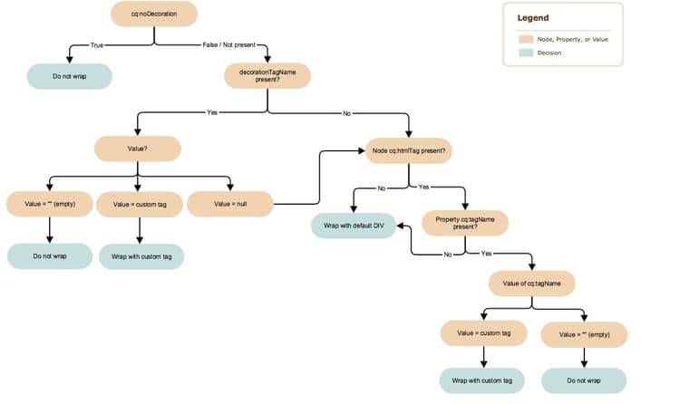
决策树 decision-tree

此决策树汇总了确定包装器标记行为的逻辑。

chlimage_1-75

用例 use-cases

以下三个用例提供了如何处理包装器标记的示例,并说明了控制包装器标记的所需行为是多么简单。

以下所有示例都假设以下内容结构和组件:

/content/test/
  @resourceType = "test/components/one"
  child/
    @resourceType = "test/components/two"
/apps/test/components/
  one/
    one.html
  two/
    two.html
    cq:htmlTag/
      @cq:tagName = "article"
      @class = "component-two"

用例1:包含用于代码重用的组件 use-case-include-a-component-for-code-reuse

最典型的用例是当组件出于代码重用原因包含另一个组件时。 在这种情况下,包含的组件不需要通过自己的工具栏和对话框进行编辑,因此无需包装器,并且将忽略组件的cq:htmlTag。 可将此视为默认行为。

one.html: <sly data-sly-resource="child"></sly>

two.html: Hello World!

/content/test.html上的结果输出:

Hello World!

例如,组件中包含用于显示图像的核心图像组件,通常情况下使用合成资源显示图像,其中包括通过向data-sly-resource传递表示组件将具有的所有属性的Map对象来包含虚拟子组件。

用例2:包含可编辑组件 use-case-include-an-editable-component

另一个常见用例是当容器组件包含可编辑的子组件(如布局容器)时。 在这种情况下,每个包含的子级都需要一个包装器才能使编辑器正常工作(除非使用cq:noDecoration属性显式禁用)。

由于包含的组件在本例中是一个独立组件,因此它需要一个包装器元素以便编辑器工作,并定义其要应用的布局和样式。 要触发此行为,可使用decoration=true选项。

one.html: <sly data-sly-resource="${'child' @ decoration=true}"></sly>

two.html: Hello World!

/content/test.html上的结果输出:

<article class="component-two">Hello World!</article>

用例3:自定义行为 use-case-custom-behavior

复杂情况可以不限数量,利用HTL明确提供以下功能即可轻松实现:

  • decorationTagName='ELEMENT_NAME' ​用于定义包装器的元素名称。
  • cssClassName='CLASS_NAME' ​定义要在其上设置的CSS类名。

one.html: <sly data-sly-resource="${'child' @ decorationTagName='aside', cssClassName='child'}"></sly>

two.html: Hello World!

结果输出/content/test.html

<aside class="child">Hello World!</aside>

JSP jsp

当包含使用cq:include或sling:include的组件时,AEM中的默认行为是使用DIV封装该元素。 但是,可以通过两种方式自定义此包装:

  • 明确告知AEM不要使用cq:noDecoration封装组件。
  • 使用自定义HTML标记以使用cq:htmlTag/cq:tagNamedecorationTagName封装组件。

决策树 decision-tree-1

以下决策树说明了cq:noDecorationcq:htmlTagcq:tagNamedecorationTagName如何影响包装器行为。

chlimage_1-3

recommendation-more-help
19ffd973-7af2-44d0-84b5-d547b0dffee2