Prestatieschema performance-tree

Scope scope

Het volgende diagram wordt bedoeld om raad over de stappen te verstrekken om prestatieskwesties problemen op te lossen. Het wordt in vijf secties gesplitst, zodat u het gemakkelijk kunt lezen.

Elke stap in het diagram is verbonden met een documentatiemiddel of een aanbeveling.

Vereisten en veronderstellingen prerequisites-and-assumptions

De aanname is dat een prestatieprobleem wordt waargenomen op een bepaalde pagina (een AEM-console of een webpagina) en consistent kan worden gereproduceerd. Een manier om de prestaties te testen of te controleren is een voorwaarde voordat het onderzoek wordt gestart.

De analyse begint bij stap 0. Het doel is te bepalen welke entiteit (Dispatcher, externe host of AEM) verantwoordelijk is voor het prestatieprobleem en vervolgens te bepalen welk gebied (server of netwerk) moet worden onderzocht.

Sectie 1 section

chlimage_1-103

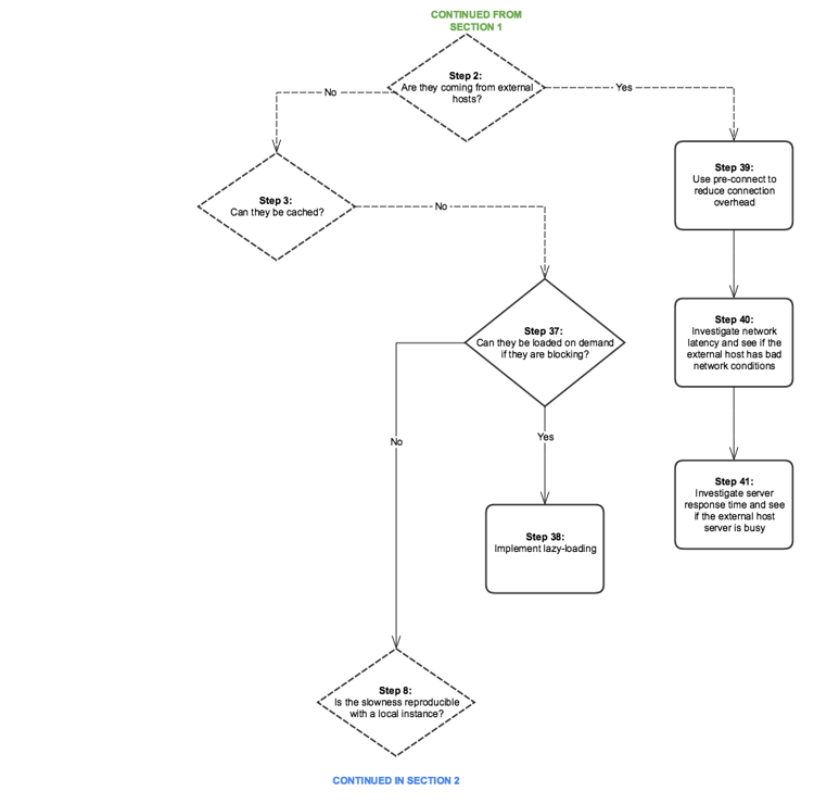
Sectie 2 section-1

chlimage_1-104

Afdeling 3 section-2

chlimage_1-105

Sectie 4 section-3

chlimage_1-106

Afdeling 5 section-4

chlimage_1-107

Stap
Titel
Bronnen
Stap 0
Aanvraagstroom analyseren

U kunt standaard HTTP- verzoekanalyse in browser gebruiken om de verzoekstroom te analyseren. Voor meer informatie over hoe te om deze analyse op Chrome te doen, zie:

https://developer.chrome.com/docs/devtools/

Stap 2
Worden verzoeken afkomstig van externe hosts?
U kunt standaard HTTP- verzoekanalyse in browser gebruiken om de verzoekstroom te analyseren. Zie de bovenstaande koppelingen over hoe u deze analyse kunt uitvoeren op Chrome.
Stap 3
Kunnen de verzoeken in de cache worden geplaatst?
Voor meer informatie over cacheable verzoeken en het algemene de prestatiesoptimaliseringsadvies van Dispatcher, zie Optimalisering van de Prestaties van Dispatcher.
Stap 4
Worden verzoeken afkomstig van de Dispatcher?
Om te zien of zijn de verzoeken behoorlijk in het voorgeheugen ondergebracht, controleer de Dispatcher het zuiveren documentatie.
Stap 5
Probeert de Dispatcher elk verzoek te verifiëren via AEM?
Controleer of de Dispatcher HEAD -aanvragen voor verificatie naar AEM verzendt voordat de in de cache opgeslagen bron wordt geleverd. Zoek naar HEAD aanvragen in de AEM access.log . Voor meer informatie, zie het Registreren.
Stap 6
Is de geografische locatie van de Dispatcher ver van de gebruikers vandaan?
Verplaats de Dispatcher dichter naar de gebruikers.
Stap 7
Is de netwerklaag van de Dispatcher OK?
Onderzoek de netwerklaag voor verzadiging en latentiekwesties.
Stap 8
Is de traagheid reproduceerbaar met een lokale instantie?
Gebruik Stevige Dagom "real-world"voorwaarden van de productiemonstanties te herhalen. Als dit scenario voor de ruimte van uw ontwikkeling niet realistisch is, zorg ervoor om de productieinstantie (of identieke het opvoeren) in een verschillende netwerkcontext te testen.
Stap 9
Is de geografische plaats van de server ver weg van de gebruikers?
Verplaats de server dichter naar de gebruikers.
Stappen 10 en 29
Onderzoek netwerklaag

Onderzoek de netwerklaag voor verzadiging en latentiekwesties.

Voor de auteurslaag, adviseert men dat de latentie 100 milliseconden niet overschrijdt.

Voor meer informatie over de uiteinden van de prestatiesoptimalisering, zie deze pagina.

Stap 11
Server dichter naar elkaar verplaatsen of één server per gebied toevoegen
Stap 12
Problemen met de AEM-server oplossen
Controleer de volgende substappen in het diagram voor meer informatie.
Stap 13
Hardwarevereisten controleren
Controleer de documentatie op Hardware die Richtlijnenrangschikken.
Stap 14
Controleren op frequente oorzaken van prestatieproblemen
Stap 15
Langzame aanvragen zoeken

U kunt op langzame verzoeken controleren door request.log te analyseren of door rlog.jar te gebruiken.

Zie deze pagina voor meer informatie over het gebruik van rlog.jar.

Zie verzoeken van de Vondst met lange duurtijden gebruikend rlog.jar.

Stap 16
Profielserver
Voor informatie over het profileren van hulpmiddelen kunt u met AEM gebruiken, zie Hulpmiddelen om Prestatieste controleren en te analyseren.
Stap 17
Trage methoden zoeken in profielen
Stap 18
Gemeenschappelijke scenario's voor profilering
Zie Analyserend Specifieke Scenario'sin de sectie van de Optimalisering van Prestaties.
Stap 19
100% CPU
Zie CPU bij 100%
Stap 20
Onvoldoende geheugen
  1. Onvoldoende geheugen
  2. analyseer de Problemen van het Geheugen.
Stap 21
I/O schijf

Zie de sectie van I/O van de Schijf in de Controle en het Onderhouden documentatie.

Stappen 22 en 22.1
Cacheverhouding
Zie Berekend de Verhouding van het Geheime voorgeheugen van Dispatcher.
Stap 23
Langzame query's
Beste praktijken voor Vragen en het Indexeren
Stap 24
Afstelling in opslagplaats
Stap 25
Workflows actief
Stap 26
MSM-infrastructuur
Multisite Beste praktijken van de Manager
Stap 27
Assets-tuning
  1. Assets Synchronization Service
  2. Meerdere DAM-instanties
  3. Het stemmen van prestaties het puntenartikel hier.
Stap 28
Niet-afgesloten sessies
Controleren op niet-afgesloten JCR-sessies
Stap 30
Dispatcher dichter bij elkaar plaatsen (één item per "regio" toevoegen?)
Stap 31
CDN gebruiken vóór Dispatcher
Gebruikend Dispatcher met een CDN
Stap 32
Gebruik sessiebeheer op Dispatcher-niveau om de AEM-server te offloaden
Beveiligde sessies inschakelen
Stap 33
Verzoeken in cache plaatsen
  1. Algemene Dispatcher-configuratie
  2. Dispatcher Cache configureren

Hoe te om geheim voorgeheugenverhouding te verbeteren; maak verzoeken geheim voorgeheugen-geschikt (de beste praktijken van Dispatcher)

Overweeg ook de onderstaande instellingen om uw cacheconfiguraties te optimaliseren

  1. Een no-cache-regel instellen voor een HTTP-aanvraag die geen GET is
  2. Vraagtekenreeksen configureren om niet cacheable te zijn
  3. Plaats geen URL's met ontbrekende extensies in cache
  4. Koppen voor cacheverificatie (mogelijk sinds Dispatcher versie 4.1.10)
Stap 34
Dispatcher-versie upgraden

U kunt de nieuwste versie van Dispatcher downloaden van:

Koppeling volgen

Stap 35
Dispatcher configureren
Vormend Dispatcher
Stap 36
Onvalidatie van cache controleren
Stappen 37 en 38
Lazy-loading
zie de Zitting van Gem op de Prestaties van het Web van AEM.
Stap 39
Gebruik pre-verbindt om verbindingsoverheadkosten te verminderen
Zie de Gem-sessie hierboven. Ook, extra pre-connect documentatie op W3c: https://html.spec.whatwg.org/#linkTypes
Stappen 40 en 41
Latentie en responstijd van externe hosts
Onderzoek de latentie en reactietijd voor de externe gastheren.
Stappen 45
en 47
HTTP/2 gebruiken
Zie de Zitting van Gem voor stappen 37,38 en 39.
Stap 49
Belastingsgrootte verkleinen
laat Gziptoe en krimpt de beeldgrootte.
Stappen 42 en 43
Keep-Alive

Is de header Keep-Alive aanwezig in de verschillende aanvragen om verbindingen opnieuw te gebruiken? Anders zou het betekenen dat elk verzoek tot een andere verbindingsinstelling leidt, wat onnodige overhead met zich meebrengt. (Standaard HTTP-aanvraaganalyse in de browser)

U kunt het hulpmiddel van de Server van de Volmachtcontroleren om Levende verbindingen te houden.

Stap 44
Hoeveel verzoeken zijn er ingediend?
Voer standaard HTTP- verzoekanalyse in browser uit.
Stap 46
Aantal aanvragen verminderen
  1. Bronnen samenvoegen (afbeeldingen, CSS-sprites, JSON)
  2. Clientlibs insluiten:
    1. Creërend de Omslagen van de Bibliotheek van de Cliënt- zie rubriek Gebruikend het inbedden verzoeken minimaliseren
Stap 48
Wat is de grootte van de lading?
Standaard HTTP-aanvraaganalyse in de browser
Stappen 50 en 51
JS-code blokkeren
https://experienceleague.adobe.com/docs/experience-manager-gems-events/gems/gems2016/aem-web-performance.html?lang=nl-NL
recommendation-more-help
51c6a92d-a39d-46d7-8e3e-2db9a31c06a2