AEM Sites 비디오 및 튜토리얼 overview

[Edge Delivery Services를 사용하여 AEM Sites에서 게시하려면 여기를 클릭하십시오.]{class="badge positive" title="AEM에서 Edge Delivery Services에 게시"}

Adobe Experience Manager(AEM) Sites는 웹 사이트, 모바일 앱 또는 기타 디지털 채널을 통해 디지털 경험을 작성, 관리 및 제공할 수 있는 Adobe의 경험 관리 플랫폼입니다.

AEM Sites를 사용하여 경험을 제공하는 세 가지 방법

AEM Sites는 경험을 빌드하고, 작성하고, 전달하는 세 가지 방법을 제공합니다. 웹 사이트를 빌드하든, 에지 성능을 최적화하든, Headless 앱을 구동하든, AEM Sites는 프로젝트 요구사항에 맞춘 유연한 옵션을 제공합니다.

  1. Edge Delivery Services 경험은 Adobe의 Edge Network을 사용하여 빠른 속도와 짧은 지연 시간으로 콘텐츠를 제공합니다. 이 서비스는 사용 중인 디바이스, 검색 엔진 및 생성형 AI 에이전트에 맞는 콘텐츠를 자동으로 최적화합니다. 작성자는 Adobe Universal Editor 또는 문서 기반 작성 기능을 사용하여 컨텐츠를 생성합니다.
  2. Headless/API 우선 경험은 AEM 게시를 사용하여 모바일 앱, 단일 페이지 애플리케이션(SPA) 또는 기타 Headless 클라이언트를 위해서 HTTP API를 통해 JSON 형식으로 콘텐츠를 제공합니다. 작성자는 콘텐츠 조각 편집기 또는 범용 편집기를 사용하여 콘텐츠를 만듭니다.
  3. 기존 AEM 경험은 AEM 게시를 사용하여 HTML 웹 페이지 형식으로 콘텐츠를 전달합니다. 작성자는 AEM 작성자의 페이지 편집기를 사용하여 컨텐츠를 만듭니다. 이 옵션은 기존 프로젝트 또는 이미 마이그레이션된 프로젝트에 가장 적합합니다.

세 가지 옵션 모두 강력한 접근 방식이며, 최선의 선택은 사용 사례와 조직의 요구 사항에 따라 다릅니다. 각 접근 방식을 통해 팀은 개인화되고 흥미로운 경험을 빠르게 제공하고 모든 채널 또는 디바이스에서 확장할 수 있습니다.

IMPORTANT
Edge Delivery Services ​는 AEM을 사용하여 웹 사이트를 제공하는 가장 진보된 최신의 방법입니다. 이 서비스는 Adobe Edge Network의 속도와 확장성을 현대적인 작성 옵션과 결합한 것입니다. 새 프로젝트에는 Edge Delivery Services가 권장되지만, AEM Sites는 Headless 및 기존 접근 방식을 계속 지원하므로 요구 사항에 가장 잘 맞는 경로를 선택할 수 있습니다.

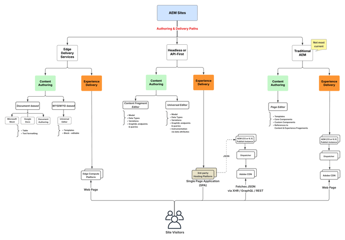
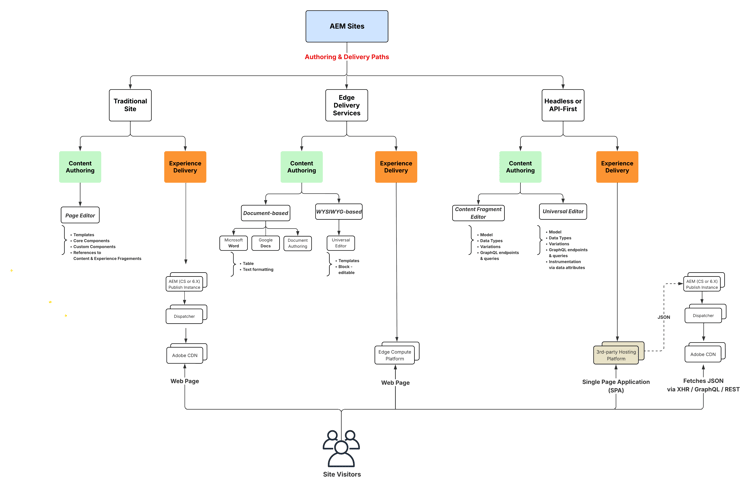
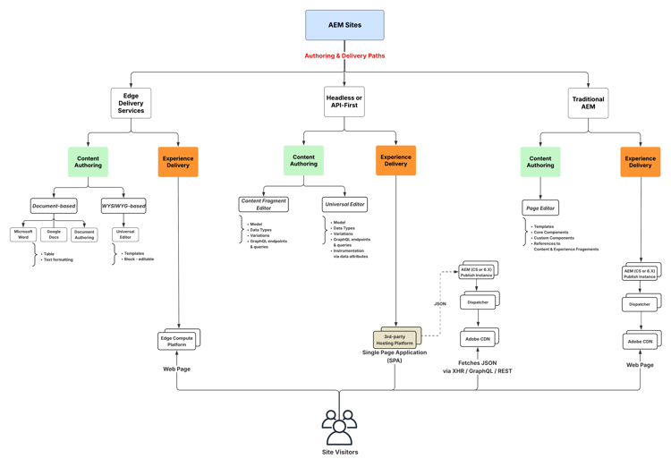
다음 다이어그램은 AEM Sites에서 경험을 빌드하기 위한 다양한 옵션을 보여줍니다.

AEM-Sites-콘텐츠-작성-및-경험-전달-경로.png {width="700" modal="regular"}

AEM Sites를 활용한 빌드 방법 비교

다음 표는 세 가지 경로를 개략적으로 비교한 것입니다. 각 경로에서의 콘텐츠 작성 방식과 경험 게재 방식의 차이점을 중심으로 설명합니다.

Edge Delivery Services
Headless/API 중심
기존 AEM
적합한 대상
트래픽, 성능 및 확장성 요구 사항이 높은 웹 사이트
모바일 앱, SPA 및 기타 Headless 애플리케이션
기존 프로젝트 또는 마이그레이션된 프로젝트
작성 도구
문서 기반 작성, 범용 편집기, 페이지 편집기
콘텐츠 조각, 범용 편집기
페이지 편집기, 범용 편집기
작성된 콘텐츠 저장소
문서 또는 AEM 작성자 인스턴스(JCR)
AEM 작성자 인스턴스(JCR)
AEM 작성자 인스턴스(JCR)
게재
Edge Delivery Services
AEM 게시 인스턴스(Adobe CDN + Dispatcher 포함)
AEM 게시 인스턴스(Adobe CDN + Dispatcher 포함)
게재 콘텐츠 스토어
Edge Delivery Services
AEM 게시 인스턴스(JCR)
AEM 게시 인스턴스(JCR)
게재 형식
HTML
JSON
HTML
개발 기술
JavaScript, CSS
모두(예: Swift, React 등)
Java™, HTL, JavaScript, CSS
검색 봇 및 생성형 AI 에이전트 지원
봇, 검색 엔진 및 생성형 AI 에이전트에 최적화됨
봇 및 에이전트에서 작동하지만 SSR 또는 추가 설정이 필요할 수 있음
봇에 적합하지만 Edge Delivery Services에 비해 속도가 느릴 수 있음

AMS 또는 온프레미스에서 마이그레이션

AMS 또는 온프레미스(OTP)에서 AEM as a Cloud Service으로 마이그레이션하는 경우에는 Edge Delivery Services로 직접 이동하는 것을 고려해 보는 것이 좋습니다. 이는 대체로 AEM as a Cloud Service 게시로 마이그레이션하는 것보다 큰 노력이 들지 않으면서도 더 빠른 성능과 더 큰 확장성을 제공합니다. 지금은 Edge Delivery Services가 올바른 선택이 아니라고 판단되거나 다른 접근 방식이 사용자의 요구를 더 잘 충족한다면 이 방법이 완전히 지원되고 프로젝트에 유효한 옵션으로 유지됩니다.

튜토리얼

AEM Sites에서 빌드하기 위한 세 가지 접근 방식을 자세히 알아보십시오. 아래 튜토리얼에서는 각 옵션의 작동 방식, 관련 도구 및 사용 시점을 안내합니다.

Edge Delivery Services - 안내서

Edge Delivery Services - 안내서

포괄적인 안내서를 통해 Edge Delivery Services를 살펴봅니다. 빌드, 게시 및 출시 안내서에서는 Edge Delivery Services를 시작하는 데 필요한 모든 내용을 다룹니다.

자세히 알아보기

Headless/API 중심 - 튜토리얼

Headless/API 중심 - 튜토리얼

AEM 콘텐츠를 기반으로 Headless 애플리케이션을 만드는 방법을 알아봅니다. 튜토리얼에서는 iOS, Android 및 React와 같은 프레임워크를 다루므로, 스택에 맞는 것을 선택할 수 있습니다.

자세히 알아보기

기존 AEM - WKND 튜토리얼

기존 AEM - WKND 튜토리얼

WKND 튜토리얼을 사용하여 샘플 AEM Sites 프로젝트를 빌드하는 방법을 알아봅니다. 이 안내서에서는 프로젝트 설정, 핵심 구성 요소, 편집 가능한 템플릿, 클라이언트측 라이브러리 및 구성 요소 개발에 대해 안내합니다.

자세히 알아보기

추가 리소스

recommendation-more-help
bb44cebf-d964-4e3c-b64e-ce882243fe4d