Video e tutorial su AEM Sites overview

[Per la pubblicazione da AEM Sites tramite Edge Delivery Services, fai clic qui.]{class="badge positive" title="Pubblicare da AEM a Edge Delivery Services"}

Adobe Experience Manager (AEM) Sites è la piattaforma di gestione delle esperienze di Adobe che consente di creare, gestire e distribuire esperienze digitali tramite siti web, app mobili o qualsiasi altro canale digitale.

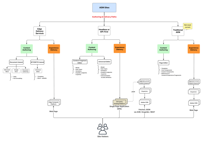
Tre modi per fornire esperienze con AEM Sites

AEM Sites offre tre modi per creare, eseguire l’authoring e distribuire esperienze. Sia che si tratti della creazione di siti web, dell’ottimizzazione delle prestazioni edge o dell’attivazione di app headless, AEM Sites offre opzioni flessibili per soddisfare le esigenze del progetto:

  1. Le esperienze Edge Delivery Services utilizzano l'Edge Network di Adobe per distribuire contenuti ad alta velocità e bassa latenza. Il servizio ottimizza automaticamente i contenuti per il dispositivo che consuma, i motori di ricerca e gli agenti GenAI. Gli autori creano contenuti utilizzando Adobe Universal Editor o l’authoring basato su documenti.
  2. Headless/API-first le esperienze utilizzano AEM Publish per distribuire contenuti come JSON su API HTTP per app mobili, applicazioni a pagina singola (SPA) o altri client headless. Gli autori creano contenuti utilizzando l’Editor frammento di contenuto o l’Editor universale.
  3. Le esperienze AEM tradizionali utilizzano AEM Publish per distribuire contenuti come pagine Web HTML. Gli autori creano contenuti con l’Editor pagina di AEM Author. Questa opzione è consigliata per i progetti esistenti o per i progetti già migrati.

Tutte e tre le opzioni sono approcci efficaci e la scelta migliore dipende dal caso d’uso e dalle esigenze organizzative. Ogni approccio consente ai team di fornire esperienze personalizzate e coinvolgenti in modo rapido e scalabile su qualsiasi canale o dispositivo.

IMPORTANT
Edge Delivery Services è il metodo più recente e avanzato per distribuire siti Web con AEM. Combina la velocità e la scalabilità dell’Edge Network di Adobe con le opzioni di authoring moderne. Sebbene Edge Delivery Services sia consigliato per i nuovi progetti, AEM Sites continua a supportare gli approcci headless e tradizionali, in modo da poter scegliere il percorso più adatto alle tue esigenze.

Il diagramma seguente illustra le diverse opzioni per la creazione di esperienze con AEM Sites:

AEM-Sites-Content-Authoring-and-Experience-Delivery-Paths.png {width="700" modal="regular"}

Confrontare i metodi di creazione con AEM Sites

La tabella seguente fornisce un confronto di alto livello dei tre percorsi. Si incentra sui dettagli di authoring dei contenuti e distribuzione delle esperienze di ciascun percorso.

Edge Delivery Services
Headless/API-First
AEM tradizionale
Ottimo per
Siti web con elevate esigenze di traffico, prestazioni e scalabilità
App mobili, SPA e altre applicazioni headless
Progetti esistenti o progetti migrati
Strumenti di creazione
Authoring basato su documenti, Editor universale, Editor pagina
Frammenti di contenuto, editor universale
Editor pagina, Editor universale
Archivio contenuti creato
Documenti o Authoring AEM (JCR)
Authoring AEM (JCR)
Authoring AEM (JCR)
Consegna
Edge Delivery Services
Pubblicazione AEM (con Adobe CDN e Dispatcher)
Pubblicazione AEM (con Adobe CDN e Dispatcher)
Archivio contenuti di consegna
Edge Delivery Services
Pubblicazione AEM (JCR)
Pubblicazione AEM (JCR)
Formato di consegna
HTML
JSON
HTML
Tecnologia di sviluppo
JavaScript, CSS
Qualsiasi (ad es. Swift, React, ecc.)
Java™, HTL, JavaScript, CSS
Supporto di bot di ricerca e agenti GenAI
Ottimizzato per bot, motori di ricerca e agenti GenAI
Funziona per bot e agenti, ma potrebbe richiedere SSR o configurazione aggiuntiva
Adatto per i bot, ma le prestazioni potrebbero essere più lente rispetto a Edge Delivery Services

Migrazione da AMS o On-Premise

Se esegui la migrazione da AMS o on-premise (OTP) ad AEM as a Cloud Service, Adobe ti incoraggia a valutare la possibilità di passare direttamente a Edge Delivery Services. In genere, l’impegno non è maggiore della migrazione ad AEM as a Cloud Service Publish, ma allo stesso tempo fornisce prestazioni più veloci e maggiore scalabilità. Se decidi che Edge Delivery Services non è la scelta giusta per te in questo momento, o se gli altri approcci soddisfano meglio le tue esigenze, rimangono opzioni completamente supportate e valide per il tuo progetto.

Tutorial

Esplora i tre approcci per la creazione di con AEM Sites in modo più dettagliato. I tutorial seguenti spiegano come funziona ogni opzione, gli strumenti coinvolti e quando utilizzarli.

Edge Delivery Services - Guide

Edge Delivery Services - Guide

Esplora Edge Delivery Services con guide complete. Le guide di Build, Publish e Launch descrivono tutto il necessario per iniziare a utilizzare Edge Delivery Services.

Ulteriori informazioni

Headless/API-First - Tutorial

Headless/API-First - Tutorial

Scopri come creare applicazioni headless basate su contenuti AEM. I tutorial riguardano framework come iOS, Android e React: scegli ciò che si adatta al tuo stack.

Ulteriori informazioni

AEM tradizionale - Tutorial WKND

AEM tradizionale - Tutorial WKND

Scopri come creare un progetto AEM Sites di esempio utilizzando il tutorial WKND. Questa guida descrive la configurazione del progetto, i componenti core, i modelli modificabili, le librerie lato client e lo sviluppo di componenti.

Ulteriori informazioni

Risorse aggiuntive

recommendation-more-help
bb44cebf-d964-4e3c-b64e-ce882243fe4d