Vidéos et tutoriels sur AEM Sites overview

[Pour publier à partir d’AEM Sites à l’aide d’Edge Delivery Services, cliquez ici.]{class="badge positive" title="Publier à partir d’AEM vers Edge Delivery Services"}

Adobe Experience Manager (AEM) Sites est la plateforme de gestion de l’expérience d’Adobe qui permet la création, la gestion et la diffusion d’expériences numériques, que ce soit par le biais d’un site web, d’une application mobile ou de tout autre canal digital.

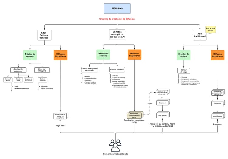
Trois façons de fournir des expériences avec AEM Sites

AEM Sites propose trois méthodes de génération, de création et de diffusion d’expériences. Que vous créiez des sites web, optimisiez les performances Edge ou alimentiez des applications découplées, AEM Sites offre des options flexibles pour répondre aux besoins de votre projet :

  1. Edge Delivery Services les expériences utilisent Adobe Edge Network pour diffuser du contenu à grande vitesse et à faible latence. Le service optimise automatiquement le contenu pour l’appareil consommateur, les moteurs de recherche et les agents d’IA générative. Les auteurs et autrices créent du contenu à l’aide de l’éditeur universel Adobe ou de la création basée sur des documents.
  2. Les expériences découplées/« L’API d’abord » utilisent l’instance de publication AEM pour diffuser du contenu sous forme d’API JSON sur HTTP pour les applications mobiles, les applications monopages (SPA) ou d’autres clients découplés. Les auteurs et autrices créent du contenu à l’aide de l’éditeur de fragment de contenu ou de l’éditeur universel.
  3. Les expériences AEM traditionnelles utilisent l’instance de publication AEM pour diffuser du contenu sous forme de pages web HTML. Les auteurs créent du contenu à l’aide de l’éditeur de page de l’auteur AEM. Cette option est préférable pour les projets existants ou les projets déjà migrés.

Les trois options constituent des approches robustes, et le meilleur choix dépend de votre cas d’utilisation et des besoins de votre organisation. Chaque approche permet aux équipes de fournir des expériences personnalisées et attrayantes à la vitesse et à l’échelle sur n’importe quel canal ou appareil.

IMPORTANT
Edge Delivery Services est la méthode la plus récente et la plus avancée pour diffuser des sites web avec AEM. Il associe la vitesse et l’évolutivité d’Adobe Edge Network à des options de création modernes. Bien qu’Edge Delivery Services soit recommandé pour les nouveaux projets, AEM Sites continue de prendre en charge les approches découplées et traditionnelles, afin que vous puissiez choisir le chemin qui correspond le mieux à vos besoins.

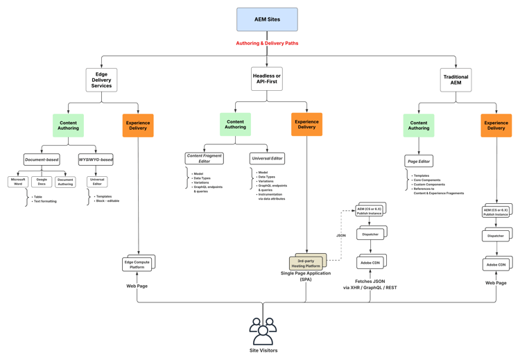
Le diagramme suivant illustre les différentes options de création d’expériences avec AEM Sites :

AEM-Sites-Content-Authoring-and-Experience-Delivery-Paths.png {width="700" modal="regular"}

Comparer les méthodes de création avec AEM Sites

Le tableau suivant présente une comparaison générale des trois chemins. Il se concentre sur les nuances de création de contenu et de diffusion d’expérience de chaque chemin.

Edge Delivery Services
Découplé/Axé sur des API
AEM traditionnel
Idéal pour
Sites web ayant des besoins élevés en termes de trafic, de performances et d’évolutivité
Applications mobiles, SPA et autres applications découplées
Projets existants ou projets migrés
Outils de création
Création basée sur des documents, éditeur universel, éditeur de page
Fragments de contenu, éditeur universel
Éditeur de page, éditeur universel
Boutique de contenu créé
Documents ou instance de création AEM (JCR)
Instance de création AEM (JCR)
Instance de création AEM (JCR)
Diffusion
Edge Delivery Services
Publication AEM (avec réseau CDN Adobe + Dispatcher)
Publication AEM (avec réseau CDN Adobe + Dispatcher)
Boutique de contenu de diffusion
Edge Delivery Services
Instance de publication AEM (JCR)
Instance de publication AEM (JCR)
Format de diffusion
HTML
JSON
HTML
Technologie de développement
JavaScript, CSS
Tous (par exemple, Swift, React, etc.)
Java™, HTL, JavaScript, CSS
Prise en charge des robots de recherche et des agents d’IA générative
Optimisé pour les robots, les moteurs de recherche et les agents d’IA générative.
Fonctionne pour les robots et les agents, mais peut nécessiter un rendu côté serveur ou une configuration supplémentaire.
Convient aux robots, mais les performances peuvent être plus lentes que celles d’Edge Delivery Services.

Migration depuis AMS ou On-Premise

Si vous migrez d’AMS ou On-Premise (OTP) vers AEM as a Cloud Service, Adobe vous encourage à évaluer la possibilité de passer directement à Edge Delivery Services. L’effort ne dépasse généralement pas la migration vers l’instance de publication AEM as a Cloud Service, tout en offrant des performances plus rapides et une plus grande évolutivité. Si vous décidez que Edge Delivery Services n’est pas le bon choix pour vous à ce stade, ou si les autres approches répondent mieux à vos besoins, elles restent des options entièrement prises en charge et valides pour votre projet.

Tutoriels

Explorez plus en détail les trois approches de création avec AEM Sites. Les tutoriels ci-dessous vous expliquent le fonctionnement de chaque option, les outils concernés et quand les utiliser.

Edge Delivery Services - Guides

Edge Delivery Services - Guides

Explorez Edge Delivery Services avec des guides complets. Les guides de création, de publication et de lancement couvrent tout ce dont vous avez besoin pour commencer à utiliser Edge Delivery Services.

En savoir plus

Découplé/Axé sur des API - Tutoriels

Découplé/Axé sur des API - Tutoriels

Découvrez comment créer des applications découplées optimisées par du contenu AEM. Les tutoriels couvrent des frameworks tels qu’iOS, Android et React. Choisissez ce qui correspond à votre pile.

En savoir plus

AEM traditionnel - Tutoriel WKND

AEM traditionnel - Tutoriel WKND

Découvrez comment créer un exemple de projet AEM Sites à l’aide du tutoriel WKND. Ce guide vous accompagne tout au long de la configuration du projet, des composants principaux, des modèles modifiables, des bibliothèques côté client et du développement de composants.

En savoir plus

Ressources supplémentaires

recommendation-more-help
bb44cebf-d964-4e3c-b64e-ce882243fe4d