Mappage du modèle dynamique aux composants pour les SPA dynamic-model-to-component-mapping-for-spas

Ce document décrit comment s’effectue le mappage entre le modèle aux composants dans le SDK JavaScript SPA pour Adobe Experience Manager (AEM).

IMPORTANT
L’éditeur de SPA a été abandonné pour les nouveaux projets.Il est toujours pris en charge par Adobe pour les projets existants, mais ne doit pas être utilisé pour de nouveaux projets. Les éditeurs privilégiés pour la gestion du contenu découplé dans AEM sont désormais les suivants :

Module ComponentMapping componentmapping-module

Le module ComponentMapping est fourni au projet front-end sous la forme d’un package NPM. Il contient les composants front-end et permet à l’application sur une seule page (SPA) de mapper les composants front-end avec les types de ressources AEM. Cela permet une résolution dynamique des composants lors de l’analyse du modèle JSON de l’application.

Chaque élément présent dans le modèle contient un champ :type qui expose un type de ressource AEM. Une fois monté, le composant front-end peut être rendu à l’aide du fragment de modèle reçu des bibliothèques associées.

Pour plus d’informations sur l’analyse des modèles et l’accès des composants front-end au modèle, consultez le document Plan directeur SPA.

Consultez également le package npm : https://www.npmjs.com/package/@adobe/aem-spa-component-mapping.

SPA pilotée par un modèle model-driven-single-page-application

Les applications monopages qui utilisent le SDK JavaScript d’application monopage pour AEM sont basées sur des modèles :

  1. Les composants front-end s’enregistrent eux-mêmes dans le magasin de mappage de composants.

  2. Ensuite, le conteneur, qui a reçu un modèle du fournisseur de modèles, effectue une itération sur son contenu de modèle (:items).

  3. S’il y a une page, ses enfants (:children) obtiennent d’abord une classe de composant du mappage des composants, puis l’instancient.

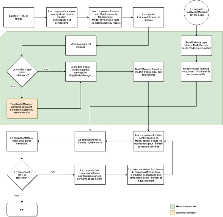
Initialisation de l’application app-initialization

Chaque composant est étendu grâce aux capacités du ModelProvider. L’initialisation se présente donc sous la forme générale suivante :

  1. Chaque fournisseur de modèles s’initialise et écoute les modifications apportées au fragment de modèle qui correspond à son composant interne.

  2. Le gestionnaire PageModelManager doit être initialisé tel qu’il est représenté par le flux d’initialisation.

  3. Une fois stocké, le gestionnaire de modèles de page renvoie le modèle complet de l’application.

  4. Ce modèle est ensuite transmis au composant racine front-end Conteneur de l’application.

  5. Les fragments du modèle sont finalement propagés à chaque composant enfant.

app_model_initialization

recommendation-more-help
51c6a92d-a39d-46d7-8e3e-2db9a31c06a2