Etiqueta decorativa decoration-tag

Cuando se procesa un componente de una página web, se puede generar un elemento HTML que ajuste el componente procesado en sí mismo. Esto tiene dos propósitos principales:

  • Un componente solo se puede editar cuando se envuelve con un elemento HTML.

  • El elemento envolvente se utiliza para aplicar clases de HTML que proporcionan:

    • información de diseño
    • información de estilo

AEM Para los desarrolladores, el control de etiquetas de decoración que envuelven los componentes incluidos es lógico, claro y simple. El procesamiento de la etiqueta de decoración y cómo se realiza se define mediante la combinación de dos factores, en los que se sumergirá esta página:

  • Los propios componentes pueden configurar su etiqueta de decoración con un conjunto de propiedades.
  • Los scripts que incluyen componentes (HTL, JSP, Dispatcher, etc.) pueden definir los aspectos de la etiqueta de decoración con parámetros include.

Recomendaciones recommendations

Estas son algunas recomendaciones generales sobre cuándo incluir el elemento envolvente que deben ayudar a evitar tener problemas inesperados:

  • La presencia del elemento envolvente no debe diferir entre WCModes (modo de edición o vista previa), instancias (autor o publicación) o entorno (ensayo o producción), de modo que CSS y JavaScript de la página funcionen de forma idéntica en todos los casos.
  • El elemento envolvente debe añadirse a todos los componentes editables, de modo que el editor de páginas pueda inicializarlos y actualizarlos correctamente.
  • En el caso de los componentes no editables, el elemento envolvente se puede evitar si no cumple ninguna función en particular, de modo que el marcado resultante no se hinche innecesariamente.

Controles de componentes component-controls

Se pueden aplicar las siguientes propiedades y nodos a los componentes para controlar el comportamiento de su etiqueta de decoración:

  • AEM cq:noDecoration {boolean}: Esta propiedad se puede agregar a un componente, y un valor true obliga a los usuarios a no generar ningún elemento contenedor sobre el componente.

  • cq:htmlTagnodo : Este nodo se puede agregar en un componente y puede tener las siguientes propiedades:

    • cq:tagName {String}: Esto se puede usar para especificar una etiqueta de HTML personalizada que se usará para ajustar los componentes en lugar del elemento DIV predeterminado.
    • class {String}: Esto se puede usar para especificar nombres de clase css que se agregarán al contenedor.
    • Se agregarán otros nombres de propiedades como atributos de HTML con el mismo valor de cadena proporcionado.

Controles de script script-controls

Sin embargo, el comportamiento del contenedor difiere según si HTL o JSP se usa para incluir el elemento.

HTL htl

En general, el comportamiento del envoltorio en HTL se puede resumir de la siguiente manera:

  • No se representa ningún DIV de contenedor de forma predeterminada (al hacer data-sly-resource="foo").
  • Todos los modos wcm (desactivados, de vista previa, de edición tanto en autor como en publicación) se representan de forma idéntica.

El comportamiento del envoltorio también puede controlarse completamente.

  • La secuencia de comandos HTL tiene control total sobre el comportamiento resultante de la etiqueta envolvente.
  • Las propiedades del componente (como cq:noDecoration y cq:tagName) también pueden definir la etiqueta envolvente.

Es posible controlar completamente el comportamiento de las etiquetas envolventes desde los scripts HTL y su lógica asociada.

Para obtener más información sobre el desarrollo en HTL, consulte la documentación de HTL.

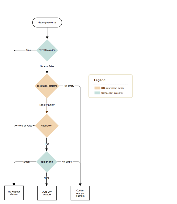
Árbol de decisión decision-tree

Este árbol de decisión resume la lógica que determina el comportamiento de las etiquetas envolventes.

chlimage_1-75

Casos de uso use-cases

Los tres casos de uso siguientes proporcionan ejemplos de cómo se gestionan las etiquetas de envoltorio, y también ilustran lo sencillo que es controlar el comportamiento deseado de las etiquetas de envoltorio.

Todos los ejemplos siguientes suponen la siguiente estructura de contenido y componentes:

/content/test/
  @resourceType = "test/components/one"
  child/
    @resourceType = "test/components/two"
/apps/test/components/
  one/
    one.html
  two/
    two.html
    cq:htmlTag/
      @cq:tagName = "article"
      @class = "component-two"

Caso de uso 1: Incluir un componente para la reutilización de código use-case-include-a-component-for-code-reuse

El caso de uso más típico es cuando un componente incluye otro componente por motivos de reutilización del código. En ese caso, no se desea que el componente incluido pueda editarse con su propia barra de herramientas y cuadro de diálogo, por lo que no se necesita ningún contenedor, y se omitirá cq:htmlTag del componente. Este puede considerarse el comportamiento predeterminado.

one.html: <sly data-sly-resource="child"></sly>

two.html: Hello World!

Resultado en /content/test.html:

Hello World!

Un ejemplo sería un componente que incluye un componente de imagen principal para mostrar una imagen, normalmente en ese caso utilizando un recurso sintético, que consiste en incluir un componente secundario virtual pasando a data-sly-resource un objeto Map que representa todas las propiedades que tendría el componente.

Caso de uso 2: Incluir un componente editable use-case-include-an-editable-component

Otro caso de uso común es cuando los componentes de contenedor incluyen componentes secundarios editables, como un contenedor de diseño. En este caso, cada elemento secundario incluido necesita imperativamente un contenedor para que funcione el editor (a menos que se deshabilite explícitamente con la propiedad cq:noDecoration).

Dado que el componente incluido es, en este caso, un componente independiente, necesita un elemento envolvente para que funcione el editor y defina su diseño y estilo para aplicar. Para almacenar en déclencheur este comportamiento, está la opción decoration=true.

one.html: <sly data-sly-resource="${'child' @ decoration=true}"></sly>

two.html: Hello World!

Resultado en /content/test.html:

<article class="component-two">Hello World!</article>

Caso de uso 3: Comportamiento personalizado use-case-custom-behavior

Puede haber cualquier número de casos complejos, que se pueden lograr fácilmente con la posibilidad de que HTL proporcione explícitamente:

  • decorationTagName='ELEMENT_NAME' Para definir el nombre del elemento del contenedor.
  • cssClassName='CLASS_NAME' Para definir los nombres de clase CSS que se establecerán en ella.

one.html: <sly data-sly-resource="${'child' @ decorationTagName='aside', cssClassName='child'}"></sly>

two.html: Hello World!

Resultado resultante /content/test.html:

<aside class="child">Hello World!</aside>

JSP jsp

AEM Cuando se incluye un componente que usa cq:include o sling:include, el comportamiento predeterminado en la aplicación es usar un DIV para envolver el elemento. Sin embargo, este ajuste se puede personalizar de dos maneras:

  • AEM Indica explícitamente a los usuarios que no deben ajustar el componente mediante cq:noDecoration.
  • Use una etiqueta de HTML personalizada para envolver el componente con cq:htmlTag/ cq:tagName o decorationTagName.

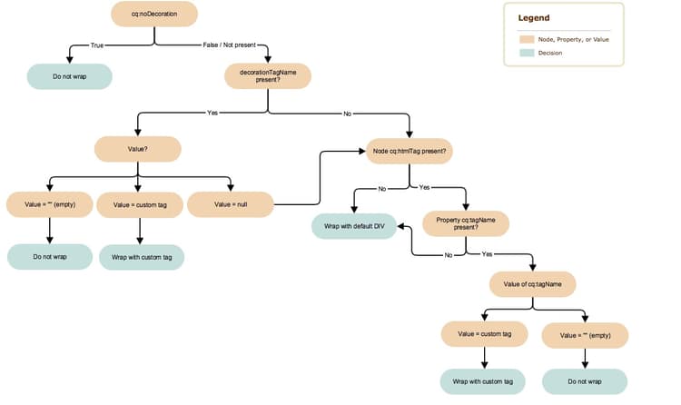
Árbol de decisión decision-tree-1

El siguiente árbol de decisión ilustra cómo cq:noDecoration, cq:htmlTag, cq:tagName y decorationTagName afectan el comportamiento del contenedor.

chlimage_1-3

recommendation-more-help
19ffd973-7af2-44d0-84b5-d547b0dffee2