Leistungsübersicht performance-tree

CAUTION
AEM 6.4 hat das Ende der erweiterten Unterstützung erreicht und diese Dokumentation wird nicht mehr aktualisiert. Weitere Informationen finden Sie in unserer technische Unterstützung. Unterstützte Versionen suchen here.

Anwendungsbereich scope

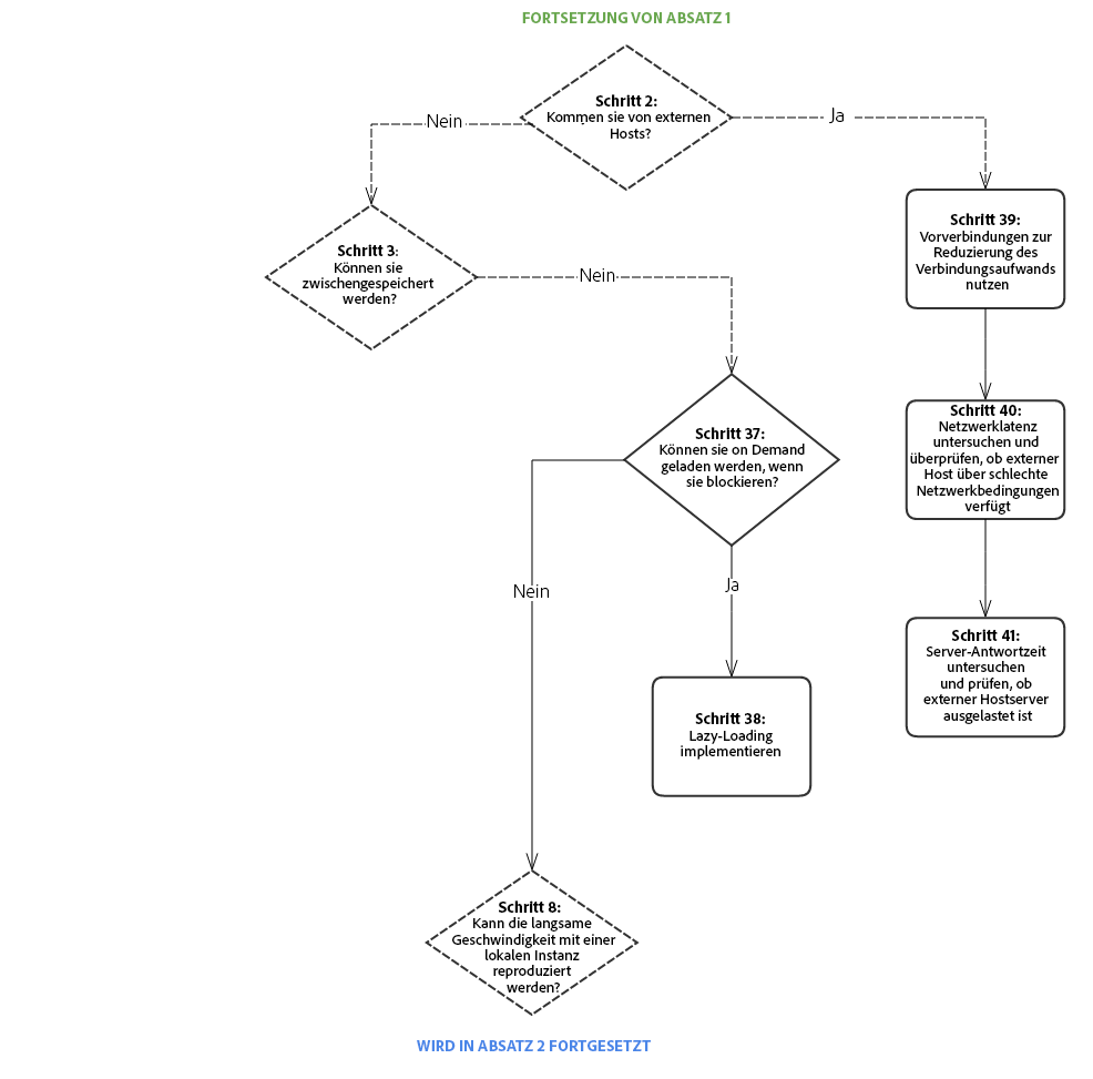
Das nachfolgende Diagramm zeigt die erforderlichen Schritte zur Behebung von Leistungsproblemen. Es ist in 5 Abschnitte unterteilt, um das Lesen zu erleichtern.

Jeder Schritt im Diagramm ist mit einer Dokumentationsressource oder einer Empfehlung verknüpft.

Voraussetzungen und Annahmen prerequisites-and-assumptions

Es wird davon ausgegangen, dass ein Leistungsproblem auf einer Seite auftritt (einer AEM-Konsole oder einer Webseite) und konsistent reproduziert werden kann. Eine Möglichkeit, die Leistung zu testen oder zu überwachen, ist eine Voraussetzung, bevor mit der Untersuchung begonnen wird.

Die Analyse beginnt mit Schritt 0. Das Ziel besteht darin, festzustellen, welche Einheit (Dispatcher, externer Host oder AEM) das Leistungsproblem verursacht, und dann zu bestimmen, welcher Bereich (Server oder Netzwerk) untersucht werden muss.

Bereich 1 section

chlimage_1-103

Bereich 2 section-1

chlimage_1-104

Bereich 3 section-2

chlimage_1-105

Bereich 4 section-3

chlimage_1-106

Bereich 5 section-4

chlimage_1-107

Schritt
Titel
Ressourcen
Schritt 0
Anforderungsfluss analysieren

Mit der Standard-HTTP-Anforderungsanalyse im Browser können Sie den Anforderungsablauf analysieren. Weitere Informationen dazu, wie Sie dies in Chrome durchführen, finden Sie unter:

https://developers.google.com/web/tools/chrome-devtools/profile/network-performance/resource-loadinghttps://developers.google.com/web/tools/chrome-devtools/profile/network-performance/understanding-resource-timing

Schritt 2
Kommen Anforderungen von externen Hosts?
Mit der Standard-HTTP-Anforderungsanalyse im Browser können Sie den Anforderungsablauf analysieren. Informationen dazu, wie Sie dies in Chrome durchführen, finden Sie unter den obigen Links.
Schritt 3
Können die Anforderungen zwischengespeichert werden?
Weitere Informationen zu zwischenspeicherbaren Anforderungen und allgemeine Empfehlungen zur Leistungsoptimierung des Dispatchers finden Sie unter Leistungsoptimierung des Dispatchers.
Schritt 4
Gehen Anforderungen vom Dispatcher ein?
Überprüfen Sie die Dokumentation zum Dispatcher-Debugging, um festzustellen, ob die Anforderungen ordnungsgemäß zwischengespeichert werden.
Schritt 5
Versucht der Dispatcher jede Anforderung über AEM zu authentifizieren?
Überprüfen Sie, ob der Dispatcher HEAD-Anforderungen zur Authentifizierung an AEM sendet, bevor er die zwischengespeicherte Ressource bereitstellt. Dazu können Sie im HEAD von AEM nach der access.log-Anforderung suchen. Weitere Informationen finden Sie unter Protokollierung.
Schritt 6
Ist der geografische Standort des Dispatchers weit von den Benutzern entfernt?
Verschieben Sie den Dispatcher näher an die Benutzer.
Schritt 7
Arbeitet die Netzwerkschicht des Dispatchers ordnungsgemäß?
Überprüfen Sie die Netzwerkschicht auf Sättigungs- und Latenzprobleme.
Schritt 8
Ist die Langsamkeit bei einer lokalen Instanz reproduzierbar?
Stellen Sie die Echtzeitbedingungen der Produktionsinstanzen mithilfe von Tough Day nach. Wenn dies für die Geschwindigkeit Ihrer Entwicklung nicht realistisch ist, testen Sie die Produktionsinstanz (oder eine identische Staging-Instanz) in einem anderen Netzwerkkontext.
Schritt 9
Ist der geografische Standort des Servers weit von den Benutzern entfernt?
Verschieben Sie den Server näher an die Benutzer.
Schritte 10 und 29
Untersuchung der Netzwerkschicht

Überprüfen Sie die Netzwerkschicht auf Sättigungs- und Latenzprobleme.

Für die Autorenstufe wird empfohlen, dass die Latenz 100 Millisekunden nicht überschreitet.

Weitere Tipps zur Leistungsoptimierung finden Sie auf dieser Seite.

Schritt 11
Server in der Nähe der Benutzer platzieren oder einen pro Region hinzufügen
Schritt 12
Fehlerbehebung für AEM Server
Weitere Informationen finden Sie in den folgenden Unterschritten im Diagramm.
Schritt 13
Überprüfen der Hardwareanforderungen
Überprüfen Sie die Dokumentation unter Richtlinien zur Hardware-Skalierung.
Schritt 14
Überprüfung der häufigen Ursachen für Leistungsprobleme
Schritt 15
Suche nach langsamen Anforderungen

Um nach langsamen Anforderungen zu suchen, können Sie das Protokoll request.log analysieren oder die Datei rlog.jar verwenden.

Weitere Informationen zur Verwendung von rlog.jar finden Sie auf dieser Seite.

Siehe Verwenden von rlog.jar zum Suchen von Anforderungen mit langer Dauer.

Schritt 16
Profilserver
Informationen zu Profiling-Tools, die Sie mit AEM verwenden können, finden Sie unter Tools zur Leistungsüberwachung und -analyse.
Schritt 17
Suche nach langsamen Methoden bei der Profilerstellung
Schritt 18
Allgemeine Szenarien für die Profilerstellung
Siehe Analysieren spezifischer Szenarien im Abschnitt Leistungsoptimierung .
Schritt 19
CPU-Auslastung 100 %
https://helpx.adobe.com/de/experience-manager/6-3/sites-deploying/monitoring-and-maintaining.html#MonitoringPerformance
Schritt 20
Unzureichender Speicher
  1. Unzureichender Speicher
  2. Meine Anwendung gibt Fehler über unzureichenden Speicher aus
  3. Analyse von Speicherproblemen mit der Helpx-Funktion.
Schritt 21
Datenträger-E/A
Siehe Datenträger-E/A in der Dokumentation zu Überwachung und Wartung .
Schritte 22 und 22.1
Cache-Verhältnis
Siehe Berechnung des Dispatcher-Cache-Verhältnisses.
Schritt 23
Langsame Abfragen
Best Practices für Abfragen und Indizierung
Schritt 24
Repository-Optimierung
Schritt 25
Ausführung von Workflows
Schritt 26
MSM-Infrastruktur
Multi-Site-Manager – Best Practices
Schritt 27
Optimierung von Assets
  1. Synchronisierungsdienst für Assets
  2. Mehrere DAM-Instanzen
  3. Artikel mit Tipps zur Leistungsoptimierung finden Sie hier und hier.
Schritt 28
Nicht beendete Sitzungen
Überprüfung auf nicht beendete JCR-Sitzungen
Schritt 30
Platzierung des Dispatchers in der Nähe der Benutzer (einen pro „Region“ hinzufügen?)
Schritt 31
Verwendung von CDN vor dem Dispatcher
Verwenden des Dispatchers mit einem CDN
Schritt 32
Nutzung der Sitzungsverwaltung auf Dispatcher-Ebene für die AEM-Serverabladung
Aktivierung von Sicherheitssitzungen
Schritt 33
Anforderungen zwischenspeicherbar machen
  1. Allgemeine Dispatcher-Konfiguration
  2. Konfigurieren des Dispatcher-Caches

Verbesserung des Cache-Verhältnisses; Anforderungen zwischenspeicherbar machen (Best Practices für Dispatcher)

Berücksichtigen Sie auch die folgenden Einstellungen, um Ihre Caching-Konfigurationen zu optimieren.

  1. Festlegen einer Nicht-Cache-Regel für HTTP-Anforderungen, die keine GET sind
  2. Konfigurieren von nicht zwischenspeicherbaren Abfragezeichenfolgen
  3. URLs mit fehlenden Erweiterungen nicht zwischenspeichern
  4. Cache-Authentifizierungs-Header (möglich seit Dispatcher-Version 4.1.10)
Schritt 34
Aktualisierung der Dispatcher-Version

Sie können die neueste Dispatcher-Version hier herunterladen:

Link folgen

Schritt 35
Konfiguration des Dispatchers
Konfigurieren des Dispatchers
Schritt 36
Überprüfung der Cache-Invalidierung
Schritte 37 und 38
Verzögertes Laden
Weitere Informationen finden Sie in der Gem-Sitzung „AEM Web Performance“.
Schritt 39
Verwenden Sie Pre-Connect, um den Verbindungsaufwand zu reduzieren.
Weitere Informationen finden Sie in der oben genannten Gem-Sitzung Zusätzliche Dokumentationsvorverknüpfung auf W3c: https://www.w3.org/TR/resource-hints/#dfn-preconnect
Schritte 40 und 41
Latenz externer Hosts und Reaktionszeit
Untersuchen Sie die Latenz und Reaktionszeit für die externen Hosts.
Schritte 45
und 47
Verwendung von HTTP/2
Weitere Informationen finden Sie in der Gem-Sitzung für die Schritte 37, 38 und 39 und in diesem Forumsbeitrag zur HTTP/2-Unterstützung.
Schritt 49
Shrink-Payload-Größe
Gzip aktivieren und Bildgröße verkleinern.
Schritte 42 und 43
Keep-Alive

Ist der Keep-Alive-Header in den verschiedenen Anforderungen zur Wiederverwendung von Verbindungen vorhanden? Andernfalls führen alle Anforderungen dazu, dass eine weitere Verbindung hergestellt wird, wodurch ein unnötiger Verbindungsaufwand entsteht. (Standard-HTTP-Anforderungsanalyse im Browser)

Sie können die Proxy-Server-Tool um nach Keep-Alive-Verbindungen zu suchen.

Schritt 44
Wie viele Anfragen werden gestellt?
Führen Sie eine standardmäßige HTTP-Anforderungsanalyse im Browser durch.
Schritt 46
Anzahl der Anforderungen reduzieren
  1. Verketten von Ressourcen (Bilder, CSS-Sprites, JSON usw.)
  2. Einbetten von Clientlibs:
    1. Erstellen von Client-Bibliotheks-Ordnern – siehe den Beitrag zur Minimierung von Anforderungen durch Einbetten
Schritt 48
Wie groß ist die Payload?
Standard-HTTP-Anforderungsanalyse im Browser
Schritte 50 und 51
JS-Codeblockierung
AEM-Web-Performance
recommendation-more-help
6a71a83d-c2e0-4ce7-a6aa-899aa3885b56