Ciclo de un mensaje transaccional publishing-transactional-message

Cuando el mensaje transaccional esté listo para enviarse, se puede publicar.

A continuación se detallan los pasos para publicar, pausar, cancelar la publicación y eliminar un mensaje transaccional.

IMPORTANT
Solo los usuarios con el rol Administration pueden acceder y publicar mensajes transaccionales.

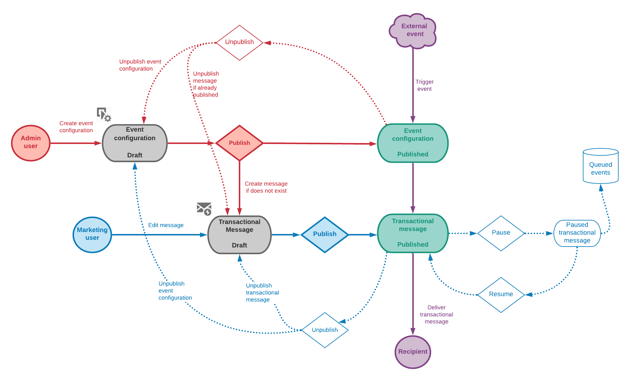
Proceso de publicación de mensajería transaccional transactional-messaging-pub-process

El gráfico siguiente ilustra el proceso general de publicación de mensajes transaccionales.

Temas relacionados:

Publicación de un mensaje transaccional publishing-a-transactional-message

Una vez que haya editado y probado el mensaje transaccional, puede publicarlo. Simplemente haga clic en el botón Publish.

Ahora, tan pronto como se activa el evento “Abandono del carro de compras”, se mostrará automáticamente un mensaje que contiene el título y los apellidos del destinatario, la dirección URL del carro de compras, el último producto consultado o una lista de productos, si se ha definido una, y la cantidad total que se va a enviar.

Para acceder a los informes relacionados con su mensaje transaccional, utilice el botón Reports. Consulte Informes dinámicos.

Temas relacionados:

Suspender la publicación de un mensaje transaccional suspending-a-transactional-message-publication

Puede suspender la publicación del mensaje transaccional utilizando el botón Pause, por ejemplo, para modificar los datos contenidos en el mensaje. Por lo tanto, los eventos ya no se procesan, sino que se mantienen en cola en la base de datos de Adobe Campaign.

Los eventos en cola se mantienen durante un período de tiempo definido en la API de REST (consulte la documentación de la API de REST) o en el evento de déclencheur si utiliza el servicio principal de Déclencheur (consulte Acerca de Adobe Experience Cloud Triggers).

Al hacer clic en Resume, se procesan todos los eventos en cola (siempre que no hayan caducado). Ahora contienen todas las modificaciones realizadas durante la suspensión de la publicación de la plantilla.

Cancelar la publicación de un mensaje transaccional unpublishing-a-transactional-message

Al hacer clic en Unpublish se puede cancelar la publicación del mensaje transaccional, pero también la publicación del evento correspondiente, que elimina de la API de REST el recurso correspondiente al evento que ha creado anteriormente.

Ahora, incluso si el evento se activa a través de su sitio web, los mensajes correspondientes ya no se envían y no se almacenan en la base de datos.

NOTE
Para volver a publicar el mensaje, debe volver a la configuración del evento correspondiente, publicar el evento y, a continuación, publicar el mensaje.

Si cancela la publicación de un mensaje transaccional en pausa, es posible que tenga que esperar hasta 24 horas para volver a publicarlo. Esto permite que el flujo de trabajo Database cleanup limpie todos los eventos en cola.

Los pasos para pausar un mensaje se detallan en la sección Suspender la publicación de un mensaje transaccional.

Se puede acceder al flujo de trabajo Database cleanup, que se ejecuta todos los días a las 4 de la mañana, seleccionando Administration > Application settings > Workflows.

Eliminación de un mensaje transaccional deleting-a-transactional-message

Una vez que se ha cancelado la publicación de un mensaje transaccional, o si todavía no se ha publicado, puede eliminarlo de la lista de mensajes transaccionales. Para ello:

  1. Haga clic en el logotipo de Adobe, en la esquina superior izquierda, y luego seleccione Marketing plans > Transactional messages > Transactional messages.
  2. Pase el ratón sobre el mensaje que desee.
  3. Haga clic en el botón Delete element.

Sin embargo, la eliminación de un mensaje transaccional solo se puede realizar bajo determinadas condiciones:

  • Asegúrese de que el mensaje transaccional está en estado Draft, de lo contrario no podrá eliminarlo. El estado Draft se aplica a un mensaje que aún no se ha publicado o cuya publicación se ha cancelado (y no se ha pausado).

  • Mensajes transaccionales: a menos que se vincule otro mensaje transaccional al evento correspondiente, si se cancela la publicación del mensaje, la configuración de evento también debe cancelarse para eliminar correctamente el mensaje transaccional. Para obtener más información, consulte Cancelación de la publicación de un evento.

    note important
    IMPORTANT
    Al eliminar un mensaje transaccional que ya ha enviado notificaciones, también se eliminan sus registros de seguimiento y envíos.
  • Mensajes transaccionales de una plantilla de evento lista para usar (mensajes transaccionales internos): si un mensaje transaccional interno es el único asociado al evento interno correspondiente, no se puede eliminar. Primero debe crear otro mensaje transaccional duplicándolo o en el menú Resources > Templates > Transactional message templates.

recommendation-more-help
3ef63344-7f3d-48f9-85ed-02bf569c4fff