Un modèle de données d’usine est fourni avec Adobe Campaign. Cette section donne un certain nombre de détails sur les tables intégrées du modèle de données d’Adobe Campaign et leurs interactions.
Pour obtenir la description de chaque table, accédez à Admin > Paramétrage > Schémas de données, sélectionnez une ressource dans la liste et cliquez sur l’onglet Documentation.

La structure physique et logique des données véhiculées dans l'application est décrite en XML et respecte une grammaire propre à Adobe Campaign appelée schéma. Pour en savoir plus sur les schémas Adobe Campaign, lisez cette section.
Adobe Campaign repose sur une base de données relationnelle contenant des tables liées entre elles.
Le diagramme ci-après illustre les jointures entre les principales tables métier du modèle de données d’Adobe Campaign et leurs champs principaux.

Le modèle de données prédéfini d’Adobe Campaign est constitué des principales tables répertoriées ci-dessous.
Cette table correspond au schéma nms:recipient.
Il s’agit de la table par défaut utilisée pour les destinataires des diffusions. Elle contient les informations nécessaires aux diffusions effectuées par l’intermédiaire des différents canaux :
Le champ iFolderId est la clé étrangère servant à relier le destinataire à son dossier d’exécution. Pour plus d'informations, consultez la section XtkFolder.
Le champ sCountryCode contient le code ISO 3166-1 Alpha 2 (2 caractères) du pays associé au destinataire. Ce champ est en fait une clé étrangère liée à la table de référence des pays (NmsCountry), qui contient les libellés des pays et d’autres données relatives aux codes des pays. Si le pays n’est pas renseigné, la valeur « XX » est indiquée (et est utilisée à la place d’un enregistrement d’ID nul).
Pour plus d’informations sur la table des destinataires, voir cette section.
Cette table correspond au schéma nms:group.
Elle permet de créer des groupes statistiques destinataires. Il existe une relation de type « plusieurs à plusieurs » entre destinataires et groupes. Par exemple, un destinataire peut appartenir à plusieurs groupes et un groupe peut contenir plusieurs destinataires. Il est possible de créer manuellement des groupes par le biais d’un import ou d’un ciblage de diffusion. Les groupes sont souvent utilisés comme cibles de diffusion. Il existe un index unique relatif au champ qui représente le nom interne du groupe sName. Le groupe est lié à un dossier (la clé est iFolderId. Pour plus d'informations, consultez la section XtkFolder).
La table de relations NmsRcpGrpRel ne contient que les deux champs correspondant aux identifiants des tables liées iRecipientId et iGroupId.
Cette table correspond au schéma nms:service.
Adobe Campaign permet de créer et de gérer des abonnements à des services d’information (rubriques). La table NmsService contient la définition des services d’information (rubriques) proposés à vos destinataires pour qu’ils s’abonnent (par exemple à une newsletter).
Les services sont des entités similaires aux groupes (regroupements statiques de destinataires), sauf qu’ils diffusent davantage d’informations et facilitent la gestion des abonnements et des désabonnements grâce à des formulaires.
Il existe un index unique relatif au champ qui représente le nom interne du service sName. Le service est lié à un dossier (la clé est iFolderId. Pour plus d'informations, consultez la section XtkFolder). Enfin, le champ iType spécifie le canal de diffusion de ce service (0 pour les emails, 1 pour les SMS, 2 pour le téléphone, 3 pour le courrier et 4 pour le fax).
Cette table correspond au schéma nms:subscription.
Elle permet de gérer les abonnements des destinataires à des services d’information.
Cette table correspond au schéma nms:subHisto.
Si les abonnements sont gérés à l’aide de formulaires web ou de l’interface de l’application, tous les abonnements et désabonnements sont répertoriés dans la table NmsSubHisto. Le champ iAction spécifie l’action (0 pour les abonnements et 1 pour les désabonnements) effectuée à la date indiquée dans le champ tsDate.
Cette table correspond au schéma nms:delivery.
Chaque enregistrement de cette table représente une action de diffusion ou un modèle de diffusion. Elle contient tous les paramètres nécessaires pour effectuer des diffusions (cible, contenu, etc.). Les logs de diffusion (NmsBroadLog) et leurs URL de tracking associées (NmsTrackingUrl) sont créés au cours de la phase d’analyse (voir ci-dessous pour plus de détails sur ces deux tables).
Il existe un index unique relatif au champ qui représente le nom interne de la diffusion ou du scénario sInternalName. La diffusion est liée à un dossier d’exécution (la clé étrangère est iFolderProcessId. Pour plus d'informations, consultez la section XtkFolder).
Il contient tous les dossiers de l’arborescence visibles dans l’onglet Navigation de la console.
Les dossiers sont associés à des types : la valeur du champ sModel indique le type des données éventuellement contenues dans le dossier. Ce champ permet également à la console cliente d’afficher correctement les données à l’aide des formulaires correspondants. Les valeurs possibles de ce champ sont définies dans navTree.
L’arborescence est gérée à l’aide des champs iParentId et iChildCount. Le champ sFullName indique le chemin d’accès complet du dossier dans l’arborescence. Enfin, il existe un index unique relatif au champ qui représente le nom interne du dossier sName.
Cet ensemble de tables, lié au module Diffusion, permet de surveiller les diffusions et les éventuels problèmes rencontrés lors de l’envoi des messages. Pour plus d'informations, consultez la section Suivre les diffusions. Pour plus d'informations, consultez la section Tracker les messages.

NmsBroadLogMsg : cette table correspond au schéma nms:broadLogMsg. Il s’agit d’une extension de la table des logs de diffusion.
Cet ensemble de tables, lié au module Campagnes marketing, permet de définir, d’optimiser, d’exécuter et d’analyser les campagnes de communication et de marketing Pour plus d'informations, consultez la section À propos des campagnes marketing.

Cet ensemble de tables, lié au module Optimisation des campagnes, permet de contrôler, de filtrer et de surveiller l’envoi des diffusions. Pour plus d'informations, consultez la section À propos des typologies de campagne.

Cet ensemble de tables, lié au module Gestion de la réaction, permet de mesurer le succès et la rentabilité des campagnes marketing ou des propositions d’offres pour tous les canaux de communication. Pour plus d'informations, consultez la section À propos de la gestion de la réaction.

Cette table coïncide avec le schéma nms:remaHypothesis. Elle contient la définition de l’hypothèse de mesure.
Ce tableau contient des informations importantes stockées au format XML, notamment :
Contexte d’exécution (informations stockées au format XML)
Le contexte d’exécution renseigne les tables et les champs à prendre en compte pour le calcul des mesures, à savoir :
Périmètre de l’hypothèse (informations stockées au format XML)
Le périmètre de l’hypothèse consiste à filtrer l’hypothèse en fonction de la table du schéma de requêtage.
Script de surcharge d’hypothèse (informations stockées au format XML)
Le script de surcharge de l’hypothèse, écrit en code JavaScript, permet de surcharger le contenu de l’hypothèse en cours d’exécution.
Indicateurs de mesure
Les indicateurs suivants sont automatiquement mis à jour lors de l’exécution de l’hypothèse :
Cette table correspond au schéma nms:remaMatchRcp.
Elle contient un enregistrement qui représente la réaction d’une personne à une hypothèse donnée. Ces enregistrements ont été créés lors de l’exécution de l’hypothèse.
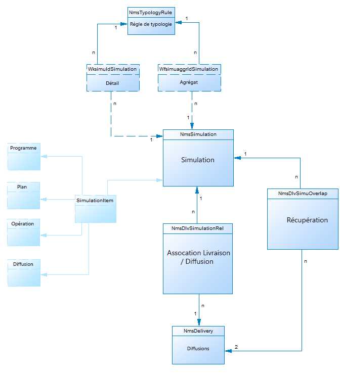
Cet ensemble de tables est lié au module Simulation. Il permet de tester la distribution d’offres appartenant à une catégorie ou à un environnement avant d’envoyer votre proposition aux destinataires. Voir à ce sujet la section À propos de la simulation des offres.

Cet ensemble de tables est lié au module Interaction. Il permet de répondre en temps réel lors d’une interaction avec un contact donné en proposant une ou plusieurs offres adaptées. Pour plus d'informations, consultez la section Interaction et gestion des offres de.
L’ensemble de tables ci-après est lié au module Messages transactionnels (Message Center). Il permet de gérer les communications individuelles et uniques envoyées à un utilisateur et générées suite à des événements déclenchés à partir de systèmes d’information. Pour plus d'informations, consultez la section À propos des messages transactionnels.

Cette table correspond au schéma nms:rtEvent. Elle contient une définition des événements temps réel.

Cette table correspond au schéma nms:batchEvent. Elle contient la définition des événements par lots.
Cet ensemble de tables est lié au module Canal des applications mobiles. Il permet d’envoyer des notifications personnalisées aux terminaux iOS et Android par le biais d’applications. Voir à ce propos la section À propos du canal des applications mobile.
Cet ensemble de tables est lié au module Gestion des réseaux sociaux qui permet d’interagir avec les clients et les prospects via Facebook et Twitter. Pour plus d'informations, consultez la section À propos du marketing sur les réseaux sociaux.
