パフォーマンスツリー performance-tree

範囲 scope

以下の図は、パフォーマンスの問題をトラブルシューティングするために実行する手順のガイダンスを示しています。読みやすくするために、これは 5 つのセクションに分けられています。

図の各手順は、ドキュメントリソースまたはレコメンデーションにリンクされています。

前提条件と想定事項 prerequisites-and-assumptions

パフォーマンスの問題は特定のページ(AEM コンソールまたは Web ページ)で発生し、かつ一貫して再現可能であることを想定しています。パフォーマンスをテストまたは監視するための手段があることが、調査を始めるための前提条件となります。

分析は手順 0 から開始します。目的は、パフォーマンスの問題の原因であるエンティティ(Dispatcher、外部ホストまたは AEM)を特定し、調査する必要がある領域(サーバーまたはネットワーク)を判別することです。

セクション 1 section

chlimage_1-103

セクション 2 section-1

chlimage_1-104

セクション 3 section-2

chlimage_1-105

セクション 4 section-3

chlimage_1-106

セクション 5 section-4

chlimage_1-107

手順
タイトル
リソース
手順 0
要求フローを分析

ブラウザーで標準 HTTP 要求分析を使用して、要求フローを分析できます。Chrome でこの分析を実行する方法の詳細は、以下を参照してください。

https://developer.chrome.com/docs/devtools/

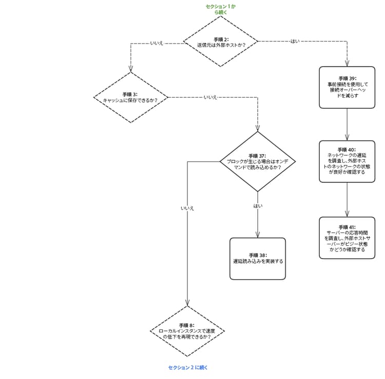
手順 2
要求の送信元は外部ホストですか
ブラウザーで標準 HTTP 要求分析を使用して、要求フローを分析できます。Chrome でこの分析を実行する方法は、上記のリンクを参照してください。
手順 3
要求をキャッシュに保存できますか
キャッシュ可能な要求の詳細および一般的な Dispatcher のパフォーマンス最適化に関するアドバイスは、Dispatcher のパフォーマンス最適化を参照してください。
手順 4
要求の送信元は Dispatcher ですか。
リクエストが適切にキャッシュされているかどうかを確認するには、Dispatcher のデバッグドキュメントを確認してください。
手順 5
Dispatcher は AEM を使用して各要求を認証しようとしていますか。
Dispatcher が、キャッシュされたリソースを配信する前に、認証のために HEAD リクエストを AEM に送信しているかどうか確認します。AEM access.logHEAD リクエストを探します。詳しくは、ログを参照してください。
手順 6
Dispatcher の地理的なロケーションがユーザーから遠く離れていますか
Dispatcher をユーザーに近い場所に移動します。
手順 7
Dispatcher のネットワークレイヤーに問題はありませんか。
ネットワークレイヤーで、輻輳や遅延の問題がないかどうかを調べます。
手順 8
ローカルインスタンスで速度の低下を再現できますか
Tough Day を使用して、実稼動インスタンスから「実際の」状況を再現します。使用する開発環境でこのシナリオが現実的でない場合は、別のネットワークコンテキストで実稼動インスタンス(または同一のステージングインスタンス)をテストしてください。
手順 9
サーバーの地理的なロケーションがユーザーから遠く離れていますか
サーバーをユーザーに近い場所に移動します。
手順 10 および 29
ネットワークレイヤーを調査します

ネットワークレイヤーで、輻輳や遅延の問題がないかどうかを調べます。

オーサー層の場合は、遅延が 100 ミリ秒を超えないことが推奨されます。

パフォーマンスの最適化に関するヒントについて詳しくは、このページを参照してください。

手順 11
サーバーを近い場所に移動するか、地域ごとに 1 つ追加します
手順 12
AEM サーバーをトラブルシューティングします
詳しくは、以下の図のサブ手順を参照してください。
手順 13
ハードウェア要件を確認します
ハードウェアのサイズ決定のガイドラインに関するドキュメントを参照してください。
手順 14
パフォーマンスの問題のよくある原因を確認します
手順 15
処理に時間のかかる要求を見つけます

request.log を分析するか、rlog.jar を使用すると、処理に時間のかかる要求を確認できます。

rlog.jar の使用方法について詳しくは、このページを参照してください。

rlog.jar を使用した所要時間の長い要求の検索を参照してください。

手順 16
プロファイルサーバー
AEM で使用できるプロファイリングツールについて詳しくは、パフォーマンスの監視および分析のツールを参照してください。
手順 17
プロファイリングで処理に時間のかかるメソッドを見つける
手順 18
プロファイリングの一般的なシナリオ
パフォーマンスの最適化の節で、具体的なシナリオの分析を参照してください。
手順 19
CPU 100%
CPU(100%)を参照
手順 20
メモリ不足
  1. メモリ不足
  2. メモリの問題を分析します。
手順 21
ディスク I/O
監視およびメンテナンスのドキュメントで、ディスク I/O の節を参照してください。
手順 22 および 22.1
キャッシュ率
Dispatcher のキャッシュ率の計算を参照してください。
手順 23
処理に時間のかかるクエリ
クエリとインデックスに関するベストプラクティス
手順 24
リポジトリチューニング
手順 25
実行されているワークフロー
手順 26
MSM インフラストラクチャ
マルチサイトマネージャーのベストプラクティス
手順 27
アセットのチューニング
  1. アセット同期サービス
  2. 複数の DAM インスタンス
  3. こちらにあるパフォーマンスチューニングのヒントに関する記事
手順 28
閉じられていないセッション
閉じられていない JCR セッションの確認
手順 30
Dispatcher を近くに移動します(または地域ごとに 1 つ追加します)
手順 31
Dispatcher の前で CDN を使用します
CDN での Dispatcher の使用
手順 32
AEM サーバーのオフロードを行うには、Dispatcher レベルでセッション管理を使用します
セキュアセッションの有効化
手順 33
リクエストをキャッシュ可能にする
  1. 一般的な Dispatcher 設定
  2. Dispatcher キャッシュの設定

キャッシュ率を向上させるには、リクエストをキャッシュ可能にします(Dispatcher のベストプラクティス)

また、キャッシュ設定を最適化するために、以下の設定も考慮してください

  1. GET 以外の HTTP リクエストにキャッシュなしルールを設定する
  2. クエリ文字列をキャッシュ不可に設定する
  3. 拡張子がない URL をキャッシュしない
  4. 認証ヘッダーをキャッシュする(Dispatcher バージョン 4.1.10 以降で可能)
手順 34
Dispatcher のバージョンをアップグレードします

最新バージョンの Dispatcher は、次の場所でダウンロードできます。

リンクをたどる

手順 35
Dispatcher の設定
Dispatcher の設定
手順 36
キャッシュの無効化を確認します
手順 37 および 38
遅延読み込み
AEM Web パフォーマンスに関する Gem セッション
を参照してください。
手順 39
事前接続を使用して接続オーバーヘッドを減らします
上記の Gem セッションを参照してください。また、W3C(https://html.spec.whatwg.org/#linkTypes)にも事前接続に関する記載があります。
手順 40 および 41
外部ホストの待ち時間および応答時間
外部ホストの待ち時間および応答時間を調べます。
手順 45
および 47
HTTP/2 の使用
手順 37、38 および 39 の Gem セッションを参照してください。
手順 49
ペイロードのサイズを縮小します
Gzip を有効化して、画像サイズを縮小します
手順 42 および 43
Keep-Alive

接続を再利用するために、異なる複数のリクエストに Keep-Alive ヘッダーが存在しますか。存在しない場合は、リクエストごとに別の接続が確立され、不要なオーバーヘッドが発生します(ブラウザーでの標準 HTTP リクエスト分析)。

プロキシサーバーツールで、Keep-Alive 接続を確認できます。

手順 44
リクエストはいくつ作成されましたか?
ブラウザーで標準 HTTP リクエスト分析を実行します。
手順 46
リクエストの数を減らします
  1. リソースの連結(画像、CSS スプライト、JSON など)
  2. clientlib の埋め込み
    1. クライアントライブラリフォルダーの作成 -「埋め込みを使用したリクエストの最小化」の見出しを参照してください
手順 48
ペイロードのサイズはどれくらいですか?
ブラウザーの標準 HTTP リクエスト分析
手順 50 および 51
JS コードが妨げになっています
https://experienceleague.adobe.com/docs/experience-manager-gems-events/gems/gems2016/aem-web-performance.html?lang=ja
recommendation-more-help
51c6a92d-a39d-46d7-8e3e-2db9a31c06a2