Manuel de l’authentification unique Apple (hérité) (API REST V1) apple-sso-cookbook-rest-api-v1

IMPORTANT
Le contenu de cette page est fourni à titre d’information uniquement. L’utilisation de cette API nécessite une licence Adobe actuelle. Aucune utilisation non autorisée n’est autorisée.
IMPORTANT
Veillez à rester informé des dernières annonces de produits Authentification Adobe Pass et des délais de désactivation agrégés dans la page Annonces de produits.

L’API REST d’authentification Adobe Pass V1 prend en charge l’authentification unique (SSO) du partenaire pour les utilisateurs finaux des applications clientes s’exécutant sur iOS, iPadOS ou tvOS.

Ce document agit comme une extension de la documentation existante de l’API REST V1, qui se trouve ici.

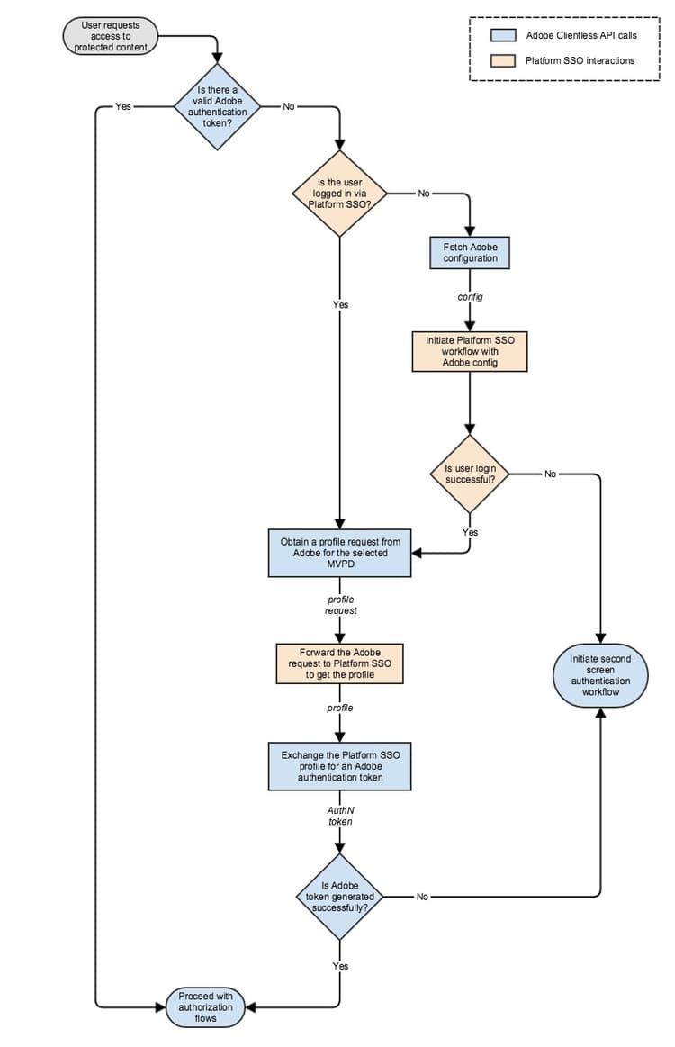
Livre de cuisine apple-sso-cookbook-rest-api-v1-cookbook

Pour bénéficier de l’expérience utilisateur de l’authentification unique d’Apple, l’application doit intégrer le framework de compte d’abonné vidéo développé par Apple, tandis que pour la communication de l’API REST d’authentification Adobe Pass V1, elle doit suivre la séquence d’étapes présentée ci-dessous.

Autorisation apple-sso-cookbook-rest-api-v1-permission

TIP
Conseil pro : l'application de streaming doit demander l'accès aux informations d'abonnement de l'utilisateur enregistrées au niveau de l'appareil, pour lesquelles l'utilisateur doit donner à l'application l'autorisation de continuer, comme pour fournir l'accès à la caméra ou au microphone de l'appareil. Cette autorisation doit être demandée par application à l’aide d’Apple Video Subscriber Account Framework et l’appareil enregistre la sélection de l’utilisateur.
TIP
Conseil pro : nous recommandons d’inciter les utilisateurs qui refusent de donner l’autorisation d’accéder aux informations d’abonnement en expliquant les avantages de l’expérience utilisateur d’authentification unique d’Apple, mais sachez que l’utilisateur peut modifier sa décision en accédant aux paramètres de l’application (accès d’autorisation du fournisseur de télévision) ou en Settings -> TV Provider sur iOS et iPadOS ou Settings -> Accounts -> TV Provider sur tvOS.
TIP
Conseil pro : nous vous recommandons de demander l'autorisation de l'utilisateur lorsque l'application entre en état de premier plan, car l'application peut vérifier l'autorisation d'accès les informations d'abonnement de l'utilisateur à tout moment avant d'exiger l'authentification de l'utilisateur.

Authentification apple-sso-cookbook-rest-api-v1-authentication

Étape : « Existe-t-il un jeton d’authentification Adobe valide ? » step1

TIP
Conseil : implémentez ceci par le biais du service d’API Adobe Pass Authentication Check Authentication Token.

Étape : « L’utilisateur est-il connecté via l’authentification unique du partenaire ? » step2

TIP
Conseil : implémentez ce service via Video Subscriber Account Framework.
  • L’application doit vérifier la autorisation d’accès les informations d’abonnement de l’utilisateur et continuer uniquement si l’utilisateur l’autorise.
  • La demande devrait présenter une demande pour obtenir des renseignements sur le compte de l'abonné.
  • L’application doit attendre et traiter les informations métadonnées.
TIP
Conseil pro : suivez le fragment de code et prêtez une attention particulière aux commentaires.
...
let videoSubscriberAccountManager: VSAccountManager = VSAccountManager();

videoSubscriberAccountManager.checkAccessStatus(options: [VSCheckAccessOption.prompt: true]) { (accessStatus, error) -> Void in
            switch (accessStatus) {
            // The user allows the application to access subscription information.
            case VSAccountAccessStatus.granted:
                    // Construct the request for subscriber account information.
                    let vsaMetadataRequest: VSAccountMetadataRequest = VSAccountMetadataRequest();

                    // This is actually the SAML Issuer not the channel ID.
                    vsaMetadataRequest.channelIdentifier = "https://saml.sp.auth.adobe.com";

                    // This is the subscription account information needed at this step.
                    vsaMetadataRequest.includeAccountProviderIdentifier = true;

                    // This is the subscription account information needed at this step.
                    vsaMetadataRequest.includeAuthenticationExpirationDate = true;

                    // This is going to make the Video Subscriber Account Framework to refrain from prompting the user with the providers picker at this step.
                    vsaMetadataRequest.isInterruptionAllowed = false;

                    // Submit the request for subscriber account information - accountProviderIdentifier.
                    videoSubscriberAccountManager.enqueue(vsaMetadataRequest) { vsaMetadata, vsaError in
                        if (vsaMetadata != nil && vsaMetadata!.accountProviderIdentifier != nil) {
                            // The vsaMetadata!.authenticationExpirationDate will contain the expiration date for current authentication session.
                            // The vsaMetadata!.authenticationExpirationDate should be compared against current date.
                            ...
                            // The vsaMetadata!.accountProviderIdentifier will contain the provider identifier as it is known for the platform configuration.
                            // The vsaMetadata!.accountProviderIdentifier represents the platformMappingId in terms of Adobe Pass Authentication configuration.
                            ...
                            // The application must determine the MVPD id property value based on the platformMappingId property value obtained above.
                            // The application must use the MVPD id further in its communication with Adobe Pass Authentication services.
                            ...
                            // Continue with the "Obtain a profile request from Adobe for the selected MVPD" step.
                            ...
                            // Continue with the "Forward the Adobe request to Partner SSO to obtain the profile" step.
                            ...
                        } else {
                            // The user is not authenticated at platform level, continue with the "Fetch Adobe configuration" step.
                            ...
                        }
                    }

            // The user has not yet made a choice or does not allow the application to access subscription information.
            default:
                // Continue with the "Initiate regular authentication workflow" step.
                ...
            }
}
...

Étape : « Récupérer la configuration Adobe » step3

TIP
Conseil : implémentez ceci par le biais du service d’API Adobe Pass Authentication Provide MVPD List.
TIP
Conseil pro : prenez connaissance des propriétés MVPD : enablePlatformServices, boardingStatus, displayInPlatformPicker, platformMappingId, requiredMetadataFields et prêtez une attention particulière aux commentaires présentés dans les fragments de code provenant d'autres étapes.

Étape « Lancer le workflow de connexion unique du partenaire avec la configuration Adobe » step4

TIP
Conseil : implémentez ce service via Video Subscriber Account Framework.
  • L’application doit vérifier la autorisation d’accès les informations d’abonnement de l’utilisateur et continuer uniquement si l’utilisateur l’autorise.
  • L’application doit fournir un délégué pour VSAccountManager.
  • La demande devrait présenter une demande pour obtenir des renseignements sur le compte de l'abonné.
  • L’application doit attendre et traiter les informations métadonnées.
TIP
Conseil pro : suivez le fragment de code et prêtez une attention particulière aux commentaires.
    ...
    let videoSubscriberAccountManager: VSAccountManager = VSAccountManager();

    // This must be a class implementing the VSAccountManagerDelegate protocol.
    let videoSubscriberAccountManagerDelegate: VideoSubscriberAccountManagerDelegate = VideoSubscriberAccountManagerDelegate();

    videoSubscriberAccountManager.delegate = videoSubscriberAccountManagerDelegate;

    videoSubscriberAccountManager.checkAccessStatus(options: [VSCheckAccessOption.prompt: true]) { (accessStatus, error) -> Void in
                switch (accessStatus) {
                // The user allows the application to access subscription information.
                case VSAccountAccessStatus.granted:
                        // Construct the request for subscriber account information.
                        let vsaMetadataRequest: VSAccountMetadataRequest = VSAccountMetadataRequest();

                        // This is actually the SAML Issuer not the channel ID.
                        vsaMetadataRequest.channelIdentifier = "https://saml.sp.auth.adobe.com";

                        // This is the subscription account information needed at this step.
                        vsaMetadataRequest.includeAccountProviderIdentifier = true;

                        // This is the subscription account information needed at this step.
                        vsaMetadataRequest.includeAuthenticationExpirationDate = true;

                        // This is going to make the Video Subscriber Account Framework to prompt the user with the providers picker at this step.
                        vsaMetadataRequest.isInterruptionAllowed = true;

                        // This can be computed from the [Adobe Pass Authentication](/docs/pass/authentication/provide-mvpd-list.md) service response in order to filter the TV providers from the Apple picker.
                        vsaMetadataRequest.supportedAccountProviderIdentifiers = supportedAccountProviderIdentifiers;

                        // This can be computed from the [Adobe Pass Authentication](/docs/pass/authentication/provide-mvpd-list.md) service response in order to sort the TV providers from the Apple picker.
                        if #available(iOS 11.0, tvOS 11, *) {
                            vsaMetadataRequest.featuredAccountProviderIdentifiers = featuredAccountProviderIdentifiers;
                        }

                        // Submit the request for subscriber account information - accountProviderIdentifier.
                        videoSubscriberAccountManager.enqueue(vsaMetadataRequest) { vsaMetadata, vsaError in
                            // This represents the checks for the "Is user login successful?" step.
                            if (vsaMetadata != nil && vsaMetadata!.accountProviderIdentifier != nil) {
                                // The vsaMetadata!.authenticationExpirationDate will contain the expiration date for current authentication session.
                                // The vsaMetadata!.authenticationExpirationDate should be compared against current date.
                                ...
                                // The vsaMetadata!.accountProviderIdentifier will contain the provider identifier as it is known for the platform configuration.
                                // The vsaMetadata!.accountProviderIdentifier represents the platformMappingId in terms of Adobe Pass Authentication configuration.
                                ...
                                // The application must determine the MVPD id property value based on the platformMappingId property value obtained above.
                                // The application must use the MVPD id further in its communication with Adobe Pass Authentication services.
                                ...
                                // Continue with the "Obtain a profile request from Adobe for the selected MVPD" step.
                                ...
                                // Continue with the "Forward the Adobe request to Partner SSO to obtain the profile" step.
                                ...
                            } else {
                                // The user is not authenticated at platform level.
                                if (vsaError != nil) {
                                    // The application can check to see if the user selected a provider which is present in Apple picker, but the provider is not onboarded in platform SSO.
                                    if let error: NSError = (vsaError! as NSError), error.code == 1, let appleMsoId = error.userInfo["VSErrorInfoKeyUnsupportedProviderIdentifier"] as! String? {
                                        var mvpd: Mvpd? = nil;

                                        // The requestor.mvpds must be computed during the "Fetch Adobe configuration" step.
                                        for provider in requestor.mvpds {
                                            if provider.platformMappingId == appleMsoId {
                                                mvpd = provider;
                                                break;
                                            }
                                        }

                                        if mvpd != nil {
                                            // Continue with the "Initiate regular authentication workflow" step, but you can skip prompting the user with your MVPD picker and use the mvpd selection, therefore creating a better UX.
                                            ...
                                        } else {
                                            // Continue with the "Initiate regular authentication workflow" step.
                                            ...
                                        }
                                    } else {
                                        // Continue with the "Initiate regular authentication workflow" step.
                                        ...
                                    }
                                } else {
                                    // Continue with the "Initiate regular authentication workflow" step.
                                    ...
                                }
                            }
                        }

                // The user has not yet made a choice or does not allow the application to access subscription information.
                default:
                    // Continue with the "Initiate regular authentication workflow" step.
                    ...
                }
    }
    ...

Étape : « La connexion de l’utilisateur a-t-elle réussi ? » step5

TIP
Conseil pro : prenez connaissance du fragment de code de l’étape « Lancer le workflow de l’authentification unique du partenaire avec la configuration Adobe ». La connexion de l’utilisateur réussit si le vsaMetadata!.accountProviderIdentifier contient une valeur valide et que la date actuelle n’a pas transmis la valeur vsaMetadata!.authenticationExpirationDate.

Étape « Obtenir une requête de profil d’Adobe pour le MVPD sélectionné » step6

TIP
Conseil : implémentez ceci par le biais du service d’API Authentification Adobe Pass Requête de profil.
TIP
Conseil pro : sachez que l'identifiant du fournisseur obtenu à partir du framework de compte d'abonné vidéo représente le platformMappingId en termes de configuration de l'authentification Adobe Pass. Par conséquent, l’application doit déterminer la valeur de la propriété d’identifiant MVPD, à l’aide de la valeur platformMappingId, par le biais du service d’API Authentification Adobe Pass Fournir une liste MVPD.

Étape : « Transférer la requête Adobe au SSO du partenaire pour obtenir le profil » step7

TIP
Conseil : implémentez ce service via Video Subscriber Account Framework.
  • L’application doit vérifier la autorisation d’accès les informations d’abonnement de l’utilisateur et continuer uniquement si l’utilisateur l’autorise.
  • La demande devrait présenter une demande pour obtenir des renseignements sur le compte de l'abonné.
  • L’application doit attendre et traiter les informations métadonnées.
TIP
Conseil pro : suivez le fragment de code et prêtez une attention particulière aux commentaires.
    ...
    let videoSubscriberAccountManager: VSAccountManager = VSAccountManager();

    videoSubscriberAccountManager.checkAccessStatus(options: [VSCheckAccessOption.prompt: true]) { (accessStatus, error) -> Void in
                switch (accessStatus) {
                // The user allows the application to access subscription information.
                case VSAccountAccessStatus.granted:
                        // Construct the request for subscriber account information.
                        let vsaMetadataRequest: VSAccountMetadataRequest = VSAccountMetadataRequest();

                        // This is actually the SAML Issuer not the channel ID.
                        vsaMetadataRequest.channelIdentifier = "https://saml.sp.auth.adobe.com";

                        // This is going to include subscription account information which should match the provider determined in a previous step.
                        vsaMetadataRequest.includeAccountProviderIdentifier = true;

                        // This is going to include subscription account information which should match the provider determined in a previous step.
                        vsaMetadataRequest.includeAuthenticationExpirationDate = true;

                        // This is going to make the Video Subscriber Account Framework to refrain from prompting the user with the providers picker at this step.
                        vsaMetadataRequest.isInterruptionAllowed = false;

                        // This are the user metadata fields expected to be available on a successful login and are determined from the [Adobe Pass Authentication](/docs/pass/authentication/provide-mvpd-list.md) service. Look for the requiredMetadataFields associated with the provider determined in a previous step.
                        vsaMetadataRequest.attributeNames = requiredMetadataFields;

                        // This is the payload from [Adobe Pass Authentication](/docs/pass/authentication/retrieve-profilerequest.md) service.
                        vsaMetadataRequest.verificationToken = profileRequestPayload;

                        // Submit the request for subscriber account information.
                        videoSubscriberAccountManager.enqueue(vsaMetadataRequest) { vsaMetadata, vsaError in
                            if (vsaMetadata != nil && vsaMetadata!.samlAttributeQueryResponse != nil) {
                                var samlResponse: String? = vsaMetadata!.samlAttributeQueryResponse!;

                                // Remove new lines, new tabs and spaces.
                                samlResponse = samlResponse?.replacingOccurrences(of: "[ \\t]+", with: " ", options: String.CompareOptions.regularExpression);
                                samlResponse = samlResponse?.components(separatedBy: CharacterSet.newlines).joined(separator: "");
                                samlResponse = samlResponse?.trimmingCharacters(in: CharacterSet.whitespacesAndNewlines);

                                // Base64 encode.
                                samlResponse = samlResponse?.data(using: .utf8)?.base64EncodedString(options: []);

                                // URL encode. Please be aware not to double URL encode it further.
                                samlResponse = samlResponse?.addingPercentEncoding(withAllowedCharacters: CharacterSet.init(charactersIn: "!*'();:@&=+$,/?%#[]").inverted);

                                // Continue with the "Exchange the Partner SSO profile for an Adobe authentication token" step.
                                ...
                            } else {
                                // Continue with the "Initiate regular authentication workflow" step.
                                ...
                            }
                        }

                // The user has not yet made a choice or does not allow the application to access subscription information.
                default:
                    // Continue with the "Initiate regular authentication workflow" step.
                    ...
                }
    }
    ...

Étape : « Échanger le profil SSO du partenaire contre un jeton d’authentification Adobe » step8

TIP
Conseil : implémentez ceci par le biais du service d’API d’authentification Adobe Pass échange de jetons.
TIP
Conseil pro : prenez connaissance du fragment de code de l’étape ​ Transférer la demande Adobe à l’authentification unique du partenaire pour obtenir le profil » Cette vsaMetadata!.samlAttributeQueryResponse! représente le SAMLResponse, qui doit être transmis sur Token Exchange et nécessite une manipulation et un codage de chaîne (codés en Base64 et en URL par la suite) avant d’effectuer l’appel.

Étape : « Le jeton Adobe a-t-il été généré avec succès ? » step9

TIP
Conseil : implémentez ceci par le biais de l’authentification Adobe Pass échange de jetons une réponse réussie, qui sera un 204 No Content, indiquant que le jeton a été créé avec succès et est prêt à être utilisé pour les flux d’autorisation.

Étape : « Lancer le workflow d’authentification standard » step10

TIP
Conseil : implémentez ceci par le biais des services d’API Adobe Pass Authentication Demande de code d’enregistrement, Lancer l’authentification et Récupérer le jeton d’authentification ou Vérifier le jeton d’authentification.
TIP
Conseil Pro : Suivez les étapes ci-dessous pour la/les implémentation(s) tvOS.
TIP
Conseil de Pro : suivez les étapes ci-dessous pour la/les implémentation(s) d’iOS/iPadOS.

Étape : « Poursuivre les flux d’autorisation » step11

TIP
Conseil : implémentez ceci via l’authentification Adobe Pass Lancer l’autorisation et Obtenir un jeton de média court les services de l’API.

Déconnexion apple-sso-cookbook-rest-api-v1-logout

Le framework de compte d’abonné vidéo ne fournit pas d’API pour déconnecter par programmation les personnes qui se sont connectées au compte de leur fournisseur de télévision au niveau du système de l’appareil. Par conséquent, pour que la déconnexion prenne pleinement effet, l’utilisateur final doit se déconnecter explicitement d’Settings -> TV Provider sur iOS/iPadOS ou Settings -> Accounts -> TV Provider sur tvOS. L'autre option dont dispose l'utilisateur est de retirer son autorisation d'accès aux informations d'abonnement de l'utilisateur à partir de la section de paramétrage de l'application spécifique (accès au fournisseur de télévision).

TIP
Conseil : implémentez ceci par le biais de l’authentification Adobe Pass appel de métadonnées de l’utilisateur et des services d’API Déconnexion.
TIP
Conseil Pro : Suivez les étapes ci-dessous pour la/les implémentation(s) tvOS.
  • L’application doit déterminer si l’authentification a eu lieu suite à une connexion par le biais de l’authentification unique du partenaire, à l’aide de la « tokenSource » métadonnées de l’utilisateur du service d’authentification Adobe Pass.
  • L’application doit demander à l’utilisateur de se déconnecter explicitement de Settings -> Accounts -> TV Provider sur tvOS uniquement au cas où la valeur « tokenSource » est égale à « Apple ».
  • L’application doit initier la déconnexion à partir du service d’authentification Adobe Pass à l’aide d’un appel HTTP direct. Cela ne facilite pas le nettoyage de la session côté MVPD.
TIP
Conseil de Pro : suivez les étapes ci-dessous pour la/les implémentation(s) d’iOS/iPadOS.
  • L’application doit déterminer si l’authentification a eu lieu suite à une connexion par le biais de l’authentification unique du partenaire, à l’aide de la « tokenSource » métadonnées de l’utilisateur du service d’authentification Adobe Pass.
  • L’application doit demander à l’utilisateur de se déconnecter explicitement d’Settings -> TV Provider sur iOS/iPadOS uniquement au cas où la valeur « tokenSource » est égale à « Apple ».
  • L’application doit initier la déconnexion à partir du service d’authentification Adobe Pass à l’aide d’un composant WKWebView ou SFSafariViewController. Cela facilite le nettoyage de la session côté MVPD.
recommendation-more-help
3f5e655c-af63-48cc-9769-2b6803cc5f4b