Entwickeln eines Asset Compute-Metadaten-Sekundärs

Benutzerdefinierte Asset Compute-Sekundäre können XMP(XML)-Daten erstellen, die zurück an AEM gesendet und als Metadaten für ein Asset gespeichert werden.

Häufige Anwendungsfälle umfassen:

  • Integrationen mit Drittanbietersystemen, z. B. einem PIM (Product Information Management System), bei dem zusätzliche Metadaten abgerufen und im Asset gespeichert werden müssen
  • Integrationen mit Adobe-Diensten, z. B. Inhalts- und Commerce-KI, um Asset-Metadaten mit zusätzlichen Attributen für maschinelles Lernen zu ergänzen
  • Ableiten von Metadaten über das Asset aus seiner Binärdatei und Speichern als Asset-Metadaten in AEM as a Cloud Service

Vorgehensweise

In diesem Tutorial erstellen wir einen Asset Compute-Metadaten-Sekundär, der die am häufigsten verwendeten Farben in einem Bild-Asset ableitet und die Farbnamen in die Metadaten des Assets in AEM schreibt. Während der Sekundär selbst recht einfach ist, greift dieses Tutorial darauf zurück, um das Erstellen, Entwickeln und Bereitstellen eines benutzerdefinierten Asset Compute-Sekundärs für die Verwendung mit AEM as a Cloud Service zu untersuchen.

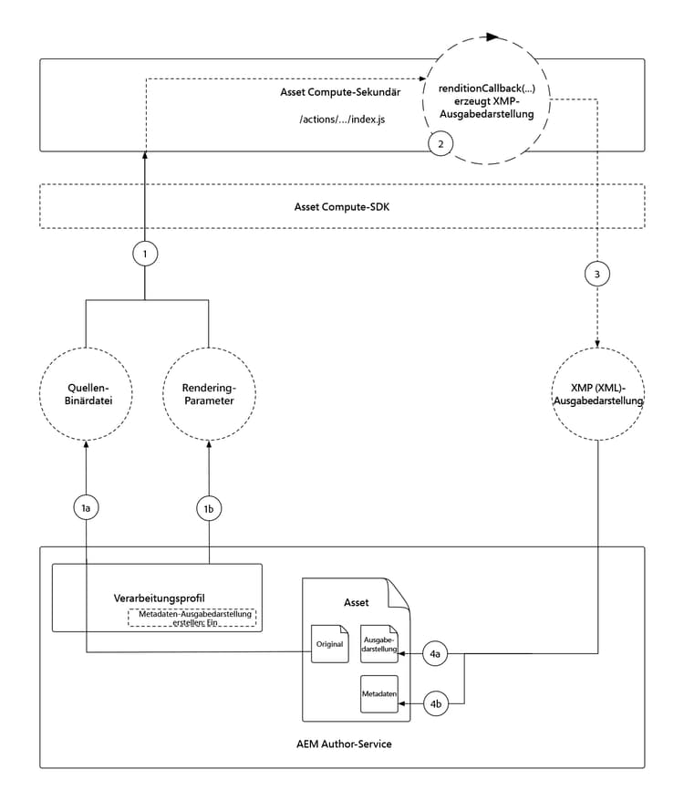
Logischer Ablauf des Aufrufs eines Asset Compute-Metadaten-Sekundärs

Der Aufruf von Asset Compute-Metadaten-Sekundären ist fast identisch mit dem einer binären Ausgabedarstellung, die Sekundäre generiert, wobei der Hauptunterschied der Rückgabetyp eine XMP(XML)-Ausgabedarstellung ist, deren Werte auch in die Metadaten des Assets geschrieben werden.

Asset Compute-Sekundäre implementieren den API-Vertrag für den Asset Compute-SDK-Sekundär in der Funktion renditionCallback(...), die konzeptionell lautet:

  • Eingabe: Die originale Binärdatei und die Verarbeitungsprofil-Parameter eines AEM Assets
  • Ausgabe: Eine XMP(XML)-Ausgabedarstellung, die in den AEM-Assets als Ausgabedarstellung und in den Metadaten des Assets beibehalten wird

Logischer Ablauf des Asset Compute-Metadaten-Workflows

  1. Der AEM-Author-Service ruft den Asset Compute-Metadaten-Sekundär auf und stellt (1a) die ursprüngliche Binärdatei und (1b) alle im Verarbeitungsprofil definierten Parameter bereit.
  2. Das Asset Compute-SDK orchestriert die Ausführung der renditionCallback(...)-Funktion des benutzerdefinierten Asset Compute-Metadaten-Sekundärs, die eine XMP(XML)-Ausgabedarstellung ableitet, die auf der Binärdatei des Assets (1a) und etwaigen Verarbeitungsprofilparametern (1b) basiert.
  3. Der Asset Compute-Sekundär speichert die XMP(XML)-Darstellung in rendition.path.
  4. Die XMP(XML)-Daten, die an rendition.path geschrieben werden, werden über das Asset Compute-SDK an den AEM-Author-Service übertragen, (4a) als Textausgabe angezeigt und (4b) im Metadatenknoten des Assets beibehalten.

Konfigurieren von manifest.yml manifest

Alle Asset Compute-Sekundäre müssen in manifest.yml registriert werden.

Öffnen Sie die manifest.yml des Projekts und fügen Sie einen Sekundäreintrag hinzu, der den neuen Sekundär konfiguriert, in diesem Fall metadata-colors.

Denken Sie daran, dass in .yml die Leerzeichen berücksichtigt werden.

packages:
  __APP_PACKAGE__:
    license: Apache-2.0
    actions:
      worker:
        function: actions/worker/index.js
        web: 'yes'
        runtime: 'nodejs:12'
        limits:
          timeout: 60000 # in ms
          memorySize: 512 # in MB
          concurrency: 10
        annotations:
          require-adobe-auth: true
      metadata-colors:
        function: actions/metadata-colors/index.js
        web: 'yes'
        runtime: 'nodejs:12'
        limits:
          memorySize: 512 # in MB

function verweist auf die im nächsten Schritt erstellte Sekundärimplementierung. Ordnen Sie Sekundäre semantisch zu (z. B. hätte actions/worker/index.js besser actions/rendition-circle/index.js benannt werden können), da diese in der Sekundär-URL erscheinen, und bestimmen Sie auch den Ordnernamen der Testsuite des Sekundärs.

Die limits und require-adobe-auth werden diskret pro Sekundär konfiguriert. In diesem Sekundär werden 512 MB des Speichers zugewiesen, wenn der Code (potenziell) große binäre Bilddaten prüft. Die anderen limits werden entfernt, um die Standardwerte zu verwenden.

Entwickeln eines Metadaten-Sekundärs metadata-worker

Erstellen Sie eine neue JavaScript-Datei für einen Metadaten-Sekundär im Asset Compute-Projekt unter dem Pfad, wo manifest.yml für den neuen Sekundär definiert wurde, unter /actions/metadata-colors/index.js

Installieren von npm-Modulen

Installieren Sie die zusätzlichen npm-Module (@adobe/asset-compute-xmp, get-image-color und color-namer), die in diesem Asset Compute-Sekundär verwendet werden.

$ npm install @adobe/asset-compute-xmp
$ npm install get-image-colors
$ npm install color-namer

Code für den Metadaten-Sekundär

Dieser Sekundär sieht sehr ähnlich wie der Ausgabedarstellungs-Sekundär aus. Der Hauptunterschied besteht darin, dass er XMP(XML)-Daten an den rendition.path schreibt, damit sie wieder in AEM gespeichert werden.

"use strict";

const { worker, SourceCorruptError } = require("@adobe/asset-compute-sdk");
const fs = require("fs").promises;

// Require the @adobe/asset-compute-xmp module to create XMP
const { serializeXmp } = require("@adobe/asset-compute-xmp");

// Require supporting npm modules to derive image colors from image data
const getColors = require("get-image-colors");
// Require supporting npm modules to convert image colors to color names
const namer = require("color-namer");

exports.main = worker(async (source, rendition, params) => {
  // Perform any necessary source (input) checks
  const stats = await fs.stat(source.path);
  if (stats.size === 0) {
    // Throw appropriate errors whenever an erring condition is met
    throw new SourceCorruptError("source file is empty");
  }
  const MAX_COLORS = 10;
  const DEFAULT_COLORS_FAMILY = 'basic';

  // Read the color family parameter to use to derive the color names
  let colorsFamily = rendition.instructions.colorsFamily || DEFAULT_COLORS_FAMILY;

  if (['basic', 'hex', 'html', 'ntc', 'pantone', 'roygbiv'].indexOf(colorsFamily) === -1) {
      colorsFamily = DEFAULT_COLORS_FAMILY;
  }

  // Use the `get-image-colors` module to derive the most common colors from the image
  let colors = await getColors(source.path, { options: MAX_COLORS });

  // Convert the color Chroma objects to their closest names
  let colorNames = colors.map((color) => getColorName(colorsFamily, color));

  // Serialize the data to XMP metadata
  // These properties are written to the [dam:Asset]/jcr:content/metadata resource
  // This stores
  // - The list of color names is stored in a JCR property named `wknd:colors`
  // - The colors family used to derive the color names is stored in a JCR property named `wknd:colorsFamily`
  const xmp = serializeXmp({
      // Use a Set to de-duplicate color names
      "wknd:colors": [...new Set(colorNames)],
      "wknd:colorsFamily": colorsFamily
    }, {
      // Define any property namespaces used in the above property/value definition
      // These namespaces are automatically registered in AEM if they do not yet exist
      namespaces: {
        wknd: "https://wknd.site/assets/1.0/",
      },
    }
  );

  // Save the XMP metadata to be written back to the asset's metadata node
  await fs.writeFile(rendition.path, xmp, "utf-8");
});

/**
 * Helper function that derives the closest color name for the color, based on the colors family
 *
 * @param {*} colorsFamily the colors name family to use
 * @param {*} color the color to convert to a name
 */
function getColorName(colorsFamily, color) {
    if ('hex' === colorsFamily) {  return color; }

    let names = namer(color.rgb())[colorsFamily];

    if (names.length >= 1) { return names[0].name; }
}

Lokales Ausführen des Metadaten-Sekundärs development-tool

Wenn der Sekundär-Code vollständig ist, kann er mit dem lokalen Asset Compute-Entwicklungs-Tool ausgeführt werden.

Da unser Asset Compute-Projekt zwei Sekundäre enthält (die vorherige Kreisausgabe und diesen metadata-colors-Sekundär), listet die Profildefinition des Asset Compute-Entwicklungs-Tools Ausführungsprofile für beide Sekundäre auf. Die zweite Profildefinition verweist auf den neuen metadata-colors-Sekundär.

XML-Metadaten-Ausgabe

  1. Navigieren Sie zum Stammverzeichnis des Asset Compute-Projekts.

  2. Führen Sie aio app run zum Starten des Asset Compute-Entwicklungs-Tools aus

  3. Wählen Sie in der Dropdown-Liste Datei auswählen… ein Beispielbild zur Verarbeitung aus

  4. In der zweiten Profildefinitionskonfiguration, die auf den metadata-colors-Sekundär verweist, aktualisieren Sie "name": "rendition.xml", da dieser Sekundär eine XMP(XML)-Ausgabedarstellung generiert. Optional können Sie einen colorsFamily-Parameter hinzufügen (unterstützte Werte: basic, hex, html, ntc, pantone, roygbiv).

    code language-json
    {
        "renditions": [
            {
                "worker": "...",
                "name": "rendition.xml",
                "colorsFamily": "pantone"
            }
        ]
    }
    
  5. Klicken Sie auf Ausführen und warten Sie, bis die XML-Ausgabedarstellung generiert wird.

    • Da beide Sekundäre in der Profildefinition aufgeführt sind, werden beide Ausgabedarstellungen generiert. Optional kann die oberste Profildefinition, die auf den Kreisausgabe-Sekundär verweist, gelöscht werden, um eine Ausführung über das Entwicklungs-Tool zu vermeiden.
  6. Der Abschnitt Ausgabedarstellungen zeigt eine Vorschau der generierten Ausgabedarstellung an. Klicken Sie auf die Datei rendition.xml, um sie herunterzuladen, und öffnen Sie sie zum Überprüfen in VS Code (oder Ihrem bevorzugten XML-/Texteditor).

Testen des Sekundärs test

Metadaten-Sekundäre können mit dem gleichen Asset Compute-Test-Framework wie binäre Ausgabedarstellungen getestet werden. Der einzige Unterschied besteht darin, dass es sich bei der Datei rendition.xxx im Testfall um die erwartete XMP(XML)-Ausgabedarstellung handeln muss.

  1. Erstellen Sie die folgende Struktur im Asset Compute-Projekt:

    code language-none
    /test/asset-compute/metadata-colors/success-pantone/
    
        file.jpg
        params.json
        rendition.xml
    
  2. Verwenden Sie die Beispieldatei als file.jpg für den Testfall.

  3. Fügen Sie den folgenden Code zu params.json hinzu.

    code language-none
    {
        "fmt": "xml",
        "colorsFamily": "pantone"
    }
    

    Beachten Sie, dass "fmt": "xml" erforderlich ist, um die Test-Suite anzuweisen, eine .xml-textbasierte Ausgabedarstellung zu generieren.

  4. Stellen Sie den erwarteten XML-Inhalt in der Datei rendition.xml bereit. Sie können ihn wie folgt beziehen:

    • Führen Sie die Testeingabedatei über das Entwicklungs-Tool aus und speichern Sie die (validierte) XML-Ausgabedarstellung.
    code language-none
    <?xml version="1.0" encoding="UTF-8"?><rdf:RDF xmlns:rdf="http://www.w3.org/1999/02/22-rdf-syntax-ns#" xmlns:wknd="https://wknd.site/assets/1.0/"><rdf:Description><wknd:colors><rdf:Seq><rdf:li>Silver</rdf:li><rdf:li>Black</rdf:li><rdf:li>Outer Space</rdf:li></rdf:Seq></wknd:colors><wknd:colorsFamily>pantone</wknd:colorsFamily></rdf:Description></rdf:RDF>
    
  5. Führen Sie aio app test aus dem Stammverzeichnis des Asset Compute-Projekts aus, um alle Test-Suites auszuführen.

Bereitstellen des Sekundärs für Adobe I/O Runtime deploy

Um diesen neuen Metadaten-Sekundär aus AEM Assets aufzurufen, muss er mithilfe des folgenden Befehls für Adobe I/O Runtime bereitgestellt werden:

$ aio app deploy

aio app deploy

Beachten Sie, dass dadurch alle im Projekt enthaltenen Sekundäre bereitgestellt werden. Lesen Sie die vollständigen Bereitstellungsanweisungen zur Bereitstellung in den Staging- und Produktionsarbeitsbereichen.

Integrieren mit AEM-Verarbeitungsprofilen processing-profile

Rufen Sie den Sekundär von AEM auf, indem Sie einen neuen Verarbeitungsprofil-Service erstellen oder einen vorhandenen benutzerdefinierten Verarbeitungsprofil-Service bearbeiten, der diesen bereitgestellten Sekundär aufruft.

Verarbeitungsprofil

  1. Melden Sie sich beim Author-Service von AEM as a Cloud Service als AEM-Admin an.

  2. Gehen Sie zu Tools > Assets > Verarbeitungsprofile

  3. Erstellen Sie ein neues Verarbeitungsprofil oder bearbeiten Sie ein vorhandenes.

  4. Klicken Sie auf die Registerkarte Benutzerdefiniert und dann auf Neu hinzufügen.

  5. Definieren Sie den neuen Service:

    • Metadaten-Ausgabedarstellung erstellen: Aktivieren Sie diese Option.

    • Endpunkt: https://...adobeioruntime.net/api/v1/web/wkndAemAssetCompute-0.0.1/metadata-colors

      • Dies ist die URL zum Sekundär, der während der Bereitstellung oder mithilfe des Befehls aio app get-url bezogen wurde. Stellen Sie sicher, dass die URL auf den richtigen Arbeitsbereich verweist, basierend auf der AEM as a Cloud Service-Umgebung.
    • Dienstparameter

      • Klicken Sie auf Parameter hinzufügen.

        • Schlüssel: colorFamily
        • Wert: pantone
          • Unterstützte Werte: basic, hex, html, ntc, pantone, roygbiv
    • MIME-Typen

      • Eingeschlossen: image/jpeg, image/png, image/gif, image/svg
        • Dies sind die einzigen MIME-Typen, die von den zum Ableiten der Farben verwendeten npm-Drittanbietermodulen unterstützt werden.
      • Ausgeschlossen: Leave blank
  6. Klicken Sie oben rechts auf Speichern.

  7. Wenden Sie das Verarbeitungsprofil auf einen AEM Assets-Ordner an, falls nicht bereits geschehen.

Aktualisieren des Metadatenschemas metadata-schema

Um die Farbmetadaten zu überprüfen, ordnen Sie zwei neue Felder im Metadatenschema des Bildes den neuen Metadateneigenschaften zu, die der Sekundär auffüllt.

Metadatenschema

  1. Navigieren Sie im AEM-Author-Service zu Tools > Assets > Metadatenschemata.

  2. Wechseln Sie zum Standard, wählen und bearbeiten Sie das Bild und fügen Sie schreibgeschützte Formularfelder hinzu, um die generierten Farbmetadaten bereitzustellen.

  3. Fügen Sie einen einzeiligen Text hinzu

    • Feldbezeichnung: Colors Family
    • Zu Eigenschaft zuordnen: ./jcr:content/metadata/wknd:colorsFamily
    • Regeln > Feld > Bearbeitung deaktivieren: Aktiviert
  4. Fügen Sie einen Mehrwerttext hinzu

    • Feldbezeichnung: Colors
    • Zu Eigenschaft zuordnen: ./jcr:content/metadata/wknd:colors
  5. Klicken Sie oben rechts auf Speichern.

Verarbeitung von Assets

Asset-Details

  1. Navigieren Sie im AEM-Author-Service zu Assets > Dateien
  2. Navigieren Sie zum Ordner oder Unterordner, auf den das Verarbeitungsprofil angewendet wird
  3. Laden Sie ein neues Bild (JPEG, PNG, GIF oder SVG) in den Ordner hoch oder verarbeiten Sie vorhandene Bilder mithilfe des aktualisierten Verarbeitungsprofils
  4. Wählen Sie nach Abschluss der Verarbeitung das Asset aus und tippen Sie auf Eigenschaften in der oberen Aktionsleiste zum Anzeigen der Metadaten
  5. Überprüfen Sie die Metadatenfelder Colors Family und Colors für die Metadaten, die vom benutzerdefinierten Asset Compute-Metadaten-Sekundär zurückgeschrieben wurden.

Mit den Farbmetadaten auf der [dam:Asset]/jcr:content/metadata-Ressource, die in die Metadaten des Assets geschrieben wurden, werden diese Metadaten mit der Möglichkeit indiziert, Assets mithilfe dieser Begriffe über die Suche zu erkennen, und sie können sogar in die Binärdatei des Assets zurückgeschrieben werden, wenn der Workflow DAM-Metadaten-Writeback aufgerufen wird.

Metadaten-Ausgabedarstellung in AEM Assets

AEM Assets-Metadaten-Ausgabedarstellungsdatei

Die tatsächliche XMP-Datei, die vom Asset Compute-Metadaten-Sekundär generiert wurde, wird ebenfalls als eigenständige Ausgabedarstellung für das Asset gespeichert. Diese Datei wird im Allgemeinen nicht verwendet. Stattdessen werden die auf den Metadatenknoten des Assets angewendeten Werte verwendet, aber die XML-Rohausgabe des Sekundärs ist in AEM verfügbar.

Code des Sekundärs „metadata-colors“ auf Github

Die endgültige metadata-colors/index.js ist auf Github verfügbar unter:

Die endgültige Testsuite für test/asset-compute/metadata-colors ist auf Github verfügbar unter:

recommendation-more-help
4859a77c-7971-4ac9-8f5c-4260823c6f69